sampoder

sampoder

0-day streak
61a boba w/ rao!
https://scrapbook-into-the-redwoods.s3.amazonaws.com/a90fd3c3-6dad-428e-a6af-959c1e675564-2805f789-b5b3-4226-a011-f5f82825ccf0.jpg
boba-parrot emoji
ussr emoji
Scrappy is going back on holiday for 5 minutes, they’ll be back!
https://scrapbook-into-the-redwoods.s3.amazonaws.com/ab8be991-9c20-4137-a8f5-ae1689ac1ea9-wtqqnkydyi2ifswzvw2mt4-1200-80.jpg
🇨🇦 Hack The North 2023! @ImDeet-U045B4BQ2T0, @fayd and I teamed up to make
goose-dance emoji
Hack The Geese
goose-honk-left emoji
! It was a game that attendees could play using the QR codes on their badges. Here’s how’d it work: 1. You’d scan your badge’s QR code to log in. 2. Your find someone who you’d like to compete against and scan their badge’s QR code. 3. You’d both receive a prompt, eg. “take a selfie with a someone with blue hair”. 4. You’d race to take a fun picture based on the prompt before the other player does. 5. You either win or lose, then you got to choose wether or not to rematch! You can go to htgeese.tech/album to see all the photos that folks took during demos with the game (and many more of me stressing over the backend)! We used a slightly cursed combination of a Next.js frontend and a backend written in Go which interacted with one another through Websockets…. yeah, very cursed and very jank. We also used Vercel’s new Postgres & Blob storage services which were surprisingly good. And, of course, we used Prisma…. including it’s slightly hacky spin-off Go client. Another awesome part of the game was @ImDeet-U045B4BQ2T0’s custom designed geese (GEESE!)


 emoji
htn-goose-1:
htn-goose-2 emoji
htn-goose-3 emoji
htn-goose-4 emoji
htn-goose-5 emoji
htn-goose-6 emoji
htn-goose-7 emoji
htn-goose-8 emoji
htn-goose-9 emoji
htn-goose-10 emoji
Every player got one of these made for them when they first signed! The game was a bunch of fun to play IRL and we had people playing it throughout the demo session. Attached is a sick selfie of @fayd in his sunnies and the judge! And at the end of the day, somehow, we were selected as winners so we got to demo on stage and won a couple of prizes which was pretty cool! Here’s us playing a game with all the attendees and a couple of other photos from the weekend (including us working on the project while on #hack-night!). The GitHub is full of more photos and stories from the weekend: github.com/sampoder/hack-the-geese. O CANADA!
https://scrapbook-into-the-redwoods.s3.amazonaws.com/cf2b0eb5-4b92-4c06-b2aa-78cf8f83342e-68747470733a2f2f636c6f75642d3677737063706132732d6861636b2d636c75622d626f742e76657263656c2e6170702f3070726f6d70742d302e393935333738393433393239363533322e706e67.pnghttps://scrapbook-into-the-redwoods.s3.amazonaws.com/2f66fef0-8448-486c-be64-62d76829d73b-268510329-08ca52f3-2170-453e-b223-0abe5576a1d4.jpghttps://scrapbook-into-the-redwoods.s3.amazonaws.com/f4cfcc99-9382-4421-a683-adbf54bf5d35-268510412-4a7e75e7-e510-48f7-bf8e-38f493a24f4c.pnghttps://scrapbook-into-the-redwoods.s3.amazonaws.com/880621d2-d658-4bdc-8769-7cf5c80e4be4-268509113-916408e1-8e21-4487-9c4c-2dd77e81515b.pnghttps://scrapbook-into-the-redwoods.s3.amazonaws.com/f34e634d-a7b3-4b96-b381-aef9f5afb17c-68747470733a2f2f636c6f75642d38626e6877713064682d6861636b2d636c75622d626f742e76657263656c2e6170702f3073637265656e73686f745f323032332d30392d31375f61745f372e34382e34355f616d2e706e67.pnghttps://scrapbook-into-the-redwoods.s3.amazonaws.com/b08d5e1f-f330-4c45-bcd1-6ae51255a6ba-268523676-2aaf42d3-3d4c-4a93-bea4-4c6b212b3905.jpghttps://scrapbook-into-the-redwoods.s3.amazonaws.com/49062a69-7d85-4924-99f0-a56aae1619b7-68747470733a2f2f636c6f75642d38626e6877713064682d6861636b2d636c75622d626f742e76657263656c2e6170702f3173637265656e73686f745f323032332d30392d31375f61745f372e34392e30335f616d2e706e67.pnghttps://scrapbook-into-the-redwoods.s3.amazonaws.com/a22cced9-0970-40fd-9700-a106aff68745-screenshot_2023-09-17_at_6.13.58_pm.png
fire trails!
https://scrapbook-into-the-redwoods.s3.amazonaws.com/4ee8b91e-3f3c-4dfb-a6cb-d50edec5af81-img_3041.jpghttps://scrapbook-into-the-redwoods.s3.amazonaws.com/4381acb5-8c00-4a16-8dc4-885707f0a93b-img_3038.jpghttps://scrapbook-into-the-redwoods.s3.amazonaws.com/4c3daaaa-f12a-449a-8fcf-f63313222292-img_3039.jpghttps://scrapbook-into-the-redwoods.s3.amazonaws.com/645ff7fb-117a-46d2-9fbc-a678d06bb2b3-img_3032.jpghttps://scrapbook-into-the-redwoods.s3.amazonaws.com/a56cb7e0-660d-4068-b530-188ac56e9a5b-img_3053.jpg
summer-of-making emoji
ussr emoji
Made this fun little gizmo on HCB which let’s you generate custom QR codes for yourself! thanks @ian for helping me out with all the Rails standards and stuff
https://scrapbook-into-the-redwoods.s3.amazonaws.com/bb9cd27c-c6d4-4ca9-8924-6b4a1ff7b5c1-screenshot_2023-09-05_at_11.15.04_pm.png
summer-of-making emoji
qr-code emoji
bank-hackclub emoji
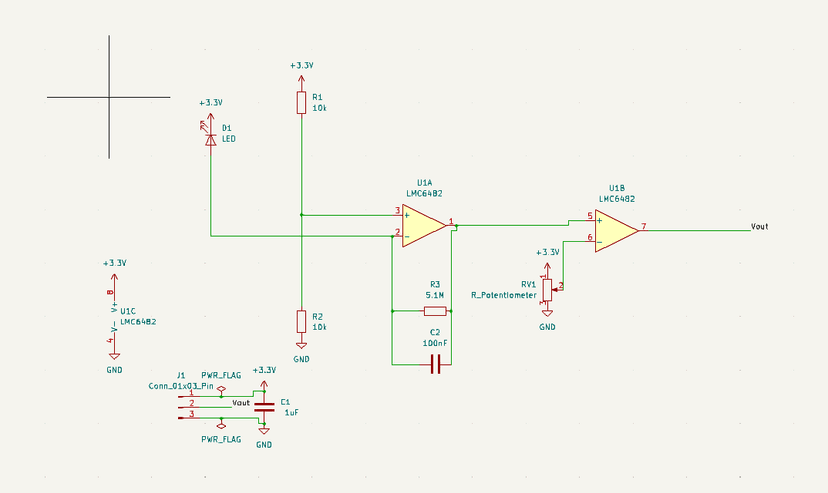
I’m taking a class on PCBs this term! In the first session we made a schematic for a light sensor in KiCad…. yeah it was fun (ignore the spaghetti) :D
https://scrapbook-into-the-redwoods.s3.amazonaws.com/ed092f50-b365-423b-95bc-d2b61c791691-screenshot_2023-09-05_at_11.14.05_pm.png
the bay is incredible
https://scrapbook-into-the-redwoods.s3.amazonaws.com/cb8d107f-8810-4693-8b74-e397be6da44f-img_2771.jpg
Dev & I went to a laser cutting class at the Generator! We met a guy who was learning to laser cut coconuts
https://scrapbook-into-the-redwoods.s3.amazonaws.com/ba865c6c-6156-46f0-a311-f48f7abaee80-img_2015.jpghttps://scrapbook-into-the-redwoods.s3.amazonaws.com/01b2d0d7-b17e-473a-bede-fa5cbfa03207-img_2016.jpg
Dev & I went to a laser cutting class at the Generator! We met a guy who was learning to laser cut coconuts
https://scrapbook-into-the-redwoods.s3.amazonaws.com/a8e68496-3be8-4784-b42c-2754cbc0ac86-img_2015.jpghttps://scrapbook-into-the-redwoods.s3.amazonaws.com/df4070b2-3036-420d-ab9f-af9ed41680ca-img_2016.jpg
https://scrapbook-into-the-redwoods.s3.amazonaws.com/32b13331-fb69-45a6-88ea-1f12a1f3e504-screenshot_2023-07-06_at_7.52.28_pm.png
sam-1 emoji
github emoji
upvote emoji
summer-of-making emoji
https://scrapbook-into-the-redwoods.s3.amazonaws.com/90dee5f0-22ea-4b59-adc0-bbf4cf5a1a45-screenshot_2023-06-23_at_2.21.11_pm.pnghttps://scrapbook-into-the-redwoods.s3.amazonaws.com/0ffece63-8f10-4902-85c0-a7698ace5207-screenshot_2023-06-23_at_2.23.40_pm.png
We’re seven weeks out from Outernet! It’s time to make the event a reality. I arrived in Vermont tonight and thought it’d be nice to start a video diary of the event’s behind-the-scenes, here’s “Episode Zero”.
after fighting the PyPortal for weeks (and taking a bit of a hiatus as @arsh7chetana, @NeilGhosh & I have exams), I’ve got a version of the information screen for our WHW project working! it’s scaled back from the original idea but that’s alright. next up, I’m going to get our neopixels working.
caches! in #caches, we created the art for the boxes that we’ll be using as caches. For a bit of fun we included a small easter egg that uses the cipher wheel! It was also interesting learning about PURL from @reesericci. here’s the Figma file we’re using: www.figma.com/file/gTQBOkFdXCQUeL2yQhmuki/the-cache. The next step for us is getting these laser cut / engraved! And then ship them around the world...
https://scrapbook-into-the-redwoods.s3.amazonaws.com/b1231cf2-6322-4012-90e1-f252cb131a41-screenshot_2023-03-22_at_11.15.09_pm.png
scrappy emoji
19,626 posts have been made by 860 Hack Clubbers in #scrapbook since June 2020 (this was my first post from back in the day!). Just under three years later, it’s time for Scrapbook to evolve. We’ve always wanted more clubs to post on Scrapbook, however, many club members aren’t on the Slack. Now you can create a Scrapbook profile entirely from the web! This will give club members a space to share what they’re creating in their clubs. Alongside that, accounts can be created / managed from the web and you react to posts like you do in #scrapbook. Leaders: head to <https://scrapbook.hackclub.com/|Scrapbook> to create pages for your clubs. Members can post on there and share what they create in your club with the world! Custom domains & CSS (like on Scrapbook profiles) are supported - these pages would make for sick club websites. It uses the classic combination of Next.js & Prisma with the new addition of next-auth! @scrappy-U015D6A36AG also now uses Bolt which has been a nice quality of life improvement. Here’s the GitHub: github.com/hackclub/scrapbook. v2 is in beta at the moment, check it out here: scrapbook.hackclub.com. bugs are expected and I super appreciate a ping when you stumble across one.
dinobox emoji
looking for something to make & post about? react to this post with a 💥 to receive an inspirational* message & idea from @scrappy-U015D6A36AG (who also got a refresh last week)!
Democracy!
https://cloud-mygrphaw3-hack-club-bot.vercel.app/020230316_192126.jpg
https://cloud-rh8q1t91s-hack-club-bot.vercel.app/0image__3_.png
vercel emoji
wom emoji
roo-yay emoji
winter-hardware-wonderland emoji
https://cloud-ks3hkmmwx-hack-club-bot.vercel.app/0image__1_.pnghttps://cloud-qsidvv89t-hack-club-bot.vercel.app/0image__2_.png
wom emoji
vercel emoji
winter-hardware-wonderland emoji
whw! bashing my head on a wall as I try to figure out this error when trying to display an album cover on the PyPortal
jankman emoji
https://cloud-2qfyyolp6-hack-club-bot.vercel.app/0screenshot_2023-02-22_at_12.17.42_am.png
wom emoji
winter-hardware-wonderland emoji
still working out the jns and outs of the pyportal! soon it'll look like...
https://cloud-8ibdmkj2k-hack-club-bot.vercel.app/020230220_234544.jpg
wom emoji
whw! setup by pyportal!
https://cloud-4t9oicxbd-hack-club-bot.vercel.app/0img_20230219_224649.jpghttps://cloud-2scd565iz-hack-club-bot.vercel.app/020230219_140216.jpg
got pausing and resuming songs working!
winter-hardware-wonderland emoji
wom emoji
music emoji
Got the first part of the project working! Arsh's resin records have been coming along well as well!
https://cloud-i9s47fsd0-hack-club-bot.vercel.app/0img_9805.jpg
wom emoji
winter-hardware-wonderland emoji
david-malan-pog emoji
hit a brick wall with my code! got the WiFi working but I'm still a bit stick with the RFID module... will try again tomorrow
https://cloud-7wxdvw07i-hack-club-bot.vercel.app/020230216_235318.jpg
goose-honk-technologist emoji
wom emoji
winter-hardware-wonderland emoji
kirby-yay emoji
worked on two pieces of software for
winter-hardware-wonderland emoji
! I’ve got the basic RFID reading code for the NodeMCU and also some serverless functions to control my Spotify account.
https://cloud-dl643141m-hack-club-bot.vercel.app/0screenshot_2023-02-15_at_11.59.01_pm.pnghttps://cloud-63z6t41lx-hack-club-bot.vercel.app/0screenshot_2023-02-15_at_11.58.52_pm.png
winter-hardware-wonderland emoji
wom emoji
goose-honk-technologist emoji
spotify emoji
hardware emoji
kirby-yay emoji
whw!
winter-hardware-wonderland emoji
in 30 deg c
wahoo-fish emoji
anyways, today I worked on making a schematic for the laser cut box @arsh7chetana is making tomorrow :D in the meantime, @arsh7chetana made a silicone mold of a record! (poor @NeilGhosh has mock exams…)
https://cloud-g8ygiubks-hack-club-bot.vercel.app/0frame_1__1_.png
Playing around with
astro emoji
Astro & visualising political donations with colours!
https://cloud-qn08hzi3m-hack-club-bot.vercel.app/0screenshot_2023-02-10_at_11.53.33_pm.png
wom emoji
astro emoji
Happy New Year!!
wom emoji
epoch emoji
Hi from Epoch!
https://cloud-qzt2yo74h-hack-club-bot.vercel.app/0img_20221230_200022.jpg
wom emoji
epoch emoji
yay emoji
Boarded and ready to fly to Delhi! Can't wait to see you all!
https://cloud-kjuk08n0l-hack-club-bot.vercel.app/020221226_080006.jpghttps://cloud-drrh0mym3-hack-club-bot.vercel.app/0img_20221226_080948.jpg
wild day.
https://cloud-pw500gys2-hack-club-bot.vercel.app/0317907571_1933436140341856_7159543592375487496_n__1_.png
Got all setup for the big day! A lot of shipping stuff around Singapore and lugging boxes around.
https://cloud-rn3od370l-hack-club-bot.vercel.app/0whatsapp_image_2022-12-02_at_16.35.46.jpghttps://cloud-kyre9jqgi-hack-club-bot.vercel.app/0img_4152.jpghttps://cloud-l9yauz4s9-hack-club-bot.vercel.app/0img_4153.jpg
singaporeparrot emoji
10daysinpublic emoji
All packed for the van to take our supplies to Red Hat tomorrow!
https://cloud-1zg15lups-hack-club-bot.vercel.app/020221201_205213.jpeg
10daysinpublic emoji
hat-club emoji
day 3 in public! printed out all the judging sheets, the schedule sheets, the lunch letters, and even got these custom envelopes made!
https://cloud-qzy1oerpy-hack-club-bot.vercel.app/0screenshot_2022-12-01_at_9.02.06_am.pnghttps://cloud-a8h709aau-hack-club-bot.vercel.app/0screenshot_2022-12-01_at_9.02.58_am.pnghttps://cloud-u76s91yw0-hack-club-bot.vercel.app/0screenshot_2022-12-01_at_9.02.19_am.png
day 2/10 of #10-days-in-public! things have been happening on Scrapbook, we’re about to beta test with clubs! here’s a midnight-runthrough:
10daysinpublic emoji
Lion City Hacks (T-5 days): Ordered the breakfast (kaya toast & french toast from Ya Kun) & desert (donuts from Dunkin’) today! Arsh also got a massive wad of cash from the bank for a special event.
https://cloud-h8zs47p7e-hack-club-bot.vercel.app/0most-recommended-dunkin-donuts-singapore-menu-1024x1024.jpeghttps://cloud-8x8z0oy4l-hack-club-bot.vercel.app/0traditional-favs_kaya-butter-toast.pnghttps://cloud-2e867ziox-hack-club-bot.vercel.app/0img_9279.jpeg
lioncityhacks emoji
10daysinpublic emoji
bank-hackclub emoji
Flights all booked for Epoch! Can’t wait to meet everyone!
https://cloud-fni2ibv31-hack-club-bot.vercel.app/0screenshot_2022-11-26_at_4.04.33_pm.png
yay emoji
!channel Welcome, welcome…. to Stage 2 of our hike into the redwoods: ⚡D Alrighty, so, what is the *boogie* you may be wondering? We’ll be giving our Scrapbook all the features that it needs to be amazing for club leaders and members. The first stage of that begins today! So here’s what I’m asking from you 💬 in this thread, can you drop any ideas (as wild as you’d like) for features that’d help clubs! (and enjoy the short update video / weekly recap)
https://cloud-chflclr74-hack-club-bot.vercel.app/0img20221029161012.jpeghttps://cloud-iay9ufg0m-hack-club-bot.vercel.app/0img_3681.jpghttps://cloud-63er0x8r0-hack-club-bot.vercel.app/0img_1720.jpg
Hey everyone! Thought I’d give everyone a small Scrapbook update, featuring custom domains, emoji reactions and sprinkle of streaks :D
scrappy emoji
A progress update on how things are shaping up in #scrapbook-dev
scrappy emoji
So many cool new features being added!
As a follow up to yesterday’s Scrap, I prepared a demo of Berowra for their launch event / call running on the Deta Space! And, I found some real life users of Berowra which was super super cool to see!
https://cloud-8ggqleyv4-hack-club-bot.vercel.app/0screenshot_2022-10-14_at_10.48.22_pm.png
day number 9! there’s a new version of deta space in town and i updated my old Berowra project to work with it :D
day 8! spent more time planning & brainstorming for #lion-city-hacks-bts. the team & I went to Red Hat's office for a venue tour. it is a magical space, with views of Marina Bay & more. can't wait to spend a day hacking in there.
https://cloud-7g72c9fhs-hack-club-bot.vercel.app/020221012_164647.jpghttps://cloud-hq0f41kle-hack-club-bot.vercel.app/020221012_163540.jpghttps://cloud-fstxk0c23-hack-club-bot.vercel.app/020221012_160919.jpghttps://cloud-6ol45ohqi-hack-club-bot.vercel.app/020221012_164547.jpghttps://cloud-rj064eqpv-hack-club-bot.vercel.app/020221012_164420.jpghttps://cloud-2ynj5m770-hack-club-bot.vercel.app/020221012_164556.jpghttps://cloud-ip6umyf8j-hack-club-bot.vercel.app/020221012_163411.jpghttps://cloud-cnkbuoqpo-hack-club-bot.vercel.app/020221012_163502.jpg
my slightly sunburnt self runs through the #epoch-bts & #scrapbook-dev shenanigans I got up to today for day 7 of #10-days-in-public!
scrappy emoji
epoch emoji
The homepage for #scrapbook-dev was looking… umm, well see for yourself. No where near finished, but gave it a small update and coat of paint! The real purpose behind this was to setup nested data fetching within GraphQL so that we can have the account’s username :D (sidenote: we need you all’s help! check out #scrapbook-dev, there’ll be more issues dropping in there over the week)
https://cloud-qy4dcvc73-hack-club-bot.vercel.app/0screenshot_2022-10-10_at_11.46.14_pm.pnghttps://cloud-40389gzg7-hack-club-bot.vercel.app/0screenshot_2022-10-10_at_11.44.43_pm.png
day 5! spent the whole day in JB for a cricket match... but also got up to some assorted things around the match: fully assembled my Sprig (minus the buttons that are in the mail!), did a couple of #scrapbook-dev mini-tasks such as deployment, thought a lot about #epoch-bts & how we create a magical event, and lastly prepared for our venue visit tomorrow for #lion-city-hacks-bts!
https://cloud-cvo238cih-hack-club-bot.vercel.app/0img_20221009_223350.jpg
day 4 of #10-days-in-public! double-scrap today!
redwoodjs emoji
first up, i worked on #scrapbook-dev to add the ability to add it your account. I learnt more about Redwood’s auth implementation and GraphQL directives in RedwoodJS.
sprig-dino emoji
second up, i made small little Sprig game: editor.sprig.hackclub.com/?file=https://raw.githubusercontent.com/hackclub/sprig/main/games/catch_orpheus.js. was super fun, made it during my workshops at sego lily hacks! also did some more stuff that’s stirring up in #epoch-bts….. join us!
https://cloud-izggyjm6n-hack-club-bot.vercel.app/0screenshot_2022-10-08_at_12.16.42_am.png
day 2 of #10-days-in-public! slight detour as I attempted to add multiple currencies to donation forms on Hack Club Bank… learnt a ton about Ruby, Rails & how currencies work. going to make my PR soon!
hackclub emoji
goose-honk-technologist emoji
money_dinosaur emoji
bank-hackclub emoji
pr emoji
@Arash & I at the Cloudflare / Supabase meetup in Singapore! Listened to a talk on R2 which will help us with #scrapbook-dev :D
https://cloud-1jwer2tzs-hack-club-bot.vercel.app/020221005_202449.jpg
scrappy emoji
supabase emoji
cloudflare emoji
singaporeparrot emoji
redwoodjs emoji
graphql emoji
More RedwoodJS & GraphQL exploration for #scrapbook-dev! Today I was exploring filtering within a query which led me down the rabbit hole of arguments and then resolvers… but here we are. I really feel like the more I try out these small things, the more comfortable I feel with the whole system in general which is fun :D
redwoodjs emoji
graphql emoji
🌲 More adventures in the Redwoods! Have been learning the ropes of GraphQL by creating a rough posting system for #scrapbook-dev :D Something I found really hard was limiting updating & deleting, which I finally managed to work out tonight using Redwood’s Directives system: redwoodjs.com/docs/directives and some wonderful help from @tejasag. We really need to jazz up this form…. I’ll post a bit more in #scrapbook-dev soon!
redwoodjs emoji
graphql emoji
yay emoji
Hark! Hark! You hear the calling of a hummingbird. You follow it, into the redwoods and it guides you towards #scrapbook-dev There you find a campfire with hackers gathered around it. They speak of a mysterious Scrapbook… one created for artists at a hackathon, creatives at a club, adventurers on the Slack & more. You approach them curious to learn more… This is the semester, where we, the Hack Clubbers, shall come together to create a new Scrapbook for the entire community, with a focus on a magical experience for clubs &amp; hackathons. With this, Scrapbook will become the home of everything made in Hack Club. Such a feat can not be achieved by one or two Hack Clubbers, so I call on you, Hack Clubber, to join us #scrapbook-dev as we paint the future of Scrapbook. We need Hack Clubbers with thoughts, opinions, ideas, and people to make this a reality. It’ll be made in RedwoodJS, so join me in that learning journey too! ❤️
https://cloud-8a5cgco2g-hack-club-bot.vercel.app/0download__26_.png
redwoodjs emoji
D I had a go at figuring out server-side data fetching from an external REST API, though I couldn’t quite figure out the method they outlined in their reference docs with a GraphQL intermediary. I’ll probably give it another shot tomorrow.
https://cloud-4nxhwaiad-hack-club-bot.vercel.app/0into_the_authwoods.gif
Today, I tried out
redwoodjs emoji
RedwoodJS for the first (I’m planning to start using it in a new project!). As I was playing around, I made this small website that housed a collection of dinosaur images! It was interesting messing around with Redwood’s generators & how Redwood uses Prisma. 🌲 Into the redwoods I go...
https://cloud-mfkxv8rp0-hack-club-bot.vercel.app/0into-the-redwoods.gif
https://cloud-razxfi6v4-hack-club-bot.vercel.app/0screenshot_2022-09-22_at_10.55.22_am.png
summer-of-making emoji
assemble emoji
➡️
github emoji
Hackers, assemble! Because Assemble is now fully _open sourced: <https://github.com/hackclub/assemble>!_ Since August 7th, the Assemble team has been writing up everything about Assemble. In the repository, you’ll find around 27,000+ words (that’s as much as a 100 page book!) outlining the swag at Assemble, the judging system, the visa process & so much more. We want this repository to be a reference for #hackathon-organizers, present & future, if there’s anything you’d like to see let me know! On a most personal note, looking back on the weekend as I did the final passes on the repository was really touching. Assemble was an incredibly magical weekend & I wanted to say one final thanks to you all for making that happen 💖. Anyhow, I hope you all enjoy discovering the “backend” of Assemble in: <https://github.com/hackclub/assemble>.
https://cloud-nq0v9c4yx-hack-club-bot.vercel.app/0capture-2022-09-16-230912.pnghttps://cloud-rhj5xjt6e-hack-club-bot.vercel.app/0screenshot_2022-09-16_at_10.53.26_pm.pnghttps://cloud-aky0azxi1-hack-club-bot.vercel.app/0hack_club_assemble_ltnj_02693-min.jpg
summer-of-making emoji
Goodbye Vermont!
https://cloud-fa7b2c2qe-hack-club-bot.vercel.app/020220812_201141.jpghttps://cloud-nwzb2u6ll-hack-club-bot.vercel.app/020220814_161419.jpghttps://cloud-hmbih1sw0-hack-club-bot.vercel.app/020220814_200704.jpg
Assembling Assemble (
scrappy emoji
-edition) #5: the whole team has made to figma! I'm lost for words, I'm so excited for tomorrow, this'll be amazing! ❤️ we spent the day doing a ton of venue setup and last minute fixes :D
https://cloud-lld80k58g-hack-club-bot.vercel.app/0image_from_ios-44.jpg
scrappy emoji
summer-of-making emoji
figma emoji
assemble emoji
Assembling Assemble (
scrappy emoji
-edition) #4: We’re in SF! Wow! The venue is magical, I’m firefighting constantly and somehow we’re going to pull this off! See you all tomorrow :D (costco trip, supplies room & flying to SF) (oh and slightly late, but oops!)
https://cloud-77mjbqslw-hack-club-bot.vercel.app/020220803_060347.jpghttps://cloud-6hffawliz-hack-club-bot.vercel.app/0img_8409.jpghttps://cloud-cazg4rwit-hack-club-bot.vercel.app/020220803_182728.jpg
upvote emoji
partyparrot emoji
summer-of-making emoji
scrappy emoji
1dayuntilassemble emoji
assemble emoji
Assembling Assemble (
scrappy emoji
-edition) #3: Finished my final day in Vermont! The big thing I did today was presenting the entire Run of Show to the HQ staff attending, which was almost a full hour of me talking (yikes!). All set and packed to travel to SF in a couple of hours.
https://cloud-33qn2sjs1-hack-club-bot.vercel.app/020220803_000027.jpghttps://cloud-jv59mxpcf-hack-club-bot.vercel.app/0img_5171.jpg
assemble emoji
summer-of-making emoji
scrappy emoji
Assembling Assemble (
scrappy emoji
-edition) #2: Wrapping up for the day! Got one day left in VT until Assemble. Spent most of the day fixing up things and making sure everything is set to go. Also a lot of emailing! And @deven & I shipped this massive box of fun supplies…. around 10 kilos of swag, prizes and sharpies :D
https://cloud-at4869hym-hack-club-bot.vercel.app/0img_1693.jpg
scrappy emoji
summer-of-making emoji
assemble emoji
Assembling Assemble (
scrappy emoji
-edition) #1: Spent the weekend tying up loose ends on the logistics front, writing more code for Scrapbook @ Assemble (name suggestions, please!) & preparing the ceremonies. Most importantly, however, @deven, @benjamin & @kunalbotla are in town so we went around exploring Vermont! It was lovely to talk about the hackathon with everyone (alongside other, slighly less stressful topics) and to get geared up for a jam-packed week.
https://cloud-jpdt9j9f9-hack-club-bot.vercel.app/0image_from_ios__2_.jpghttps://cloud-nvnnhz9ig-hack-club-bot.vercel.app/0screenshot_2022-08-01_at_12.25.02_am.pnghttps://cloud-jlojcvszv-hack-club-bot.vercel.app/0screenshot_2022-08-01_at_12.25.50_am.png
summer-of-making emoji
goose-honk-technologist emoji
scrappy emoji
vermont emoji
assemble emoji
https://cloud-gjj9fe8k8-hack-club-bot.vercel.app/0img_1181.jpg
Montreal!
https://cloud-b6d5xgcaj-hack-club-bot.vercel.app/020220717_120305.jpghttps://cloud-usv8iwygr-hack-club-bot.vercel.app/020220717_161744.jpghttps://cloud-gx6apadut-hack-club-bot.vercel.app/020220717_205520.jpghttps://cloud-az064rxuk-hack-club-bot.vercel.app/020220717_181451.jpghttps://cloud-f852x989h-hack-club-bot.vercel.app/020220717_154415.jpg
upvote emoji
summer-of-making emoji
canadaparrot emoji
Building colour coded spreadsheets!
https://cloud-eg90l7fr8-hack-club-bot.vercel.app/0screenshot_2022-07-16_at_3.09.37_pm.png
summer-of-making emoji
Hackers, ASSEMBLE!
https://cloud-e9e3fsand-hack-club-bot.vercel.app/0assemble-orpheus.png
making a new scrapbook for #assemble with @ian!
https://cloud-fv0ye8ydc-hack-club-bot.vercel.app/0screenshot_2022-07-15_at_8.30.07_am.png
tw_dog2 emoji
scrappy emoji
summer-of-making emoji
Gave a rapid fire sync about Assemble at our weekly HQ syncs! Here were my notes :S
https://cloud-3pkokim09-hack-club-bot.vercel.app/020220712_120258.jpg
To Vermont ✈️
https://cloud-8amuixm5l-hack-club-bot.vercel.app/020220703_105246.jpg
imposter-vt emoji
summer-of-making emoji
Finished Grade 11!
https://cloud-4v9eh1o4j-hack-club-bot.vercel.app/0whatsapp_image_2022-07-01_at_4.00.30_pm.jpeg
yay emoji
summer-of-making emoji
I spent the last week running sound and audio for our school’s production of A Midsummer Night’s Dream!
https://cloud-b36dzn2ol-hack-club-bot.vercel.app/0img-20220624-wa0016.jpg
🚢 Last week, my Hack Club ran ⚡Maker Week. Which put simply was Hack Club for an entire week! We had a Discovery Zone on Monday morning (a series of generative art / visual displays), then every lunchtime we ran a workshop (such as the Kahoot & Kaboom workshops as well as a special science workshop) and to wrap it all up we had an evening hackathon called Maker Night. It was a ton of fun and hopefully we attracted some awesome new Hack Club members!
https://cloud-bbrozuioq-hack-club-bot.vercel.app/026.1.jpghttps://cloud-dtdlun9i4-hack-club-bot.vercel.app/01.1.jpghttps://cloud-kuyryvh3f-hack-club-bot.vercel.app/0p1099060.jpghttps://cloud-52vv2xiq6-hack-club-bot.vercel.app/0p1099064.jpghttps://cloud-67pa4rm23-hack-club-bot.vercel.app/0p1099131.jpghttps://cloud-9jh63oxmc-hack-club-bot.vercel.app/0p1099356.jpghttps://cloud-ozh5pplq8-hack-club-bot.vercel.app/0p1088621.jpghttps://cloud-lycn6e7oq-hack-club-bot.vercel.app/0p1099143.jpg
🌉 Something is brewing near these shores….
https://cloud-b6cythcl0-hack-club-bot.vercel.app/0screenshot_2022-06-17_at_9.31.27_am.png
spring-of-making emoji
dino-drake-yea emoji
WWDC swag!
https://cloud-qc2vxun9t-hack-club-bot.vercel.app/020220606_183125.jpg
ussr emoji
spring-of-making emoji
WSC Day 2!
https://cloud-b4tnkncqc-hack-club-bot.vercel.app/0img_20220605_231737_018.jpg
Volunteering at the WSC Singapore round!
https://cloud-qiirk5ju7-hack-club-bot.vercel.app/020220604_120847.jpg
Oh, crikey! My Whack-A-Mole submission got accepted :D
https://cloud-goetvsj3n-hack-club-bot.vercel.app/0screenshot_2022-05-24_at_11.42.03_pm.png
been working on my CompSci IA!
https://cloud-f9axu2v5p-hack-club-bot.vercel.app/0screenshot_2022-04-09_at_4.58.01_pm.png
ussr emoji
spring-of-making emoji
https://cloud-10m31jlsn-hack-club-bot.vercel.app/020220404_225348.jpg
ultrafastparrot emoji
wom emoji
spring-of-making emoji
https://cloud-klx1zau1j-hack-club-bot.vercel.app/0screenshot_2022-04-03_at_4.39.15_am.png
wom emoji
goose-honk-technologist emoji
google emoji
replit emoji
macbook-air-space-gray-screen emoji
hack-club emoji
codeday emoji
🇸🇬 We ran the first CodeDay in Singapore yesterday! We had a massive turnout and converted a retro cinema (that was formerly a disco dance floor) into a massive hackerspace. (ft @arsh7chetana, @Arash, @NeilGhosh & @neervikasv)
https://cloud-3d0rgsas5-hack-club-bot.vercel.app/020220312_201811.jpghttps://cloud-diyr52p88-hack-club-bot.vercel.app/020220312_124621.jpghttps://cloud-8nnvgh78c-hack-club-bot.vercel.app/020220312_192115.jpghttps://cloud-hon3erfw1-hack-club-bot.vercel.app/020220312_141322.jpghttps://cloud-75134ctj8-hack-club-bot.vercel.app/020220312_131159.jpghttps://cloud-jxsptajuy-hack-club-bot.vercel.app/020220312_131247.jpg
duck masked up and ready for CodeDay!
https://cloud-qpfyfcp7o-hack-club-bot.vercel.app/0img-20220312-wa0000.jpeg
ayyy!!!
https://cloud-htq8i9e2k-hack-club-bot.vercel.app/0screenshot_2022-01-25_at_8.53.05_am.png
wom emoji
Today's plane!
https://cloud-il3z85y8y-hack-club-bot.vercel.app/020220122_110412.jpg
Recovered from COVID, out of isolation & went to the cricket where I picked up a bunch of swag for my room!
https://cloud-rkws21xgq-hack-club-bot.vercel.app/0slack_image__2022-01-15_23-00-19-857_.jpg
@msw & I have been updating Slash-Z to use Prisma
https://cloud-o2i5giwwh-hack-club-bot.vercel.app/0screenshot_2022-01-13_at_10.00.04_am.png
https://cloud-iy2b5a374-hack-club-bot.vercel.app/0screenshot_2022-01-06_at_4.34.46_pm.png
Happy 2022!
fireworksdark emoji
yay emoji
wom emoji
Happy New Year's Eve! Explored Bondi and the surrounding heads.
https://cloud-niqqzrqzg-hack-club-bot.vercel.app/020211231_180722.jpg
wom emoji
At the Big Bash, go Sydney!
https://cloud-ae88hpoba-hack-club-bot.vercel.app/020211229_195515.jpg
wom emoji
aussieparrot emoji
merry christmas from me and peter the pie maker!
https://cloud-hgche6key-hack-club-bot.vercel.app/0whatsapp_image_2021-12-24_at_14.08.25.jpeg
https://cloud-qbqyukwik-hack-club-bot.vercel.app/020211215_024759.jpghttps://cloud-cnw0r9nzk-hack-club-bot.vercel.app/020211214_200851.jpghttps://cloud-kznmidfo6-hack-club-bot.vercel.app/020211214_195058.jpghttps://cloud-n9mg0ed5y-hack-club-bot.vercel.app/020211215_064717.jpghttps://cloud-gsjkeidtx-hack-club-bot.vercel.app/020211215_064234.jpghttps://cloud-mkydxu5m1-hack-club-bot.vercel.app/020211215_064900.jpg
wom emoji
ussr emoji
Airports!
https://cloud-nnud7hg77-hack-club-bot.vercel.app/020211214_183509.jpghttps://cloud-ehkdm2cy1-hack-club-bot.vercel.app/020211214_180914.jpg
https://cloud-i17szkncf-hack-club-bot.vercel.app/0screenshot_2021-12-14_at_2.52.34_pm.png
I found XSS on our school’s LMS, Firefly, now I know what our Hack Club is doing next term: “Hacking” Firefly
https://cloud-68ko7rvl9-hack-club-bot.vercel.app/0ezgif-6-377c8a1e8bc9.gif
Went to watch this comedy/parody of Shakespeare.... it was interesting to say the least.
https://cloud-ky7ifko1s-hack-club-bot.vercel.app/0slack_image__2021-11-21_18-45-25_.jpg
Built the world’s most over-engineered next song button for github.com/sampoder/discovery. weird thing: the whole thing is being held together by the elastic strings of the mask I wore on friday lol
aom-21 emoji
github emoji
sam-1 emoji
blob_aww emoji
Cool stickers!
https://cloud-gki87dury-hack-club-bot.vercel.app/020211120_144523.jpg
aom-21 emoji
got these lights things, maker week is going to be lit
https://cloud-5xs09nxdv-hack-club-bot.vercel.app/020211113_122130.jpghttps://cloud-faiv69yad-hack-club-bot.vercel.app/020211113_122132.jpghttps://cloud-6bkzv4imu-hack-club-bot.vercel.app/020211113_122209.jpg
aom-21 emoji
ussr emoji
Playing around with generative art in class
https://cloud-p4cfov13j-hack-club-bot.vercel.app/0screenshot_2021-10-27_at_3.24.33_pm.png
Went to Gardens by the Bay to see for the Dale Chihuly exhibition!
https://cloud-g4kvbsjtv-hack-club-bot.vercel.app/020211002_191856.jpghttps://cloud-d2zy765dw-hack-club-bot.vercel.app/020211002_181017.jpghttps://cloud-nzadml0sd-hack-club-bot.vercel.app/020211002_191959.jpghttps://cloud-l9v8vf7bf-hack-club-bot.vercel.app/020211002_190511.jpghttps://cloud-d6f0btpug-hack-club-bot.vercel.app/020211002_184012.jpghttps://cloud-o43gaw2ks-hack-club-bot.vercel.app/020211002_175958.jpg
blob_aww emoji
aom-21 emoji
Orpheus is taking over
https://cloud-ln525fe29-hack-club-bot.vercel.app/020210907_123727.jpg
aom-21 emoji
confused-dino emoji
upvote emoji
hackclub.com now fully runs on v3 (next.js + theme-ui) and no longer v2 (gatsby) 😎
https://cloud-o506eunno-hack-club-bot.vercel.app/0screenshot_2021-08-22_at_9.18.28_pm.png
summer21 emoji
nextjs emoji
gatsby emoji
js emoji
yay emoji
Scrappy work! it worked!
https://cloud-ibh5ip2ny-hack-club-bot.vercel.app/0screenshot_2021-08-20_at_11.31.12_am.png
scrappy emoji
summer21 emoji
hack yeah! breakfast here I come!
https://cloud-5vkb03wbw-hack-club-bot.vercel.app/0screenshot_20210820-022006_tracetogether.jpghttps://cloud-nu00ohd6z-hack-club-bot.vercel.app/0screenshot_20210820-022001_tracetogether.jpg
goose-honk-technologist emoji
spring-of-making emoji
covid19parrot emoji
yay emoji
turns out it’s broken
https://cloud-jm280vmst-hack-club-bot.vercel.app/0sam_timetable.png
sunsets!
https://cloud-8cxkvbwld-hack-club-bot.vercel.app/020210819_191546.jpghttps://cloud-d2ctpwarl-hack-club-bot.vercel.app/020210819_191624.jpghttps://cloud-25lyo2wny-hack-club-bot.vercel.app/020210819_191548.jpghttps://cloud-47aam9tik-hack-club-bot.vercel.app/020210819_191621.jpg
spring-of-making emoji
blob_aww emoji
blobnomcookie emoji
Made some updates to hackclub.com for the new school year! Still some more to go :D
https://cloud-ejjxup7r7-hack-club-bot.vercel.app/0screenshot_2021-08-17_at_12.51.23_am.png
Finally got around to implementing Editing Collections in Berowra, I was so scared to touch this part of the codebase and just delayed delayed delayed lol
https://cloud-n74x1ts7i-hack-club-bot.vercel.app/0screenshot_2021-08-15_at_12.13.34_am.png
summer21 emoji
saw some cool planes at Changi Beach!
https://cloud-kdwa81m9b-hack-club-bot.vercel.app/020210812_153423_0_.jpghttps://cloud-123nd13ki-hack-club-bot.vercel.app/020210812_154507.jpghttps://cloud-bo0gq1fev-hack-club-bot.vercel.app/020210812_154511.jpghttps://cloud-m8mbyy96b-hack-club-bot.vercel.app/020210812_154855.jpg
party-dinosaur emoji
summer21 emoji
i visited @beegumfathima2314’s massive club to chat about some of the projects i made this year!
https://cloud-johvac479-hack-club-bot.vercel.app/0screenshot_2021-08-10_at_10.47.28_pm.png
yay emoji
summer21 emoji
As some of you may know, Scrappy recently went on an eventful holiday (read the story in #scrapbook)! 🎉 Luckily, Scrappy is back and better*! It’s internal storage unit has been updated to switch from the Airtable Store-a-tron v0.1 to the PostgreSQL Prisma Flexi-tron! The old store-a-tron was showing a big
warn emoji
so we need to change before we had to shill out a ton of money for an enterprise variant. (this has been something i’ve been pushing through working on since last month and i’m so glad it’s finished, if you haven’t picked up Scrappy and Scrapbook now runs on PostgreSQL and Prisma, source at github.com/hackclub/scrappy & github.com/hackclub/scrapbook) the Flexi-tron is known to be buggy, so if you run into any issues please please ping me and let me know so I can fix everything up, thanks :D
https://cloud-jlwhxuewc-hack-club-bot.vercel.app/0wtqqnkydyi2ifswzvw2mt4-1200-80-2.jpg
🚩* Hello there! Scrappy has been working hard at Hack Club for almost a year, 24/7! That’s a lot! So Scrappy has sailed off to a far away ocean and will be down periodically today as we upgrade their internals. Any data inputted into Scrappy in these hours will likely not be saved.
https://cloud-prt64zwr7-hack-club-bot.vercel.app/0wtqqnkydyi2ifswzvw2mt4-1200-80.jpg
salute emoji
goose-honk-technologist emoji
scrappy emoji
summer21 emoji
I’ve been hacking on Scrappy (
prisma emoji
postgres emoji
👀), just testing I haven’t broken them in the mean time
https://cloud-3quu15r1z-hack-club-bot.vercel.app/0screenshot_2021-08-09_at_11.05.32_pm.png
scrappy emoji
summer21 emoji
prisma emoji
postgres emoji
fun fact: based on Slack Analytics, Android is more popular amongst active Hack Clubbers on Slack (266) compared to iOS (214) based on which mobile OS they access Slack from more often
https://cloud-mrw9ljhf4-hack-club-bot.vercel.app/0screenshot_2021-08-08_at_1.30.07_am.png
Tonight, @arsh7chetana, @NeilGhosh & I managed to win the Junior AWS Build On ASEAN 2021 hackathon in Singapore :D We did the Cognizant track which was about creating positive communities and all. Anyways, our project was a website that let people look around for places where they can volunteer and then message the organisers, we had to focus on security and all so we built an ID verification system with SingPass (SG government’s OAuth system to have people log in with their national ID cards) and a few other things (some admittedly, a bit gimmicky). Anyhow, here’s a screenshot. We’ve got a limited public version that we put up at comiteer.co & I’ve put the code up at github.com/sampoder/comiteer. First time winning a hackathon so I’m pretty ecstatic lol, also had a ton of fun doing it yee
https://cloud-mipb61769-hack-club-bot.vercel.app/068747470733a2f2f636c6f75642d70616a7a316432787a2d6861636b2d636c75622d626f742e76657263656c2e6170702f3073637265656e73686f745f323032312d30382d30315f61745f352e33372e33335f706d2e706e67.png
https://cloud-dbaffb8l1-hack-club-bot.vercel.app/0screenshot_2021-08-02_at_9.16.28_pm.png
this was fun!
https://cloud-e5m0da0ej-hack-club-bot.vercel.app/0screenshot_2021-07-30_at_10.26.24_pm.png
summer21 emoji
ussr emoji
shipping time!
https://cloud-n5jc6hfiv-hack-club-bot.vercel.app/020210728_125618.jpg
summer21 emoji
2️⃣
https://cloud-p9to6r4ac-hack-club-bot.vercel.app/0screenshot_2021-07-09_at_6.39.31_pm.png
summer21 emoji
som-2 emoji
1️⃣
https://cloud-bow3hbj3e-hack-club-bot.vercel.app/020210709_014310.jpg
summer21 emoji
my #hack-memes submission, first person to circle all ten choo-choo-crew members and send it to me gets a letter full of stickers lol
https://cloud-9ww1dj6kd-hack-club-bot.vercel.app/0the_hacker_zephyr_here.png
summer21 emoji
goose-honk-technologist emoji
https://cloud-d7okryq2i-hack-club-bot.vercel.app/0screenshot_2021-06-30_at_11.15.21_pm.png
i recorded my Prisma Day talk and they had this epic setup :0
https://cloud-drvhrrba0-hack-club-bot.vercel.app/0screenshot_2021-06-15_at_9.16.21_pm.png
prisma emoji
spring-of-making emoji
LOL my Amazon account is still banned from SoM… i had a 5$ gift card that’s expiring soon
https://cloud-bcgtfy1aq-hack-club-bot.vercel.app/0screenshot_2021-05-28_at_3.19.56_am.png
spring-of-making emoji
ticket_punched emoji
https://cloud-n6dx5gfdg-hack-club-bot.vercel.app/0ticket-5.png
made an iMac lol
https://cloud-i6p82sxh0-hack-club-bot.vercel.app/0img_20210508_191904.jpg
ultrafastparrot emoji
appleinc emoji
spring-of-making emoji
its all green now!!
https://cloud-99tk3zryv-hack-club-bot.vercel.app/0screenshot_2021-05-05_at_2.24.53_pm.png
Working an Intro to Next.js Workshop
nextjs emoji
https://cloud-q67jyxjz4-hack-club-bot.vercel.app/0screenshot_2021-05-03_at_1.55.17_am.png
ultrafastparrot emoji
spring-of-making emoji
nextjs emoji
js emoji
running a challenge for the rest of the year at my hack club
I won some Vercel / Next.js swag! 🎉
https://cloud-hmoztc5j7-hack-club-bot.vercel.app/0kit_-_vercel_mens_sizes.png https://cloud-hmoztc5j7-hack-club-bot.vercel.app/1screenshot_2021-04-23_at_10.40.02_pm.png
vercel emoji
poggers emoji
harder-flex emoji
spring-of-making emoji
nextjs emoji
js emoji
https://cloud-lkgsen64s-hack-club-bot.vercel.app/0screenshot_2021-04-20_at_7.45.36_pm.png
spring-of-making emoji
made a customised version of my bank team’s transparency mode! (placeholder data from
summer-of-making emoji
)
https://cloud-pi8egbdw2-hack-club-bot.vercel.app/0screenshot_2021-04-07_at_2.54.51_am.png
spring-of-making emoji
upvote emoji
bank-hackclub emoji
https://cloud-3zamry6ns-hack-club-bot.vercel.app/020210403_112422.jpg https://cloud-3zamry6ns-hack-club-bot.vercel.app/120210403_112057.jpg https://cloud-3zamry6ns-hack-club-bot.vercel.app/220210403_113343.jpg https://cloud-3zamry6ns-hack-club-bot.vercel.app/320210403_115026.jpg
test
https://cloud-puc7pzoej-hack-club-bot.vercel.app/0d3b88354eec905b2bc81d06a52da4312.jpg
spring-of-making emoji
https://cloud-7izbx5r02-hack-club-bot.vercel.app/0img_20210328_181332.jpg
ussr emoji
spring-of-making emoji
https://cloud-bbkyq4buj-hack-club-bot.vercel.app/0screenshot_2021-03-28_at_4.08.52_pm.png
upvote emoji
spring-of-making emoji
made this little script to help me with my chinese!
https://cloud-3hz6spr7t-hack-club-bot.vercel.app/0chinese_speaking.py.png
made this massive sticker and swag wall! (still a WIP)
https://cloud-6gbpq0qlm-hack-club-bot.vercel.app/020210326_171512.jpg
took apart months of work in a couple of hours.. feels weird
https://cloud-fwh3mge7v-hack-club-bot.vercel.app/020210323_161331.jpg
https://cloud-he8tiep3x-hack-club-bot.vercel.app/0screenshot_2021-03-17_at_12.20.16_am.png
https://cloud-hsgezkdac-hack-club-bot.vercel.app/0screenshot_2021-03-11_at_6.15.23_pm.png https://cloud-hsgezkdac-hack-club-bot.vercel.app/1screenshot_2021-03-11_at_6.14.10_pm.png https://cloud-hsgezkdac-hack-club-bot.vercel.app/2screenshot_2021-03-11_at_6.14.34_pm.png
ultrafastparrot emoji
digitalocean emoji
sam-1 emoji
spring-of-making emoji
YAY! My sticker envelope is coming!
https://cloud-onl1r5bse-hack-club-bot.vercel.app/0screenshot_2021-03-09_at_9.50.47_am.png
spring-of-making emoji
yay emoji
testing
spring-of-making emoji
got some of the photos from innovation week’s maker night!
https://cloud-j3manr4jy-hack-club-bot.vercel.app/0screenshot_2021-03-05_at_12.37.47_pm.png https://cloud-j3manr4jy-hack-club-bot.vercel.app/1screenshot_2021-03-05_at_12.36.42_pm.png https://cloud-j3manr4jy-hack-club-bot.vercel.app/2screenshot_2021-03-05_at_12.38.56_pm.png https://cloud-j3manr4jy-hack-club-bot.vercel.app/3screenshot_2021-03-05_at_12.37.16_pm.png https://cloud-j3manr4jy-hack-club-bot.vercel.app/4screenshot_2021-03-05_at_12.36.52_pm.png https://cloud-j3manr4jy-hack-club-bot.vercel.app/5screenshot_2021-03-05_at_12.39.12_pm.png https://cloud-j3manr4jy-hack-club-bot.vercel.app/6screenshot_2021-03-05_at_12.38.40_pm.png https://cloud-j3manr4jy-hack-club-bot.vercel.app/7screenshot_2021-03-05_at_12.36.18_pm.png
today i presented.. the *CLIMATATOR*! it’s a 4D interactive media experience / climate change simulator that showcases the effects of climate change to a younger audience. you enter the cabinet, put an AR headset on, watch a fictional weather report from 2050, then you begin to feel the heat of a heatwave 🔥 (there’s a strong heater inside), then you going on a bumpy ride (haptic motors) in a fire truck fighting wildfires
firefighter emoji
(it’s still boiling from the heater and it intentionally smells of burning) and to end of your experience a cyclone with winds (a big fan) and shaking (haptic motors) 🌀 + it’s got sound effects and a nice video (this is my myp personal project, goal was to create an engaging way of learning about climate change) the wooden structure was put together with a lot of drilling and with the use of recycled materials to the extent possible. i learnt a lot about woodworking as this was my first ever real woodworking project. *this is biggest project ever, it’s taken me since August to build this all out…..* and i’m really proud of the final product. uses a mix of Raspberry Pi Python, Arduino, Next.js & Node.js to all work. the AR headset is powered by Holocron (www.npmjs.com/package/@sampoder/holocron) more is at: climatator.co/de
partyparrot emoji
https://cloud-lwd22jmab-hack-club-bot.vercel.app/0whatsapp_image_2021-03-03_at_14.20.38.jpeg https://cloud-lwd22jmab-hack-club-bot.vercel.app/120210303_153819.jpg https://cloud-lwd22jmab-hack-club-bot.vercel.app/220210302_195342.jpg https://cloud-lwd22jmab-hack-club-bot.vercel.app/320210303_153853.jpg https://cloud-lwd22jmab-hack-club-bot.vercel.app/420210303_154846.jpg https://cloud-lwd22jmab-hack-club-bot.vercel.app/5screenshot_2021-03-03_at_9.53.37_pm.png
my sister made cheesecake,.it was delicious
https://cloud-a60zmaxp0-hack-club-bot.vercel.app/020210301_201945.jpg
https://cloud-bupunp33z-hack-club-bot.vercel.app/0screenshot_2021-02-28_at_9.04.31_pm.png
did debate, was the first time our school had ever won a debate in this competition
https://cloud-81kvyic16-hack-club-bot.vercel.app/0screenshot_2021-02-27_at_10.26.32_pm.png
we did it! maker night is finished!
https://cloud-e8sivqfyu-hack-club-bot.vercel.app/020210226_175905.jpg https://cloud-e8sivqfyu-hack-club-bot.vercel.app/120210226_193226.jpg https://cloud-e8sivqfyu-hack-club-bot.vercel.app/220210226_192907.jpg
yay emoji
wom emoji
got idyll working, finally!
https://cloud-k3uhct6nc-hack-club-bot.vercel.app/0screenshot_2021-02-25_at_2.01.41_pm.png
wom emoji
submitted my personal project, yay?
ussr emoji
yay emoji
wom emoji
taught my kahoot workshop to all these folks
https://cloud-1mefgqczf-hack-club-bot.vercel.app/020210223_223356.jpg https://cloud-1mefgqczf-hack-club-bot.vercel.app/1image_from_ios__21_.jpg
kahoot emoji
wom emoji
Hosted an interactive sound festival this morning at school. Powering it was a massive system of NodeMCUs, a web app, python scripts, an API and groovy Sonic Pi code. more: github.com/sampoder/sound-festival, videos in thread & thanks to zach and hq for helping with voiceovers
https://cloud-nvym543ql-hack-club-bot.vercel.app/0image_from_ios.jpg https://cloud-nvym543ql-hack-club-bot.vercel.app/1image_from_ios.jpg https://cloud-nvym543ql-hack-club-bot.vercel.app/2image_from_ios.jpg https://cloud-nvym543ql-hack-club-bot.vercel.app/3image_from_ios.png https://cloud-nvym543ql-hack-club-bot.vercel.app/4image_from_ios.png https://cloud-nvym543ql-hack-club-bot.vercel.app/5image_from_ios.jpg
did the final prep to make sure that
Mission 423-3890.
https://cloud-9rlo1036o.vercel.app/0screenshot_2021-02-20_at_11.47.49_pm.png
wom emoji
im so excited!!!!!!!!!!!!! we got 17 teams for the innovation challenge!!!!!!!!!!!!!!!!!!!!!!!!!!!!!!!!!! thats 10 more than last year
https://cloud-gbm01689w.vercel.app/0image_from_ios__14_.jpg https://cloud-gbm01689w.vercel.app/1image_from_ios__15_.jpg
wom emoji
my vibes and SFX boards
https://cloud-omzsplcrs.vercel.app/0img_20210219_021524.jpg
https://cloud-ado83lwct.vercel.app/0img_20210218_192349.jpg
rickroll emoji
wom emoji
just me and my 9 raspberry pis
https://cloud-q16gdjyo6.vercel.app/020210216_201442.jpg
ultrafastparrot emoji
wom emoji
eggsdee emoji
upvote emoji
wom emoji
finished up packing 600 odd envelopes, said goodbye to 3600 of my stickers as well 👋
https://cloud-1dbhtstji.vercel.app/0img_20210214_133316.jpg
wom emoji
ultrafastparrot emoji
making music with sonic pi!
https://cloud-5l1rqhwy2.vercel.app/0screenshot_2021-02-13_at_6.48.20_pm.png
wom emoji
https://cloud-jc0m6216a.vercel.app/0screenshot_2021-02-12_at_11.53.45_pm.png
wom emoji
making more contraptions
https://cloud-7msbf8bay.vercel.app/0img_20210211_141429.jpg
wom emoji
hardware emoji
upvote emoji
i’m on a mission tonight
https://cloud-4g9io1w75.vercel.app/0image_from_ios.jpg https://cloud-4g9io1w75.vercel.app/1image_from_ios.jpg https://cloud-4g9io1w75.vercel.app/2image_from_ios.jpg
designed some github golden tickets
https://cloud-nmjvc9tuv.vercel.app/0golden_ticket.png
made this little contraption... doesn't seem like much now but it should be cool in the future
https://cloud-48ktkohh0.vercel.app/0img_20210210_005217.jpg
wom emoji
upvote emoji
got this super dope hardware box! also got a pi pico!
https://cloud-5azbopuca.vercel.app/0image_from_ios.jpg
hardware emoji
wom emoji
partyparrot_shuffle emoji
raspberry-pi-logo emoji
https://cloud-ce7gur8yv.vercel.app/0screenshot_2021-02-08_myp_personal_project_exhibition_2021_____.png
singaporeparrot emoji
vercel emoji
wom emoji
upvote emoji
for the first time in forever……
https://cloud-65q6uz1co.vercel.app/0screenshot_2021-02-07_at_1.53.14_am.png
wom emoji
bank-hackclub emoji
parrot-nyan emoji
dino-drake-yea emoji
upvote emoji
stage 1 of letter prep
https://cloud-nhyjqtzf3.vercel.app/0img_20210205_212019.jpg https://cloud-nhyjqtzf3.vercel.app/120210205_204930.jpg
yay!
https://cloud-hpl0z64qd.vercel.app/0screenshot_2021-02-04_at_11.09.51_am.png
wom emoji
yay emoji
going to run a massive interactive disco at school, making stuff with my leap and sonic pi to enable it
big box, 22kg! thank you
github emoji
https://cloud-2vabr6y3g.vercel.app/020210202_170940.jpg https://cloud-2vabr6y3g.vercel.app/120210202_172056.jpg https://cloud-2vabr6y3g.vercel.app/220210202_172052.jpg
got som-mail-system working to handle india distribution of leaps with @roshan!
https://cloud-q4lgk72yy.vercel.app/0image_from_ios__2_.png
indiaparrot emoji
wom emoji
spinning-parrot emoji
did a lot of catchup today
https://cloud-5yb65h4ni.vercel.app/0screenshot_2021-02-01_at_10.41.35_pm.png
ussr emoji
wom emoji
got to the silver final of the singapore debate champs! sadly lost :(
https://cloud-n1tv9mo0k.vercel.app/0screenshot_2021-01-31_at_7.53.42_pm.png
singaporeparrot emoji
hackdebate emoji
wom emoji
upvote emoji
goose-da-left emoji
sad-cat-thumbs-up emoji
goose-da-right emoji
Placed 2nd in the singapore debate champs round robin silver div! ngl idk how…. my parents said “we were proud you made it out of bed, everything else was extra”
https://cloud-qc3cn1sav.vercel.app/0screenshot_2021-01-30_at_10.47.12_pm.png
im excited
https://cloud-dvmqyuw07.vercel.app/0screenshot_2021-01-29_at_1.19.13_pm.png
wom emoji
exams aren't fun lah
https://cloud-1y8mfo0ev.vercel.app/0img-20210127-wa0011.jpg
I won against Amazon!
https://cloud-ar0ptr257.vercel.app/0screenshot_20210127-071750_gmail.jpg
https://cloud-kgwdgnbug.vercel.app/0screenshot_2021-01-26_at_9.17.04_pm.png
got a magical package from corgi logistics! thank you @hugo.y.hu935!
https://cloud-lmxe0hnj6.vercel.app/020210126_183442.jpg
fb-wow emoji
wom emoji
pirateparrot emoji
corgi emoji
Leaps arriving today for some super lucky folks!
https://cloud-cw6a986r1.vercel.app/0screenshot_2021-01-25_at_9.14.10_pm.png
wom emoji
upvote emoji
Putting together a massive Stickermule order!
https://cloud-b6bo4jhja.vercel.app/0screenshot_2021-01-24_at_10.50.42_pm.png https://cloud-b6bo4jhja.vercel.app/1frame_3.png https://cloud-b6bo4jhja.vercel.app/2maker_zone.png https://cloud-b6bo4jhja.vercel.app/3screenshot_2021-01-24_at_10.50.27_pm.png
attempting to revise
https://cloud-qyn205hm8.vercel.app/0img_20210123_204514.jpg
ussr emoji
wom emoji
went to the opening night of guzman y gomez!! my mum made friends with the owners who are australian
https://cloud-lbgo5kwd8.vercel.app/0img-20210122-wa0001.jpg https://cloud-lbgo5kwd8.vercel.app/120210122_193156.jpg
Received 8 sticker mule gift cards!!!
https://cloud-pj0gag09m.vercel.app/020210122_202000.jpg
writing code comments, kinda relaxing
https://cloud-ktau2zvxq.vercel.app/0screenshot_2021-01-21_at_10.44.15_pm.png
wom emoji
ussr emoji
somehow with all the workshops prs @matthew just merged i made it into the top contributors in hackclub/hackclub
https://cloud-6ucqkt265.vercel.app/0screenshot_2021-01-20_at_9.31.19_pm.png
githubparrot emoji
upvote emoji
wom emoji
pr emoji
yay!
https://cloud-cwbs3yj4g.vercel.app/0screenshot_2021-01-20_at_8.54.11_am.png
ussr emoji
yay emoji
wom emoji
mlh emoji
working on that thing for my scholarship!
https://cloud-n7sw4owre.vercel.app/0screenshot_2021-01-19_at_11.03.52_pm.png
ussr emoji
wom emoji
upvote emoji
I got so many steps today 👣 for a normal school day this is a lot
https://cloud-6jcaszs9q.vercel.app/0img_20210118_230858.jpg
wom emoji
https://cloud-qf5g6nlwi.vercel.app/0screenshot_2021-01-17_at_11.31.06_pm.png
https://cloud-gihj6e3c6.vercel.app/0image_from_ios.jpg
wom emoji
upvote emoji
THE CLIMATATOR
https://cloud-e0tdkhep6.vercel.app/020210115_134151.jpg
wom emoji
an experiment in doing my PE work on procreate!
ussr emoji
ultrafastparrot emoji
wom emoji
got these motors + a custom badge!
https://cloud-1iri1p5mz.vercel.app/0img_20210114_205256.jpg
wom emoji
tried robotics for the first time at school!! it's very basic but fun! 🤖
made this little thing for student council, it’s small but im kinda proud of it + work around it
https://cloud-3gvt8w6ji.vercel.app/0screenshot_2021-01-12_at_10.25.13_pm.png
wom emoji
nextjs emoji
ussr emoji
vercel emoji
Probs going to start half de-googlizing now as I’m losing my storage
https://cloud-frkyj2cbs.vercel.app/0screenshot_2021-01-12_at_12.19.22_pm.png
wom emoji
back to schooooll
https://cloud-cjxbq5n6n.vercel.app/0img_20210111_081515.jpg
so i was like actually trying to sleep and then i was thinking about project ideas and then i thought about using spline to make my personal website but reverse engineering it so its like dynamic i should sleeping but yep i worked out kinda reverse engineering it need to do some more work
https://cloud-kzqqggxuv.vercel.app/0screenshot_2021-01-11_at_1.19.01_am.png
Wrapped up today with this super hacky prototype of my personal project that i put together today. (house survived, no burning down)
making my best attempt at blowing up my house
https://cloud-iu7z7mmxk.vercel.app/0img_20210109_193950.jpg
👽
big achievement look how clean my desk is
https://cloud-md5ntngjk.vercel.app/0img_20210108_163747.jpg
ussr emoji
wom emoji
https://cloud-ahq12sz2r.vercel.app/0screenshot_2021-01-07_at_6.20.02_pm.png
leap!!
https://cloud-ifbnb009p.vercel.app/0screenshot_2021-01-07_at_5.06.47_pm.png
wom emoji
yaylatios emoji
today in a couple of messages
https://cloud-yztxo313p.vercel.app/0screenshot_2021-01-06_at_10.28.30_pm.png
continuing the theme of making things for innovation week: we’re making a QR code garden in the school staircase! it’s going to be full of qr codes to hopefully make people intrigued when you scan the qr code, you’ll either get a quiz (where you can win house points!), a link to an instagram filter, an emoji guessing game, a meme, a riddle or a riddle (forked from lachlan’s SoM ideas page)! here are some samples


quiz emoji
qr.innovweek.co/recZjRgVX47M5YwVk meme: qr.innovweek.co/recztiUqFypN6kZAP idea: qr.innovweek.co/recnTiaNAdwD9Pjc7 i’m especially proud of the quiz one. it was my first time using cookies (which ngl are super cool) and basically it creates a cookie so you can only redeem the house points once! uses next.js + airtable (but you probs already guessed that!) also geopattern is really cool, each page has a unique bg! oh and one more thing: if you are super super lucky you win a free
github emoji
t-shirt
flying_money_with_wings emoji
https://cloud-9bwx0zjsx.vercel.app/0screenshot_2021-01-05_at_8.55.43_pm.png https://cloud-9bwx0zjsx.vercel.app/1screenshot_2021-01-05_at_8.56.21_pm.png
trying to design things in figma
https://cloud-b9mauzac9.vercel.app/0screenshot_2021-01-03_at_8.47.18_pm.png
wom emoji
figma emoji
planning out the most epic technology week a school has ever seen and sorted some stickers
https://cloud-b1h0dg5re.vercel.app/0img_20210103_010434.jpg
this me my github graph! in late jan, I joined hack club and in April started work on
summer-of-making emoji
https://cloud-mbujjdyav.vercel.app/0screenshot_2021-01-01_at_3.19.02_pm.png
parrot emoji
goose-honk-technologist emoji
github emoji
wom emoji
summer-of-making emoji
happy new year! 2021 🚀
https://cloud-9tj5czd8f.vercel.app/020201231_210241.jpg
upvote emoji
wom emoji
scrappy retry coming soon! edit: now live! if scrappy is annoying react with
scrappy-retry emoji
to force a retry
https://cloud-oab1dfnd2.vercel.app/0scrappy_retry.png
wom emoji
scrappy emoji
wowza
https://cloud-8uj87dn85.vercel.app/0contributions.png
https://cloud-f90f4y2ds.vercel.app/0image_from_ios.jpg
hacking on kahoot!
https://cloud-gxf6xc6gw.vercel.app/0screenshot_2020-12-30_at_12.09.46_am.png
wom emoji
finally shipped my secret Santa gift! posting stuff is fun but expensive
https://cloud-nyikvj6w3.vercel.app/020201228_132850.jpg
This Christmas I got a Jedi Challenges AR Headset from Santa (thanks Santa!). I really like the game, but I wanted to be able to put custom applications on to it! So I made Holocron
jediparrot emoji
which is a React component that makes doing so super duper easy. It helps you size the window correctly and position the screen etc. It was my first time making a React component and I found the publishing quite difficult but I worked it out well: www.npmjs.com/package/@sampoder/holocron I then built a demo app that shows the status of your Vercel deployments on your headset. It uses SWR and react-reveal to make it feel buttery smooth! I also built one that implements the Slack events component on the Hack Club Website (here) on to it (sadly I ran out of time to put this in the demo vid but there are pics attached! Here's the GitHub project for the package: github.com/sampoder/holocron. And here's the demo video which I submitted to MLH's weekly hackathon...... and guess what?? Somehow, I won Best Overall Hardware Hack so I now get a free kit from ironically DigiKey (you still owe me money, no escaping) but my react component won best hardware hack lol!
https://cloud-buu5fjavw.vercel.app/0image_from_ios.jpg https://cloud-buu5fjavw.vercel.app/1image_from_ios.jpg https://cloud-buu5fjavw.vercel.app/2image_from_ios.jpg
wom emoji
jediparrot emoji
slack emoji
sam-1 emoji
goose-honk-technologist emoji
I’m really proud that I worked this out!! Published smth on
npm emoji
https://cloud-by78qkrcv.vercel.app/0screenshot_2020-12-27_at_10.51.55_am.png
react emoji
npm emoji
jediparrot emoji
js emoji
wom emoji
Tried out coding on my iPad! Was very cool! I built a little microservice to make a print from a github markdown file: printhub.now.sh, it’s so i can markup new workshop bounty submissions in review, which i built a siri shortcut for
https://cloud-loz5k7eah.vercel.app/0image_from_ios.jpg https://cloud-loz5k7eah.vercel.app/1image_from_ios.png
ipad-pro-2020 emoji
vercel emoji
appleinc emoji
wom emoji
github emoji
I should post an update in #scrapbook
https://cloud-lp948wyop.vercel.app/0screenshot_2020-12-26_at_10.19.36_am.png
scrappy emoji
wom emoji
yay!!! look what I got for Christmas
https://cloud-a0lqi0i2y.vercel.app/0img_20201225_102009.jpg
merry Christmas hack club!!!! (yay its finally here)
https://cloud-bpn56q76k.vercel.app/020201224_172053.jpg
my parents won't be purchasing any new clothes this Christmas!
https://cloud-scy649fhp.vercel.app/0img_20201223_185711.jpg
I tried an impossible burger, it was very nice
https://cloud-kc04rpoqi.vercel.app/020201223_142328.jpg
I'm at the luge and it has really cool engineering I'm excited, never been
https://cloud-bri96yzxb.vercel.app/0img_20201223_114523.jpg
wom emoji
built a fun game! it’s called dance-x-factor
dancing-dino emoji
you scan the qr code (this is intended for tv screens around my school), it then starts the dancing, a tensorflow.js model (made using teachable) will then monitor your performance, then the x-factor judges (or what ever you call it i feel like there are 10 of the same shows) will give you the golden buzzer or the big red buzzer based on what the model felt it’s not at all accurate but it’s fun! source: github.com/sampoder/dance-x-factor try: dance1.innovweek.co (note: this is designed to only be used by one client so if multiple people use it 💥 ) this was a fun thing to make, tho it contained me dancing in a public library very quietly to train an ml model… have fun!! and ignore my 1am dancing
I now have vercel on my fridge!
https://cloud-jwp3h0xp2.vercel.app/020201222_212523.jpg
vercel emoji
wom emoji
js emoji
I got some next.js stickers and vercel fridge magnets!
https://cloud-f4ozpj0m2.vercel.app/0img_20201222_212122.jpg
js emoji
nextjs emoji
wom emoji
vercel emoji
made a quick Instagram and Facebook filter!
gwa-jaguar emoji
facebook emoji
instagram emoji
wom emoji
i saw my name!!!
https://cloud-4nkeomc7a.vercel.app/0screenshot_2020-12-22_at_10.58.36_am.png
wom emoji
i’m trying out figma more! getting more comfortable with it
https://cloud-c5cygf5cz.vercel.app/0toolkit_redeem_card.png
wom emoji
figma emoji
made a rick rolling thing! you fill out the form and it gives you a call with the rick roll + a little ad for the event (read on)…. i made it with next.js and nexmo the idea is that we’ll have these qr codes all over the school (we have permission, its going to be like cloudy with a chance of meatballs but qr codes instead of food) ignore the fact that the screen recorder doesnt pick up the call sound, trust me it does work
going to library after a while! (last time was pre circuit breaker)
https://cloud-ol3j61rsl.vercel.app/0screenshot_20201221-123151_messages.jpg
making maps!
https://cloud-3cppjlqqv.vercel.app/0screenshot_2020-12-20_at_11.33.54_pm.png
The Magical Formula for Welcome Envelopes!
https://cloud-prn4hdmiu.vercel.app/0the_magical_formula_for__welcome_envelopes.png
wom emoji
school ended!! thanks for the secret Santa gift @23neil.g!!
https://cloud-1w87axnf3.vercel.app/020201218_181345.jpg
planning out buying stickers and badges!!
https://cloud-qmbtvjsk8.vercel.app/0screenshot_2020-12-17_at_1.09.33_am.png
wom emoji
hey friends! thoughts on this design?
https://cloud-q7vo34h14.vercel.app/0circuit-board_3.png
coming soon 🤞
https://cloud-a4z4hc6ip.vercel.app/0screenshot_2020-12-16_at_12.33.36_am.png
nextjs emoji
and I’ve now edited that video 🎉
hackclub emoji
another hack club meeting! we made a video for the assembly to showcase every we made!
built a live drawing activity! it’s a live activity for events where attendees write basic commands to draw shapes on a large screen, it’s intended for absolute beginners (going to use at a school assembly in feb) The attendees enter a terminal-like interface where they write commands inspired by p5.js, these are then checked and sent to the webpage at /live using Socket.io which then runs them on the p5.js canvas. Try the attendee view: draw-innov-week.sampoder.com And the main screen view: draw-innov-week.sampoder.com/live source @ github.com/sampoder/live-draw enjoy!
https://cloud-5t727klmi.vercel.app/068747470733a2f2f636c6f75642d356e68313371636e372e76657263656c2e6170702f30657a6769662d342d3533613538643030643332612e676966.gif
getting back to working on my new website!
https://cloud-fmwpyu8bx.vercel.app/0screenshot_2020-12-13_at_10.19.06_am.png
vercel emoji
nextjs emoji
it's getting there!!! last few steps for the structure then I gotta make the electronics
https://cloud-ioi94exz7.vercel.app/020201210_162558.jpg https://cloud-ioi94exz7.vercel.app/120201210_162445.jpg https://cloud-ioi94exz7.vercel.app/220201210_162429.jpg
thonkzoom emoji
yay emoji
shipment-dino emoji
hugohu emoji
https://cloud-7mqcwjod5.vercel.app/0screenshot_2020-12-09_at_5.33.03_pm.png
i made a thing a few weeks ago with my
hardware emoji
that i never shared… it’s a sound reactive necklace for school! i made it in one night after my product completely fell apart so i was very fortunate to have saved it :))) code is @ gist.github.com/sampoder/374fc57a01a08514f3946c02c1cec5fc as a demo you can check out my video review of the product functionality i submitted:
https://cloud-skw21fql0.vercel.app/0screenshot_2020-12-08_at_11.53.51_pm.png
progress!!!
https://cloud-5sqd8jzam.vercel.app/020201208_172838.jpg
i made a newsletter for the new school magazine launching tomorrow! i used next.js, mdx and deployed on vercel! been a bit stressful putting it all together but proud of the end result: vantage-point.online
yay emoji
https://cloud-ourbnx3zr.vercel.app/0screenshot_2020-12-07_at_11.55.29_pm.png
went to a cafe next to seletar airport and got a Norfolk pine for a Christmas tree
https://cloud-e3u53kyd3.vercel.app/0img-20201205-wa0001.jpeg https://cloud-e3u53kyd3.vercel.app/120201205_141729.jpg https://cloud-e3u53kyd3.vercel.app/220201205_141719.jpg https://cloud-e3u53kyd3.vercel.app/320201205_145909.jpg
student council is making santa suprises (goodie bags) for christmas!
https://cloud-82tc6gfx4.vercel.app/02020-12-04.jpg
small pieces of progress!
https://cloud-f6pmfypae.vercel.app/020201203_170019.jpg https://cloud-f6pmfypae.vercel.app/120201203_170015.jpg https://cloud-f6pmfypae.vercel.app/220201203_170011.jpg https://cloud-f6pmfypae.vercel.app/320201203_170009.jpg
reviewing workshops!
https://cloud-gianvaw3p.vercel.app/0screenshot_2020-12-03_at_11.24.19_pm.png
hackclub emoji
ultra random ship… but my student council pulled off one of the biggest events of the year super last minute! we wanted to raise money for movember
moustache-parrot emoji
, but caught up with stuff, in the end we did a 🥧 pie the teacher event! we had 10 or so teachers + me and the vice president of stuco who were forced into this by some very evil creative stuco members loll, it was painful but i individually raised like 50 bucks so thats cool… overall, it actually went super well and mostly smooth and we raised like A LOT of money: $529.85 💸 i looked like the abonimal snowman at the end apparently
https://cloud-qz8mo3ytt.vercel.app/0gwa00163.jpg https://cloud-qz8mo3ytt.vercel.app/1gwa00146.jpg https://cloud-qz8mo3ytt.vercel.app/2gwa00071.jpg
wow wow wow
https://cloud-84cgsdja7.vercel.app/0screenshot_2020-12-01_at_2.22.34_pm.png
tomorrow is both fun and scary! i also got chinese and math tests… math is good (i love my ti calc) but umm chinese NOOOOO omg im dead
https://cloud-8au7wzsmb.vercel.app/0screenshot_2020-11-30_at_10.46.51_pm.png
me & @msw took a very fun pic together through zoom!
https://cloud-7b5r6mwzy.vercel.app/0photo_on_11-29-20_at_9.39_am.jpg
preparing a pie a teacher in the face event for school! s/o @23neil.g for the poster
https://cloud-j9wxb6dp5.vercel.app/0pie_a_teacher__3_.png https://cloud-j9wxb6dp5.vercel.app/1screenshot_2020-11-28_at_6.29.46_pm.png
making something with @msw (inspired by the panic sign)!
https://cloud-aqngmlidz.vercel.app/0screenshot_2020-11-28_at_12.14.46_am.png
nextjs emoji
vercel emoji
hackclub emoji
made some progress with a flimsy (for now) wall! and drilled through metal which was painful but like you gotta do what you gotta do
https://cloud-bva451qpn.vercel.app/020201126_164609.jpg https://cloud-bva451qpn.vercel.app/120201126_164603.jpg
fun fact i now have a registered spotify artist account!
https://cloud-lr5ozqw8k.vercel.app/0screenshot_2020-11-25_at_9.26.33_am.png
ussr emoji
spotify emoji
making something with hardware!
https://cloud-bjgbo1ea7.vercel.app/020201124_160238.jpg https://cloud-bjgbo1ea7.vercel.app/120201124_160114.jpg https://cloud-bjgbo1ea7.vercel.app/220201124_160245.jpg
hardware emoji
first meeting went amazing!!! thank you everyone that gave advice, couldn't have done it with out you <3
https://cloud-lxgd1qt5k.vercel.app/020201123_162811.jpg https://cloud-lxgd1qt5k.vercel.app/120201123_162906.jpg https://cloud-lxgd1qt5k.vercel.app/220201123_162801.jpg https://cloud-lxgd1qt5k.vercel.app/320201123_161603.jpg https://cloud-lxgd1qt5k.vercel.app/420201123_162640.jpg
https://cloud-31w27hjn7.vercel.app/0screenshot_2020-11-23_at_10.09.32_pm.png
github emoji
sam-1 emoji
this was once the busiest border crossing in the world, thanks covid
coronavirus emoji
ussr emoji
i worked out how to gain access to the image feeds of major traffic cameras around the island and built a dashboard for snooping around looking at each one: sg-traffic.now.sh….. these images are cool to watch over time, I might make something tomorrow for generating time-lapses from them :D source @ github.com/sampoder/traffic-monitor …. I used next.js, who would have guessed?
https://cloud-3t5mpmzer.vercel.app/0screenshot_2020-11-22_at_11.28.47_pm.png
slides ready for tomorrow!
https://cloud-kgjvg9wce.vercel.app/0screenshot_2020-11-22_at_4.02.37_pm.png
orpheus emoji
my family is hiring an electric car for the hour it's pretty cool there's like an automated kiosk at the top of our street
https://cloud-5t91oyzm2.vercel.app/0img_20201121_202346.jpg
brought loads of lollies for the club
https://cloud-2znxalo0u.vercel.app/0img_20201122_001842.jpg
our class's tiktok is going viral lol
https://cloud-n1yx700e3.vercel.app/0img-20201119-wa0006.jpg
ussr emoji
https://cloud-mvrzbg7tf.vercel.app/0screenshot_2020-11-18_at_11.40.13_pm.png
zoom emoji
this has been floating around the slack last night but let me introduce you to <https://meet.hackclub.dev|meet.hackclub.dev>! it's a fun website that introduces you to a random Hack Clubber from the Scrapbook API. I made it a while back with Next.js :)
https://cloud-1ww8uviud.vercel.app/0screenshot_2020-11-17_at_9.11.37_am.png
playing around with making shipping labels through APIs!
https://cloud-dz138165g.vercel.app/0screenshot_2020-11-16_at_11.38.41_pm.png
shipment-dino emoji
Had fun playing minecraft for the first time in a long time Hugo & Jack showed me around the server and i was a noob with minecarts lol
https://cloud-brpu1v3qp.vercel.app/0screenshot_2020-11-15_at_11.10.10_pm.png https://cloud-brpu1v3qp.vercel.app/1screenshot_2020-11-15_at_11.08.52_pm.png https://cloud-brpu1v3qp.vercel.app/2screenshot_2020-11-15_at_11.08.44_pm.png https://cloud-brpu1v3qp.vercel.app/3screenshot_2020-11-15_at_10.47.24_pm.png
minecraft emoji
I made a (funny?) story video out of our school's halloween dress down day pictures... its a bit random
i got big sur!
https://cloud-jwr29a42v.vercel.app/0img_20201114_003244.jpg
appleinc emoji
Scrappy now supports webhooks! so when ever you post something it will send a blank fetch request to any url you set... you can set that url using /scrappy setwebhook <https://example.com> I built a little demo app that adds my Scrapbook posts to my Github profile README (check out the image below) you can see it at github.com/sampoder/readme-scrapbook and make your own with hack.af/readme-scrapbook hope you all can automate cool things!!
https://cloud-62fuac4fx.vercel.app/0screenshot_2020-11-12_at_8.41.21_pm.png
I edited a musical!! you can watch it at oneness.now.sh... it's for language and culture week at my school and called the Oneness play. It was a massive challenge.. as we ran into A LOT of issues filming it but im pretty proud of the end result tho a few thing things im not super fond of ya check it out if youd like: oneness.now.sh :)
https://cloud-rar55v8zm.vercel.app/0screenshot_2020-11-12_at_1.43.10_am.png
scrappy webhooks coming soon!
https://cloud-24dwtm0c2.vercel.app/0screenshot_2020-11-12_at_1.02.20_am.png
today i set up magic.link for a new project with nextjs! authentication is very confusing
https://cloud-ehsgdlsib.vercel.app/0screenshot_2020-11-10_at_11.27.21_pm.png
ussr emoji
nextjs emoji
https://cloud-et419zz7u.vercel.app/0screenshot_2020-11-09_at_7.51.58_pm.png
so empty
https://cloud-hlfgbx59f.vercel.app/0img_20201107_102901.jpg
we lost our debate :( feeling pretty bummed out, feel like it was robbed from us but I won't ramble :/
https://cloud-4mrgswm3k.vercel.app/0img_20201106_184503.jpg
respects emoji
hackdebate emoji
spray painting and 3d printing in design
https://cloud-hknd9rgs7.vercel.app/020201106_093108.jpg
3d-printer emoji
ahhhh the video is still coming along but the file is massive
https://cloud-63x1auis1.vercel.app/0screen_shot_2020-11-05_at_10.20.39_pm.png
still editing!
https://cloud-me956wonu.vercel.app/0screen_shot_2020-11-05_at_7.33.00_am.png
we’ve got the full footage! editing time :)
https://cloud-q1xseqxhp.vercel.app/0screen_shot_2020-11-03_at_10.58.52_pm.png
i won best costume for halloween in my grade and helped my class win best class, so we get a pizza party!! we had to dress up as our personal project, mine is related to climate change... here's my costume
https://cloud-crfpr94c5.vercel.app/0image_from_ios.jpg
https://cloud-bb3oaarqf.vercel.app/0screenshot_2020-11-01_at_9.06.02_pm.png https://cloud-bb3oaarqf.vercel.app/1screenshot_2020-11-01_at_9.06.14_pm.png
nextjs emoji
github emoji
summer-of-making emoji
vercel emoji
halloween!
https://cloud-op8ige77j.vercel.app/0screenshot_2020-10-31_at_3.27.28_pm.png
a lot happened to today: Halloween dress up, math test in the morning, class party for Emma who is leaving the school, debate (which we won!!) in the afternoon whilst also having 3rd movie night and then got dinner and played among us lol
https://cloud-jf8h6bmjo.vercel.app/0img-20201030-wa0002.jpeg
My scrambled together climate change Halloween costume 🌐 🌲 🔥
sadparrot emoji
https://cloud-crfpr94c5.vercel.app/0image_from_ios.jpg
follow up ship from this: we used the system for the first ever time at the grade 6+7 movie night!! it was a massive success overall, all the watchers had fun watching the movie and getting food hand delivered. @arsh7chetana is very proud of all the money we raised for future events ;) tho we had a bit of a rocky start.. but the system held out with like 20 orders a min, seeing real people use what i made is cool here's a real customer interview who loved being treated like royalty :D
https://cloud-5ogxxzbhc.vercel.app/02blal6vwq_knilr_ka1mfw.jpg https://cloud-5ogxxzbhc.vercel.app/1uiqnq9t_s729ybqvt2_bjg.jpg https://cloud-5ogxxzbhc.vercel.app/2kqmmfjkvssonksjqrybgcq.jpg
helping make the summer of making mail system with @msw!
https://cloud-8s1pf27qb.vercel.app/0screenshot_2020-10-28_at_2.01.22_am.png
finished off a lot of school work today, had delicious weet bix slice tho that my mom made
https://cloud-lbagzdy5l.vercel.app/020201025_194103.jpg https://cloud-lbagzdy5l.vercel.app/120201025_194110.jpg
made a system to manage requests for sports equipment
https://cloud-f6k31arf7.vercel.app/0screenshot_2020-10-25_at_12.23.48_am.png https://cloud-f6k31arf7.vercel.app/1screenshot_2020-10-25_at_12.23.18_am.png
vercel emoji
my favourite team won the Australian football grand final for the second year in a row! here's a picture of me and the premiership poster from last year 🐯
https://cloud-gqlxu4gr2.vercel.app/0screenshot_2020-10-25_at_12.13.36_am.png
i devised a scavenger hunt for the entire school to participate! then the student council ran it :))) we even had a real treasure chest (thanks Sai and co for making it), and filled it with candy as an end goal! we had a whole qr code system to get hints which i built with next.js and stuff, i also made a safety plan to allow this madness to get approved by the school which i am quite proud that it happened
yay emoji
oh it was also Think Pink day, the school was very very pink
https://cloud-faox0yvxa.vercel.app/0image_from_ios__7_.jpg https://cloud-faox0yvxa.vercel.app/120201023_154000.jpg https://cloud-faox0yvxa.vercel.app/2img_1466.jpg https://cloud-faox0yvxa.vercel.app/3image_from_ios__9_.jpg
i don’t want to be left out
https://cloud-ndwu2jqtw.vercel.app/0nextjs-conf-ticket.png
vercel emoji
had a debate today! first off the tournament (5ish weeks) and we won 🎉 motion was that the government should pay cash bonuses to parents whose children significantly improve their grades at school. we were negative team. s/o to @23neil.g and @arsh7chetana
https://cloud-hs9jpqdfi.vercel.app/020201023_174637.jpg
as couch camp drew to a close, and our scoring manager fell to sleep way too early.... we found ourselves with scores scattered across 22 separate JSON files.... oh dear making the closing slides would be a pain but i did not want for the not so techy people to go through any pain... so i stayed up very late last night and built certs.couch.camp/results that went through and linked together all the JSON files to output the critical results needed. it ended up saving hours for my friends today and i'm very happy about that. i'm quite proud of the hacky js stuff i wrote whilst half-ish asleep lol and then today i built on top of that system to make certificate websites for each scholar... it involved even more linking of JSON files, using square numbers to make it challenging for scholars to find others urls and a whole load of JS to make the award names. all together it looks like certs.couch.camp/71407A, people have to screenshot to save it which i guess is alright its all a big hack, here's the source code for: github.com/sampoder/couch-camp-certs im so proud of this massive hack i continue to fall in love with Next.js
https://cloud-dsdd4rw86.vercel.app/0screenshot_2020-10-22_at_11.50.13_pm.png https://cloud-dsdd4rw86.vercel.app/1screenshot_2020-10-22_at_11.53.19_pm.png
zach day! happy birthday @zrl! here is the most random birthday wish ever, enjoy?
today I started to feel excited about my project again
https://cloud-obj5olos6.vercel.app/020201022_132733.jpg
ussr emoji
Seeing it in person is a completely different experience. I must say @ky200617 this has made my week, this is absolutely amazing. This is all so surreal, I am so grateful to be apart of this. Wow.
https://cloud-9bj8xwl6l.vercel.app/0img_20201021_204050.jpg
chatting with the couch camp squad! we're almost done :))
https://cloud-och3v1k7u.vercel.app/0screenshot_2020-10-21_at_6.50.10_pm.png
I also got some free stuff!!!!! My teachers GitHub box came in, yay!! she gives it all to me to distribute soooooooo also a CodeDay hoodie!!!!!
https://cloud-huv30lga4.vercel.app/020201020_154302.jpg https://cloud-huv30lga4.vercel.app/120201020_211054.jpg
github emoji
yay emoji
codeday emoji
the student council is making a play for the first time ever! today we had our first recording, it was amazing, the cast and crew are epic. here's me helping run lighting 🔦 this thing burns holding it, not a lot of fun excited to get editing!
https://cloud-g31o5pe7q.vercel.app/0img_20201020_162004.jpg
heading back to school!
https://cloud-nf1jemlru.vercel.app/0img_20201019_083634.jpg
Our home's electricity broke today :((( it's falling apart lol.... i also built this tiny little Dengue case tracker to play around with graphs: dengue.vercel.app. school tomorrow! gn!
https://cloud-rdmhxbket.vercel.app/020201018_170219.jpg
I lost my debate against Donnie, sad life :(
https://cloud-qlnkguttv.vercel.app/0screenshot_2020-10-18_at_10.46.25_am.png
Managed the software for a massive quiz bowl (50ish teams, will all rooms added up)! Was a super super stressful 3 hours as I needed to be precise with my clicking, but we got it to work (mostly :DD sorry not sorry), yay!
https://cloud-hwr25b8oi.vercel.app/020201017_145840.jpg https://cloud-hwr25b8oi.vercel.app/120201017_133551.jpg https://cloud-hwr25b8oi.vercel.app/220201017_145834.jpg
I'm playing around with what a new personal website could look like... w2-five.vercel.app thoughts?
https://cloud-bksbec74s.vercel.app/0screenshot_2020-10-16_at_9.02.12_pm.png
running a debate comp, one team drops out, and guess what? now I had to 3v1 this team.... but i still won so yay!!! very weird debate.... i put on different characters for each speaker (spoke 3 times) and they were all very melodramatic... lol
https://cloud-3ef05nxbt.vercel.app/0screenshot_2020-10-15_at_4.29.06_pm.png
hackdebate emoji
yay emoji
Today I ran what I called the "The Great Race Across Singapore" with my Student Council friends as a team building activity! How it worked that there were teams placed in secret locations and they had to go through a series of challenges to reach the "final location" on the other side of the island which was the Merlion in Marina Bay but they didn't know that. Here's how it worked: Each team had 4 council members and one council leader. The council members were each given a store number that they had to go to in he Yishun Mall. Then the council leaders were all separated from their team together at Yishun Station. To come together they need to communicate through their location with only emoji. Then once they have met, they receive a cryptic message: My name is TRY***PA, call me maybe? . When they type this word into their phone, it will call me. I then read out the following message: 1°21'53.2"N 103°50'27.8"E, but bigger. If you head to 1°21'53.2"N 103°50'27.8"E, you will yourself in a random carpark in Ang Mo Kio (Singaporean outskirt-ish suburb, very residential). But what is special about this random carpark, is that it is the site of a small Merlion statue pictured below (where you wouldn't really expect one, they're rare). And remember we wanted "bigger". So they now have to travel down to the main Merlion statue in Marina Bay racing against each other. On the way they had some fun tasks as well such as taking selfies, learning more about each other! First one there wins the race!!!! It went pretty well on the delay and despite some early hiccups the Academics Department team put their minds to it and won the race! How the completely skipped going into AMK by just use Google Street View 🤣 Diego got a big brain!! Here's a photo of the winning team and that infamous mini merlion as well some screenshots from Sherlock Holmes my alt account on Slack plus a make do TikTok that me and Anjali (VP) made coz neither of us have TikTok lol really nice to have some fun!
https://cloud-m2jxkk6wx.vercel.app/0screenshot_2020-10-14_at_10.32.23_pm.png https://cloud-m2jxkk6wx.vercel.app/1screenshot_2020-10-14_at_10.30.28_pm.png https://cloud-m2jxkk6wx.vercel.app/220201014_154057.jpg
i went to chinatown tonight with my family!
https://cloud-k8lecacvo.vercel.app/020201013_194446.jpg
built a little thing! to see it just look at my profile picture, it's changing every 5 minutes ;) done this with serverless functions on vercel, and uptimerobot.com pinging it every 5 minutes to change the picture also got a quick web dashboard: change-my-pfp.now.sh, it let's you change it for yourself! try it out! source
https://cloud-auymor349.vercel.app/0screenshot_2020-10-13_at_9.14.08_pm.png
vercel emoji
I reached 3,000 contributions a day ago!
https://cloud-p44uqixts.vercel.app/0screen_shot_2020-10-13_at_2.11.10_pm.png
github emoji
missed out on getting a fancy domain for your scrapbook? wish you had more custom domains? well your in luck today! i have create a quick and easy tool that creates a vercel project which acts as a proxy for your scrapbook profile allowing you to set a custom domain. so how to do it? 1. head to hack.af/scrapbook-domain. follow the steps provided. 2. once you’ve deployed the project you will see a screen saying Congratulations!, wait a couple of seconds and you’ll be redirected to the domains page. 3. Add the domain you’d like using Vercel’s built in instructions 4. Hoorah! You’ve done it! the setup for this wild midnight project is at: github.com/sampoder/scrapbook-redirect go crazy with your domains!
https://cloud-95299xrq6.vercel.app/0screen_shot_2020-10-13_at_4.47.24_am.png
Cool thing arrived at our door today!
https://cloud-eku3bxzux.vercel.app/020201012_190049.jpg https://cloud-eku3bxzux.vercel.app/120201012_190043.jpg
Finished off 1984. Loved part 1, getting to discover this world was amazing. Part 2 & 3 mixed thoughts about them. But I'm really intrigued by the concepts it brings up, such as twisting language to force a certain idea onto a population.
https://cloud-fw8m8llzr.vercel.app/0web1_1984-book-cover-art-book-cover-prints-2_1531c558-4ea7-4a8b-95f4-1fa3534f0ee9_1200x1200.jpg
ussr emoji
i got accepted onto my school's magazine editorial board! going to be running tech!
https://cloud-1hfx1gz6w.vercel.app/0screenshot_2020-10-10_at_6.28.34_pm.png
I learnt a lot about making React Hooks with this PR
https://cloud-o7t1j4dkn.vercel.app/0screenshot_2020-10-10_at_5.57.55_pm.png
react emoji
https://cloud-cu034q5fr.vercel.app/0screenshot_2020-10-10_at_1.02.14_pm.png
npm emoji
i have made a couple of things for z internet over the past three days! may i present them to you? first up us Leap Manual - it's an apple inspired manual for the Orpheus leap! hack.af/leap-manual (github.com/sampoder/leap-manual) it's based off @matthew workshop slide deck thingy... i must say mdx deck is wacky next upp is something to help out my student council, we're hosting a physical scavenger hunt but we cant have people huddling around the clues, so they'll scan a qr code to get their clues. i built a website to show those clues, sample: scavenge.now.sh/recRRgVvKJaCLUfNi and gems kids this is fake so no hints. but my fav project of them all is the one i made today! with serverless functions and vercel i made this little thingy that allows you to add songs to a spotify playlist because my school is creating a student playlist to play in the mornings and as the student council president software developer i stepped up and made smth but im actually really proud of it yeet add-music.now.sh /// github.com/sampoder/playlist-wizard i also learnt how weird spotifyss api is its weird im not a fan school holidays are fun times
https://cloud-4lxlitqnr.vercel.app/0screenshot_2020-10-09_at_11.20.51_pm.png
i made #the-democratic-republic-of-sam active again! and posted this random story which i think is cool i've also made 2 websites / web thingies today and yesterday maybe ill post them tonight
https://cloud-9cynv31pk.vercel.app/0screenshot_2020-10-08_at_7.18.09_pm.png
I once performed on this stage! Playing the marimba lol
https://cloud-rkq21ak1w.vercel.app/0img_20201007_205047.jpg
Mini ship! I built a payment system for my friend's MUN last night! Stripe + Serverless functions makes it sooooo easy!
vercel emoji
stripe emoji
stripe-icon emoji
had a wonderful lunch out with my mum! we had pizza and even got a lamington!
https://cloud-jbwob1cun.vercel.app/2013-04-23_10.50.10.jpg
ultrafastparrot emoji
Spent today, quickly putting together this shiny website for my friend Sai :D Link: mun-gems.vercel.app not my favourite site, but pretty happy with it :)
https://cloud-4bvhl69od.vercel.app/0screenshot_2020-10-05_at_11.58.34_pm.png
vercel emoji
beachball emoji
Playing around with ideas for my website
https://cloud-143fr073a.vercel.app/0screenshot_2020-10-05_at_1.54.12_am.png
Starting to work on my hardware project! The Climatator!!! Today I got my NeoPixels working :D fun story the store didn't know they were NeoPixels so they were an absolute bargin Going to apply for my grant soon
Today is a great day! I got a massive bag of goodies from Codeday!!! Yeet
https://cloud-gakurqnnh.vercel.app/0img_20201002_104540.jpg https://cloud-gakurqnnh.vercel.app/1img_20201002_104437.jpg https://cloud-gakurqnnh.vercel.app/2img_20201002_104525.jpg
codeday emoji
subway mint choc chip cookies are really nice, they just added them!
https://cloud-1hfsrtgnv.vercel.app/0subway-mint-chocolate-chip-cookie.jpg
Really cool thing to wake up to! my parents are proud of me :D
https://cloud-mtdj2ph06.vercel.app/0screenshot_2020-10-02_at_8.33.34_am.png
Built something that I'm really proud of, part of me learning Next.js and being insanely bored in class (common topic in parent teachers, Sam looks very bored and needs to stop "multitasking"). Introducing state-of-democracy.vercel.app! Displays the date from the Economist Intelligence Unit's democracy index in a nicer more human way, i hope you enjoy :D each country has their own page as well, plus there are categories It's on GitHub at: github.com/sampoder/democracy :D
https://cloud-nzcw6whbc.vercel.app/0screenshot_2020-10-01_at_9.17.11_pm.png
Rough day, was feeling sick this morning so didn't go for the last day of school. The school terms ended, yay! Really needed a break from it all, hoping I can get that break :D my little website project (state-of-democracy.vercel.app) is coming along nicely tho
All ready for tomorrow, gotta sleep
https://cloud-mdjicphzh.vercel.app/0img_20200929_225546.jpg
Crashed twice, still rendering
https://cloud-ol87fah7r.vercel.app/0img_20200929_214710.jpg
Rendering..... very slowly
https://cloud-cpvlse61r.vercel.app/0img_20200929_195513.jpg
summer-of-making emoji
brains-trust of the gems media crew
summer-of-making emoji
Making a new website, check it out at state-of-democracy.vercel.app! It's still a massive WIP, and all the flags are broken on Windows but im still pretty proud of it :p
https://cloud-57fmux3xk.vercel.app/0screenshot_2020-09-27_at_11.51.41_pm.png
summer-of-making emoji
vercel emoji
them: Grade 10 will be extremely tough, you must maximise all your time us: let's play JustDance and Karaoke for our last two periods
dabbing emoji
Early this morning, I had the privilege of sitting back stage and watching the Adafruit Show & Tell happen! Truly remarkable seeing all the projects alive, sad we didn't have time for more! Thank you to everyone who presented, the wonderful Adafruit team for making it possible, @vera for pinging the channel and my Grab driver who subbed in for the MRT and got me to school just on time :D It just felt really nice sitting there and watching with everything happening on it's own, I really enjoyed it so thank you!
https://cloud-dsx9dsw3p.vercel.app/0screenshot_2020-09-24_at_9.54.17_pm.png
hardware emoji
kevin emoji
summer-of-making emoji
Hit the big 💯!
https://cloud-n7jc6en5n.vercel.app/0image__2_.png
More free masks!
https://cloud-n0oc01vgt.vercel.app/0img_20200922_200216.jpg
summer-of-making emoji
Driverless metros are so freaking cool!!!!
https://cloud-9yn1fu9ei.vercel.app/020200921_164511.jpg https://cloud-9yn1fu9ei.vercel.app/120200921_164549.jpg
The mozzies are coming to eat us!!! Nah this isn't much of a concern rn, some areas are in orange and red. Actually, where I go to school (Yishun) had a massive outbreak but through something called Project Wolbachia nearly all of the Aedes mozzies have gone so it's safe
https://cloud-d24bbn9hi.vercel.app/0img_20200921_073730.jpg
summer-of-making emoji
Used Fusion 360 to design some 3D mockups for design, we're making jewellery... which i am far from an expert in but I'm trying my best :D It's a random mix but we have: The southern cross (represents Australia) Some modern triangle An Iron Man Arc Reactor And a Christmas Lights Necklace I'm just getting started with 3d modelling so these look pretty nice to me :)))
https://cloud-3oe63qciq.vercel.app/0screenshot_2020-09-20_at_12.20.15_pm.png https://cloud-3oe63qciq.vercel.app/1screenshot_2020-09-20_at_3.35.27_pm.png https://cloud-3oe63qciq.vercel.app/2screenshot_2020-09-20_at_11.47.36_am.png https://cloud-3oe63qciq.vercel.app/3screenshot_2020-09-20_at_8.14.35_pm.png
summer-of-making emoji
I wrote a workshop, for workshops.hackclub.com and it was the first one to get accepted!!!! WOOT WOOT!! It's a workshop all about CSS, which learn through making an epic Scrapbook profile! if you've got some time please do check it out at: workshops.hackclub.com/scrapbook_css I love feedback!! if you use at a club please please do send me photos!! thank you @zrl and @lachlanjc for helping make the workshop ultra epic!
https://cloud-f17292ksx.vercel.app/0screenshot_2020-09-19_at_9.35.31_am.png
It's Arts Week next week at school and it'll be a lot different to normal :( This week's theme, however, is collaboration. So I wanted to create a platform that let students share their artwork and take inspiration from other's artworks! Meet the Collaboration Hub: collab-hub.vercel.app! It's going to be used next week for people to share their art, and for people to take a look at their art! People can "remix" art which is when they build on top of another person's art work or take inspiration from some art :)) built with next.js and geist-ui again lol... this was my first site using props (i actually built the above one after this but the Arts teachers took a while ahahahaha). also heavily inspired by scrapbook
https://cloud-8az3fmoow.vercel.app/0screenshot_2020-09-17_at_11.14.29_pm.png https://cloud-8az3fmoow.vercel.app/1screenshot_2020-09-17_at_11.14.17_pm.png
Rollercoaster of a day! @23neil.g can relate lol.... here are some photos of me eating street food in Shanghai last December because food is good :))))) my scrapbook is quickly turning into my mum's facebook in rewind
https://cloud-nwhfyougy.vercel.app/079649866_1189802084543093_7360716206015250432_o-2.jpg https://cloud-nwhfyougy.vercel.app/180440419_1189802387876396_3906003800564957184_o-2.jpg https://cloud-nwhfyougy.vercel.app/279244079_1189802294543072_2968729142146629632_o-2.jpg
chinaparrot emoji
summer-of-making emoji
Got a very nice package from @lachlanjc, thank you Lachlan and everyone else involved! This summer was a unique and fun experience for me, thank you for helping make that happen! Here are some epic socks I got:
https://cloud-df3tcwgyb.vercel.app/0img_20200916_070808.jpg
not a great day at all....... nostalgia
https://cloud-m1djsab6z.vercel.app/0img_20181130_170947991.jpg
summer-of-making emoji
Hey there small but (i hope) cool ship! So I got sidetracked whilst making a workshop and have made a global piano! Powered by Socket.io you can now play the piano on the site and it will brodcast to everyone else on the site! If no one else is online, open up multiple browser tabs and test it out! Attached is a demo video! link: piano-global.sampoder.repl.co (i made it in 20ish min so idk if there are any glitches, also sorry no mobile support as it needs a keyboard)
Here's my friend Prachet delivering the goodie bags!
https://cloud-kqrhbhkcs.vercel.app/0img-20200911-wa0008.jpg
summer-of-making emoji
parrot emoji
my github swag from the scavenger hunt arrived!!! also tonight i worked with @luke on making a new version of hack.af/pack that has instant approval! also had a history test, did meditation in drama class and had an interesting day at school :)
https://cloud-qgy97goio.vercel.app/0img_20200911_193749.jpg
Today we finished up our collection of goodies for the social service workers as a Student Council! This morning we packaged them up nicely, ready for delivery tomorrow 🚗
https://cloud-ddab6o882.vercel.app/0image_from_ios__7_.jpg
summer-of-making emoji
woot woot! got an 8 in the Science Test 🎉
https://cloud-geq0b0iq6.vercel.app/020200909_120838.jpg
Bishan at rush hour! So many people.... A lot of small things happened today, nothing big though. Feeling the stress of exams.
https://cloud-h3remifqb.vercel.app/020200908_175219.jpg
Today was one of those days where a lot happened but nothing huge... I guess this is the highlight: the Student Council is collecting chocolates and sweets this week and packaging them up to send to Social Service workers here in Singapore who have been working tirelessly throughout COVID-19, great to see the school coming together to help out :D here's our progress one day in to the collection, looking good!
https://cloud-49uky9nak.vercel.app/0image_from_ios__6_.jpg https://cloud-49uky9nak.vercel.app/1image_from_ios__5_.jpg
today me and my dad did a little bit of an experiment and tried out IKEA's food... we've always seen it being like super full so we tried it i got swedish meatballs, they were pretty nice! it was so hectic but certainly an interesting experience :D (photo from the internet coz i didnt take one)
https://cloud-65y0vra78.vercel.app/0ikea-cafeteria.jpg
Yesterday, at school we hosted the first virtual assembly! Me, @neervikasv @23neil.g and Arsh did some crunch time video editing to produce the entire assembly video (30 min ish) in just under 4 hours! here's my little speech on student council, super rough coz the entire video rushed:
Today as a student council we made 66 cards for all the teachers at the school! we had a padlet (which @23neil.g made) and got students responses then we printed them out and turned them into these amazing cards! (i wasnt much help.... i got banned from doing anythings with my hands within minutes because i am too clumsy..... so i was finding all the printouts and matching them up)
https://cloud-oaq53slaf.vercel.app/020200903_185947.jpg https://cloud-oaq53slaf.vercel.app/1image_from_ios__4_.jpg
Shipped a vending machine! And relived the past three years in lounge with Neil, then started dying coz of Neil's big brains!!!! Crazy day today... defeated half my class in history bowl whilst being on my own! had debate debrief... happy customers!
https://cloud-hgne4xrsr.vercel.app/020200902_125941.jpg https://cloud-hgne4xrsr.vercel.app/120200902_125942.jpg
vendingmachine emoji
summer-of-making emoji
the sun has set (quite literally now), thank you from the bottom of my heart to everyone who joined the Summer of Making!!! it’s hard to piece together words, so here’s a post i wrote… and the recap site I'm about to ship…. one thing I haven’t done yet is say thank you to a lot of people, so meet my thank you wall: • thank you @roshan for being there literally always and being amazing, for bringing your. abundance of knowledge to #hardware-party and listening to me even when I’m not literate. you’re the best partner in crime! • thank you to @athul & @annlee_fores, for being life savers (on multiple occasions) and stepping up to support with all the Indian grants. True life savers. • thank you to @lachlanjc for guiding me through making the recap site, always supporting when ever I contribute to Scrapbook or the Site and for all their support in the fast few days. Plus just being super nice and cool! • thank you to @cwalker for all their support with hardware over the summer and just being someone to talk things through with! • thank you to @msw & @cwalker for all the lengthy convos we had pre-launch that helped lead SoM in the right way! • thank you to @neel.redkar for building awesome things that were life savers! • thank you to @zrl for being super supportive but also brutally honest at times! that brutal honesty saved us! • thank you to @elisemoe for being super supportive of us and for helping me out with pitching to Adafruit & Arduino! • thank you to @cp & @michael.destefanis for putting up with my banking incompetence and some of the shenanigans we attempted! • thank you to @matthew, @amogh, @dinaelhanan, @tmb, @christina695, @melody for all being super cool and doing super cool stuff! • thank you to @rishi for whilst not being directly on the team, had a massive impact :) OH AND OFC THANK YOU TO EVERYONE HERE YOU ALL ARE SO FREAKING AMAZING THANK YOU FOR BEING COOLLLLL!!!!!! heres the earliest photo i could find, i’ll let your imagination go wild…
https://cloud-9nqftvapm.vercel.app/0screen_shot_2020-05-21_at_10.32.17_pm.png
Designed a graphic for Hack Club's tweeter!
https://cloud-qx7hwdnyg.vercel.app/0treasureislandtop2.png
fb-laugh emoji
summer-of-making emoji
false info
https://cloud-8i8y89ll5.vercel.app/0screenshot_2020-08-27_at_11.18.29_pm.png
Sunset over the Margret River; foreshadowing what is to come tomorrow...
https://cloud-4gufb7r0e.vercel.app/0image.jpg
I'm taking the bus all the way to school! Why? Because I got bored of being in a train and imo buses are just nicer... plus the seats are cushioned! You got to see so much more as well! Hopefully I'm not late.... here's my book week costume, yep, a 1984 shirt. I was planning to draw a dictator mustache on myself but I have to wear a mask.. I'm now regretting not getting those free single use masks yesterday :(
https://cloud-2ximabnv1.vercel.app/0img-20200828-wa0000.jpeg https://cloud-2ximabnv1.vercel.app/120200828_075907.jpg
summer-of-making emoji
party-dinosaur emoji
schools going well, lots of tests coming up... thinking about whats next after school, don't really have a plan but maybe thats all too far ahead. just everyone around me seems to be so invested in university and i know like 4 and don't even know what i'd do! just want to have fun ahahaha also planning out a new project! and starting to say goodbye to a massive one :( tomorrows book week and I don't really have a costume but i want to go as big brother coz we're studying 1984 in class! here's a photo of my dressed up as a sailor from last june, dress up can be fun!
https://cloud-5te8ex34k.vercel.app/0img_20190809_113733577.jpg
zooming with the debate squad / friends!! turned into a review of my scrapbook ahhahahaha!!!
https://cloud-lxpi1n1ee.vercel.app/0screenshot_2020-08-26_at_10.44.19_pm.png https://cloud-lxpi1n1ee.vercel.app/1screenshot_2020-08-26_at_9.44.56_pm.png
summer-of-making emoji
zoom emoji
fb-laugh emoji
school is going along well! got the first round of assessments starting tomorrow, math test should be easy. anyhow.. also got a lot of student council stuff organised.. managing such a big team is hard (22 people!!!) you know! also gems media crew is getting going! for my scrapbook post here's a photo we needed to describe in mandarin today, here' what I made (with a lot of help, no judging)


我从这张图片中看到了 emoji
一个老师在上网课,教室里没有一个学生。 老师把每一个学生的照片放在椅子上。 这是一个晴天,但是学生不能出门上学。 just got to perfect my speaking of this! we're starting to practise our mock IB internal assessments ahhhh why does school move so fast?
https://cloud-9jl3mvyjc.vercel.app/0screenshot_2020-08-25_at_10.39.26_pm.png
Early morning rush hour at Bishan... this morning I found out that I had won the GitHub Scavenger Hunt from Hackclon: wooohooo!!!
https://cloud-jdga9be19.vercel.app/0img_20200824_074518.jpg
summer-of-making emoji
github emoji
Playing around with adding easter eggs to the site! here's some rice tho:
https://cloud-66wonlgdm.vercel.app/020200813_211027.jpg
Video call with Roshan and Elise! Also putting the finishing touches on the recap website! Thanks @lachlanjc for your feedback, only one checkbox to go! Last night, we launched the scavenger hunt which is fun!
https://cloud-nujdpk861.vercel.app/0screenshot_2020-08-22_at_9.04.28_am.png
roshan emoji
summer-of-making emoji
zoom emoji
github emoji
remembering the awful time my friends made me drink hot sauce during a "talent show"... as you can see it did not go to well to say the least
https://cloud-qffuybxte.vercel.app/0screenshot_2020-08-22_at_1.43.52_pm.png https://cloud-qffuybxte.vercel.app/1screenshot_2020-08-22_at_1.45.27_pm.png
Had our weekly student council meeting! Discussing how we can run socially distant events that engage the students, planning on trying to buy one of those big inflatable screens and doing a few movies under the stars with popcorn 🍿 Also planned out 10 or so more things for the semester! Everything from an open mic to escape rooms to a virtual MUN conference... going to be a busy for the council! So proud of the team :) (here's a pre-covid photo of us fundraising money)
https://cloud-2rexbtl78.vercel.app/0img_2178.jpg
It's like public transport heaven in Yishun!
https://cloud-j8azfp8uq.vercel.app/0img_20200820_081030.jpg
summer-of-making emoji
here's a photo of me forgetting my id card so i couldn't board the shuttle bus... but most days i take public bus anyways so it's all good ahahaha any way #ship a solution to my massive issue, but then i got told off by the principal....
oof emoji
now I'm going to start using a lanyard coz this happens everyday (me trying to find either my bus card or my id card)
https://cloud-e71qsw1lj.vercel.app/0img_5759.jpg
summer-of-making emoji
Added bonus, the safe distancing ambassadors! Making sure everyone keeps their mask on!
https://cloud-8yv3m8y1a.vercel.app/020200818_083008_0_.jpg
summer-of-making emoji
School getting inspected by the CPE for COVID19 prevention, I got distracted and get off at Khatib instead of Yishun and am now rushing to school... also we've got PE first class hopefully it doesn't get rained out! Also #shiped something yesterday, check it out!
https://cloud-n78skvx6k.vercel.app/020200818_081846.jpg
summer-of-making emoji
Happy Monday! Empty double decker bus today, so I've got it all for myself!
https://cloud-k40vzg19j.vercel.app/020200817_081905.jpg
summer-of-making emoji
took the mrt down to marina bay and had a walk around with my family tonight!
https://cloud-m4kzfx6kr.vercel.app/020200816_202532.jpg https://cloud-m4kzfx6kr.vercel.app/120200816_204416.jpg https://cloud-m4kzfx6kr.vercel.app/220200816_202839.jpg https://cloud-m4kzfx6kr.vercel.app/320200816_202014.jpg https://cloud-m4kzfx6kr.vercel.app/420200816_203540.jpg https://cloud-m4kzfx6kr.vercel.app/520200816_193252.jpg https://cloud-m4kzfx6kr.vercel.app/620200816_193459.jpg https://cloud-m4kzfx6kr.vercel.app/720200816_195144.jpg
singaporeparrot emoji
summer-of-making emoji
Planning out a massive school project today! Here’s a photo of my trip to the supermarket:
https://cloud-iwnbxg85r.vercel.app/020200813_210543.jpg
summer-of-making emoji
YESSSS LOOK WHO ARRIVED: MY VENDING MACHINE!!!! YIPPPEEEE VICTORY AT LAST!!!!!!
https://cloud-7cdwte82w.vercel.app/0img_0083.jpg
2nd day back at school! Nice being back with friends, but already got homework
oof emoji
here are some photos from my bus trip this morning:
https://cloud-if7973duo.vercel.app/020200812_082313.jpg https://cloud-if7973duo.vercel.app/120200812_082616.jpg https://cloud-if7973duo.vercel.app/220200812_082350.jpg https://cloud-if7973duo.vercel.app/320200812_082609.jpg https://cloud-if7973duo.vercel.app/420200812_082256.jpg
Sunrise over the reservoir...
https://cloud-extrxeo8r.vercel.app/020200811_075805.jpg https://cloud-extrxeo8r.vercel.app/120200811_075750.jpg
On the train to school!
https://cloud-978qk38gx.vercel.app/020200811_075041.jpg
summer-of-making emoji
anddd it's over.... tomorrow summer ends and it's back to school 🎒 went for a long bike ride around the neighbourhood and up Bukit Timah road.. it was boiling but still a nice time 😁 also played footy 🏈 (aussie football) and reflected a lot on the past few months, from school closing to the first Circuit Breaker in April then the second CB then that weird two weeks of half physical / half virtual school and then this long long holiday... it's been a rollercoaster 🎢 and now there's an uncertain future ahead... we'll be physically going to school each day but times change... got a student council to run, but what will we be allowed to do? also going to be getting the hack club up and going! oh and IGCSES ahh thank you hack club for all the wonderful memories this summer
partyparrot emoji
i'll be around (but not as much hahha)! here are some hearts from outside the CC that were put up for the bicentennial:
https://cloud-bab533hk1.vercel.app/020200810_155236.jpg
more food because food is good!! we went to a local bakery and got waffles for brekkie as a treat coz summer vaction is coming to an end.... last day tomorrow :( making a random game app thing with a raspberry pi to promote my club, will hopefully share a demo tomorrow!! also it was an interesting national day..... a weird one.... a sad one... best represented by this national workout video i keep on getting as an ad on youtube and this very slow sombre yet fitting national day theme song
https://cloud-30nuq9gk4.vercel.app/020200809_104638.jpg
Made Apple and Plum Crumble with my family, yummy!!!
chefpheus emoji
https://cloud-hych9jb29.vercel.app/020200808_201937.jpg https://cloud-hych9jb29.vercel.app/120200808_202242.jpg https://cloud-hych9jb29.vercel.app/220200808_191750.jpg
my mum, brother and I went Palau Ubin today 🏝️ we cycled around it, had lunch, had an ice lolly, did more cycling, had another ice lolly and got on a boat.... ya and my mum made us take lots of selfies lol good time :)
https://cloud-3tav5q6ca.vercel.app/020200807_094626.jpg https://cloud-3tav5q6ca.vercel.app/120200807_111143.jpg https://cloud-3tav5q6ca.vercel.app/220200807_105858.jpg https://cloud-3tav5q6ca.vercel.app/320200807_095347.jpg
From these "chicken scratches" (Mr Chao, 2020) to a fully ready system in just under 24hrs... exciting times you know!!! Also set something cool up with the squad at Adafruit who are cool like always 😎 and went to get lunch with dad
https://cloud-fgusvj9jl.vercel.app/0img_20200806_212855.jpg
reizjdgoidrfj im addee this cool thing
https://cloud-gwjm2e79f.vercel.app/0tfa-db-maz-kanata-main-image_5022305c.jpeg
summer-of-making emoji
arduino-kit emoji
had a great making session with @cwalker, building a cool project to end off summer of making
partyparrot emoji
built a landing page generator for OnePwaa events today and did all sorts of small things... here's a photo of me and my siblings in front of a bullet train in Shanghai
https://cloud-77oiad65n.vercel.app/0fb_img_1595762613159.jpg
So here is an interesting story... next to my house we have this really really annoying drilling construction site so today I was so fed up I raged quit the house and went to this public seating area and sat there for the day whilst borrowing McDonald's free WiFi 🤫 Got a fair good amount of work done as well so that was neat
parrot-nyan emoji
https://cloud-3sbc9hl0q.vercel.app/020200804_151811.jpg
summer-of-making emoji
mcdonalds emoji
Footy is on! well kind off, in a socially distant way... we're in groups of 5 and can't do any contact but its great to have a run around with the footy.. also my dad accidentally signed up as a coach and ofc he's my group leader. i think he didn't know what sport we were playing its AFL not Rugby :/ any how today i started planning for our Hack Club for the semester realising that our first meeting is this month 😲 pretty happy with the progress so far made posters and just got a general plan together ya just a load of small things... i'll leave you with a photo of my jumper which is this splendid aboriginal design
https://cloud-amm9bvamz.vercel.app/020200803_220415.jpg
summer-of-making emoji
Today, I got the first draft of the site I was talking about complete, wrote a long email for an upcoming SoM event we're looking to collab with cool people on and also went to the hawker market to get some dumplings for lunch :)
https://cloud-9keulg2q4.vercel.app/020200802_150821.jpg
Started building a new website using Next for the first time! I also planned out my CodeDay tech talk, and that's about it yep... i really don't know what sort of photo to share so here's a photo of a waterpark in Johor Bahru that my family visited pre-COVID, super fun :)
https://cloud-7li0qpfzz.vercel.app/0img_20191010_120631997.jpg
summer-of-making emoji
coronavirus emoji
CodeDay Labs Project ✅ Very proud to finish the project, biggest piece of software I've ever built
partyparrot emoji
despite my team and mentor completely bailing on me, it's finished! Going to do a more detailed ship when I'm not handling 10 things at once... also worked with the Student Council on a new event for the upcoming school year, building a new site that I'm already proud of, had a haircut for the first time in 7 months so I am now missing a lot of hair feels weird, also trying to figure a few issues with hardware party 🤞
Ignore just testing
https://cloud-4isk22tz9.vercel.app/0img_20200706_143423.jpg
summer-of-making emoji
sam-2 emoji
samoaparrot emoji
sam-1 emoji
parrot emoji
singaporeparrot emoji
I laid down on this tree net thing for half an hour.... you know the greatest showman soundtrack is verrryyy good 🎶 also our CodeLabs project is finished 🎉 , and grants are going, well tonight I'm playing around with a coding project that I want to ship tomorrow 🚢 this tree is quite cool, its like a net half way up the big tree as part of the SPH Walk of Giants.. also some more photos of the gardens
https://cloud-laqpbegts.vercel.app/020200729_154301.jpg https://cloud-laqpbegts.vercel.app/120200729_151203.jpg https://cloud-laqpbegts.vercel.app/220200729_151354.jpg https://cloud-laqpbegts.vercel.app/320200729_153130.jpg
redid basically half of my codelabs project coz i found a major security issue with my code 😲 so that was stressful but all good now, sent messages to all those forgetful people and we're finally sending out some grants that i'd procrastinated on coz of all my bans (feels great yippeee) because my room is boring, here is a photo of me and a pineapple i won 🍍 (my mom than went and chopped it up for fruit salad)
https://cloud-8v77playl.vercel.app/0fb_img_1595762655304.jpg
yeet speedy me caught up with all the hardware grants and DMs (though just through my last meeting that's ticked back up to 12 dms so gotta check them all), also had a couple of meetings tonight starting off with a OnePwaa org get together where we planned out our post-COVID camp situation and then a chat with @msw and @roshan about "sending money around the world". Finished off the night chatting with @itsmingjie, @saharsh and Tyler about CodeLabs but it turned into people bullying Airtable so... idk what photo to share so here's the pizza I heated up today 🍕
https://cloud-kdinwwxk0.vercel.app/020200727_134846.jpg
Guess who's got their kayaking certification? Meeee, I completely fluked that "assessment" and now it's "safe" for me to kayak. I am a one star kayaker, I honestly didn't know you needed a certification to kayak so this weekend took an unexpected turn but was certainly one fun experiment! Also had fish and chips from this very British fish and chips shop, yumm photos are of some art in the MRT I saw, a very empty mrt carriage and the fish and chips
https://cloud-bd8cb3ltb.vercel.app/020200726_203529.jpg https://cloud-bd8cb3ltb.vercel.app/120200726_134304.jpg https://cloud-bd8cb3ltb.vercel.app/220200726_201659.jpg https://cloud-bd8cb3ltb.vercel.app/320200726_134801.jpg
party-dinosaur emoji
This has certainly been a day to remember! Today my brother (Tom) and I headed down to Marina Bay / SportsHub Area to have some fun! We decided to do some kayaking 🛶 and now we're taking a two day course to get try our kayaking certification 📃 We kayaked around Marina Bay, it was really nice to kayak around Marina Bay Sands, the Gardens by the Bay and all the famous landmarks you'd associate with Singapore
singaporeparrot emoji
We then went to Popeyes, to grab some lunch which was yummy as always 😋 They had these really nice little ice cream cubes that we shared! Then we headed for a walk from the Stadium, heading up along the boardwalk and condos then to Marina Barrage and ending in Gardens by the Bay. (so basically walking around the reservoir we had gone kayaking on). The first photo is of the water sports centre and the reservoir. The second is your famous Marina Bay group of buildings: Marina Bay Sans (the complex with 3 buildings and a boat on top), Gardens by the Bay (a new garden built next to the CBD), the Arts Science Museum (the white flower shaped building) and the Singapore Flyer 🎡. The third are the super trees at Gardens by the Bay, these are super cool fake trees. They are vertical gardens that house exotic plants, they collect rainwater for the garden, have solar panels to power their light displays and are engineering genius in my view 🌴 Then the fourth photo is of the CBD, with the gardens in the foreground. 🏢 The fifth is the National Stadium, which is the largest dome in the world, has a retractable roof and because Singapore is in the tropics a environmentally friendly bowl style cooling system that feels like air conditioning (trust me it's cool in their) but uses 15% of the energy. The sixth image is of the gardens again 🌻 I hope you enjoyed my tour of Marina Bay, good night you all I'm tired 😴
https://cloud-aojonxlwf.vercel.app/020200725_152426.jpg https://cloud-aojonxlwf.vercel.app/120200725_080446.jpg https://cloud-aojonxlwf.vercel.app/220200725_141148.jpg https://cloud-aojonxlwf.vercel.app/320200725_152438.jpg https://cloud-aojonxlwf.vercel.app/420200725_132748.jpg https://cloud-aojonxlwf.vercel.app/520200725_151921.jpg
CodeDay project is getting along well!! Finished almost all of coding for the project and now have to work on documenting it! Hardware is also going pretty well
yaylatios emoji
photo is of taiwan's mountains
https://cloud-mdfhk1b1z.vercel.app/0img_20191221_162953901_hdr.jpg
codeday emoji
hardware emoji
📦
scrappy1 emoji
my day in emojis... and here's a photo of the sunset over Luang Prabang (Laos) really nice place, loved having the chance to travel there with my friends
https://cloud-4ss1k7f7e.vercel.app/0gopr5355.jpg
party-dinosaur emoji
finished the admin dashboard for my CodeLabs project! my part is almost done, just got a lot of writing to do
parrotdad emoji
🚢 tried to ship out more hardware grants but every system in the world is against us right now :(
zizek emoji
i had no clue what to do for today for my art so here's a Alpaca statue with my 5 alpacas (two of them are shy)
https://cloud-2dao1ghz8.vercel.app/0img_20200722_220200767.jpg
Today I worked on the UI of my CodeLabs project's admin dashboard and fixed a crucial bug, getting close to the finish line! I might even get the admin dashboard done tomorrow
party-dinosaur emoji
Also loads of hardware grants stuff done, was up super late last night reviewing about 100 applications, but we did it! ✅ But let's not forget my daily piece of art:
https://cloud-giwx739rs.vercel.app/02020_07_21_kleki.png
Made some art for art week it's a nebula, I made it with paint and a toothbrush, I'm pretty happy with it! 🎨 Also today the student council hosted our first session with the kids at the rainbow center, had some fun over Zoom together
party-dinosaur emoji
Worked on my CodeLabs project, made the admin dashboard with Flask.
codeday emoji
And finishing off the day doing Hardware Party stuff
hardware emoji
https://cloud-b0q9bayr1.vercel.app/020200720_224126.jpg
Today I worked with the Singapore STEM Club team on getting everything going again after a COVID hiatus also completely redesigned the site which I’m super proud of (will share when its all finished). We talked about what we wanted to do with the time, where we see the org going and pieced together what Phase 3 will look like for events. Also headed down to the library.
https://cloud-rnr5qxz3m.vercel.app/020200719_182218.jpg https://cloud-rnr5qxz3m.vercel.app/120200719_183406.jpg https://cloud-rnr5qxz3m.vercel.app/220200719_181553.jpg
singaporeparrot emoji
coronavirus emoji
summer-of-making emoji
party-dinosaur emoji
partyparrot emoji
yaylatios emoji
YAHOOOO THERE ARE NO MORE FINALISED CARTS TO REVIEW!!! We did it @roshan!! (though there's still more waves of applicants and we gotta make sure all these deliveries arrive, but let's celebrate?) Over 160 people have had hardware grants shipped to them! (don't forget you can still join in) We had some family friends come over today, here's a photo of the yummy pavlova my mum made:
https://cloud-cop11bdp3.vercel.app/020200718_145558.jpg
Super nice sunset from tonight! Did the usual today: CodeLabs Project, Hardware Grants and hopefully fixed a bug on the main summer website that stopped stuff from deploying (yikes). But today we mixed up! Alongside a few other Student Council members, we met the kids from the Rainbow Centre for the first time
partyparrot emoji
It's a school that helps special needs students and we're going to be running all sorts of fun activities for them next week
yay emoji
We're also hoping to build a long term partnership with them! And guess where it all started? with a cold email I sent months ago! Super excited to see it all coming together, I was a very proud president with all the great work everyone was doing and how dedicated they were to helping out!
https://cloud-d78u65tws.vercel.app/020200717_192732.jpg
Today I did more small things: codelabs project, hardware grants and a scrappy bug fix! Me and @vitaliy172 just spent hours getting his hardware to ship (fun lol). And here are some photos from me collecting my monthly mask rations! This time I got two reusable masks instead of one and I could get them from a vending machine. The new masks are lighter and more breathable though they don't have as great of a fit as last months... also the government went light mode! 😷 (third one for the photography contest)
https://cloud-5er7v4m8w.vercel.app/020200716_132950.jpg https://cloud-5er7v4m8w.vercel.app/120200716_132118.jpg https://cloud-5er7v4m8w.vercel.app/220200716_132516.jpg https://cloud-5er7v4m8w.vercel.app/320200716_124940.jpg
Got quite a lot down today! We're almost finished all of the hardware grants
hardware emoji
Soon Scrapbook will have a page for all your mentions! Met with my CodeLabs mentor for the second time! And working more on our project.... to end here are some photos of the local wet market:
https://cloud-da0rkogkx.vercel.app/020200715_205358.jpg https://cloud-da0rkogkx.vercel.app/120200715_205403.jpg https://cloud-da0rkogkx.vercel.app/220200715_205342.jpg
hardware emoji
summer-of-making emoji
https://cloud-7rle1n7ux.vercel.app/020200715_010908.jpg https://cloud-7rle1n7ux.vercel.app/120200715_010938.jpg
summer-of-making emoji
yay emoji
Using Twillio to build my CodeLabs project! (I'm worried I'm going to run out of credits)
https://cloud-lnqv3zf83.vercel.app/0img_20200714_171652.jpg
codeday emoji
summer-of-making emoji
🎉 🎂 🎊 Happy birthday @neervikasv! Today I went to my friend Neer's birthday party! It may have been a rainy day in Singapore but we still had loads of fun! We tried Five Guy's Milkshakes, eat a lot of Nandos and escaped from a very suspensful Escape Room: Tekong Army Bunk! The best part though has to be this fantastic gift wrapping (Diaso is awesome) that turned into a funky costume: (i am submitting the landscape photo for the photography contest)
https://cloud-gmys5igkb.vercel.app/0screenshot_20200713-183638_instagram.jpg https://cloud-gmys5igkb.vercel.app/1img_20200713_155558.jpg https://cloud-gmys5igkb.vercel.app/220200713_124514.jpg https://cloud-gmys5igkb.vercel.app/320200713_133104.jpg https://cloud-gmys5igkb.vercel.app/420200713_120425.jpg
Pretty chill day, didn't do too much! Did some coding, hardware grants ofc and ate the cookies my brother made! Here are some photos from my walk tonight:
https://cloud-qnrodksk4.vercel.app/020200712_213727.jpg https://cloud-qnrodksk4.vercel.app/120200712_213347.jpg https://cloud-qnrodksk4.vercel.app/220200712_213741.jpg https://cloud-qnrodksk4.vercel.app/320200712_214627.jpg https://cloud-qnrodksk4.vercel.app/420200712_211915.jpg https://cloud-qnrodksk4.vercel.app/520200712_220410.jpg https://cloud-qnrodksk4.vercel.app/620200712_220358.jpg
singaporeparrot emoji
summer-of-making emoji
https://cloud-3gjlczmhv.vercel.app/0screenshot_2020-07-11_at_10.57.20_am.png
Working on our second wave of hardware grant applications!
https://cloud-4i1xemkfx.vercel.app/0screenshot_2020-07-10_at_6.51.23_pm.png
really loving you canada /s
https://cloud-1badq6nh3.vercel.app/0screenshot_2020-07-10_at_5.31.24_am.png
This is probably the most interesting thing in my Figma account: I was used it to design an "app" about Jackson Pollock in Grade 7. It was a virtual trading cards sort of thing. Here's some of the planning docs. Also the one on the far right is so I could do an effect for a video. Figma is pretty neat.
https://cloud-qythdxtst.vercel.app/0screenshot_2020-07-10_at_3.22.46_am.png
Working on my CodeLabs project, building a contact tracing tool!
https://cloud-1l9ivj1bp.vercel.app/0screenshot_2020-07-09_at_9.25.20_pm.png
summer-of-making emoji
party-dinosaur emoji
2,000 commits!
https://cloud-9i346607i.vercel.app/0screenshot_2020-07-09_at_2.36.59_am.png
summer-of-making emoji
party-dinosaur emoji
success!!! 🇳🇬 Nigeria: the hardware circus is coming to town!!!
https://cloud-8yb8vu307.vercel.app/0screenshot_2020-07-08_at_8.35.19_pm.png
Sending out more hardware grants!
https://cloud-orlj41qnp.vercel.app/0screenshot_2020-07-08_at_1.15.23_pm.png
summer-of-making emoji
yay emoji
https://cloud-afgqhogt6.vercel.app/0screenshot_2020-07-07_at_7.34.45_pm.png
nostalgia
https://cloud-c9pjdtat9.vercel.app/0fb_img_1593970442697.jpg
sending out more hardware grants today! also received fantastic news with loads of grants arriving
partyparrot emoji
party-dinosaur emoji
and now im working out how to ship stuff to Brazil 🇧🇷
https://cloud-nwplbner9.vercel.app/0screenshot_2020-07-06_at_7.51.49_pm.png
My version of the Octocat. stickers+arduino+raspberry pi+circuit playground express+headphones = this....
octocat emoji
zizek emoji
https://cloud-puxas5wyd.vercel.app/020200705_192534-2.jpg
trying out react for the first time actually by following this intro doc: reactjs.org/tutorial/tutorial.html also i can now develop apps locally, big big thank you to tom preston warner!!!
https://cloud-2paejgqx4.vercel.app/0screenshot_2020-07-05_at_4.10.22_pm.png
Second day of debate championship! Won 2 more and lost 1 more. We finish with a 3-2 record! s/o to my teammate Sara for getting 11th best speaker
https://cloud-hint2z25f.vercel.app/0screen_shot_2020-07-04_at_5.57.08_pm.png
Today was pretty relaxed, shipped out more hardware, made an important PR to scrapbook, met my CodeLabs mentor and chatted to the debate team a bit more about tomorrow. I'll leave you some photos from my sunset walk. I really like to architecture of this school...
https://cloud-i7r2p9bwi.vercel.app/020200703_190912.jpg https://cloud-i7r2p9bwi.vercel.app/120200703_190843.jpg https://cloud-i7r2p9bwi.vercel.app/220200703_190851.jpg https://cloud-i7r2p9bwi.vercel.app/320200703_190753.jpg https://cloud-i7r2p9bwi.vercel.app/420200703_190549.jpg
Went for a super nice late night walk around the suburb and the botanic gardens! It's was a super nice evening, perfect temperature and a good breeze!
https://cloud-5foj41hb3.vercel.app/020200702_195120.jpg https://cloud-5foj41hb3.vercel.app/120200702_195634.jpg https://cloud-5foj41hb3.vercel.app/220200702_195046.jpg https://cloud-5foj41hb3.vercel.app/320200702_194616.jpg https://cloud-5foj41hb3.vercel.app/420200702_193521.jpg
the first hardware grant arrived at someone’s doorstep!!!
https://cloud-axe6yndep.vercel.app/0h.jpg
It's election season in SG, so I decieded to do more research into SG politics today. Here are some photos of election posters:
https://cloud-nqiupl6bm.vercel.app/0img_20200702_191359.jpg
Hardware grants are starting to get shipped!!! 🎉
https://cloud-5grbcc8kl.vercel.app/0screen_shot_2020-07-02_at_1.48.00_pm.png
summer-of-making emoji
parrot emoji
Heading to the doctor... fun...
https://cloud-aspooqp9i.vercel.app/0img_20200702_114555.jpg
working on more exciting things for summer of making!
https://cloud-pyxaljcg0.vercel.app/0screen_shot_2020-07-01_at_7.08.04_pm.png
summer-of-making emoji
Didn’t feel too great today, reported some bugs on our Summer of Making site, also went to the shops, watched a documentary on the Cultural Revolution, read some hardware shopping lists and wanna do some chill coding tonight, also listened to some pretty nice music
https://cloud-mg3lrqfgj.vercel.app/0screen_shot_2020-07-01_at_6.28.10_pm.png
yay emoji
summer-of-making emoji
my old profile picture was very boring.. this one not so boring
https://cloud-p0arw6l63.vercel.app/0trippy_profile_pic.png
party-dinosaur emoji
summer-of-making emoji
More sneak peeks
https://cloud-a6pm7med5.vercel.app/0screen_shot_2020-06-30_at_11.17.12_pm.png
Making an exciting new Slack bot
https://cloud-8ike7lb2w.vercel.app/0screen_shot_2020-06-30_at_3.08.06_pm.png
summer-of-making emoji
yay emoji
Working on a new website for Summer of Making
https://cloud-8vgz0agqk.vercel.app/0screen_shot_2020-06-30_at_5.06.15_am.png
summer-of-making emoji
yay emoji
Got all the first wave accepted people there acceptance letters and on to the slack and then provided loads of support. After about three read throughs each of 100,000 words worth of applications its really good to be confident with our choices and send out these emails. Big shoutout to @roshan for all their support. Now comes the sad part… rejection letters… now their a whole different level
https://cloud-m00jno6nh.vercel.app/0screen_shot_2020-06-29_at_11.09.52_pm.png
summer-of-making emoji
yay emoji
👀 putting this here before it all goes downhill lol
https://cloud-qh6i44044.vercel.app/0screen_shot_2020-06-28_at_12.44.54_pm.png
Attended the annual Singapore Debating championship (virtually)
https://cloud-rotigk06a.vercel.app/0screen_shot_2020-06-27_at_3.41.09_pm.png
summer-of-making emoji
Hosted Wikipedia Races for Summer of Making!
https://cloud-8jebmsfx4.vercel.app/0screen_shot_2020-06-27_at_8.58.05_am.png
I just found that my app was showcased on the student gallery as well!
https://cloud-quj5585ft.vercel.app/0screen_shot_2020-06-27_at_12.23.54_am.png
Moved my website onto Netlify CMS & Jekyll because I’m lazy and don’t want to edit HTML to update my site! site @ sampoder.com
https://cloud-ljl7aflic.vercel.app/0screen_shot_2020-06-26_at_5.08.28_am.png
Got my Google Cloud t-shirt from the #MajulahGCP contest in Singapore
https://cloud-ffbwrcmfj.vercel.app/0photo_on_25-6-20_at_3.48_pm.jpg
Every single hardware applicant has received a preliminary review. Done (for now).
https://cloud-4tq9dqbge.vercel.app/0screen_shot_2020-06-25_at_3.12.51_pm.png
i basically i have no clue how these things work, but i’m working through the problems very slowly and having some fun! these are pretty addicting even for bigtime noobs
https://cloud-4vwy2tvi4.vercel.app/0screen_shot_2020-06-25_at_3.11.51_am.png
Reviewed “basically” all of the wonderful hardware grants! (my brain hurts from reading like 75,000 words)
https://cloud-kylisuyeu.vercel.app/0screen_shot_2020-06-24_at_8.32.26_pm.png
Sent out the first follow up email for all the hardware grant applicants
https://cloud-gmnw96jib.vercel.app/0screen_shot_2020-06-24_at_12.54.11_am.png
schedule sent an email with a cool idea to someone, hope it actually happens!
https://cloud-6nf8kcla8.vercel.app/0screen_shot_2020-06-23_at_11.58.20_am.png
we wrapped up the onepwaa wscamp! live events still freak me out, but i’m super happy the stream never actually broke! i also made the pwaachive which has all the materials from the camp: pwaachive.onepwaa.org
https://cloud-72gg598pw.vercel.app/0screen_shot_2020-06-22_at_9.46.00_am.png https://cloud-72gg598pw.vercel.app/120200621_1306331.jpg
🚀 😃 Loads of emoji features in Scrappy!!! Emoji translator should translate these emoji and scrappy should now react with a random emoji not just a sun!
https://cloud-4sxemrcks.vercel.app/0screen_shot_2020-06-21_at_11.31.41_pm.png
if you are a scrolling god, you now get a nice message at the bottom of the scrapbook site
https://cloud-ge00setx1.vercel.app/0screen_shot_2020-06-22_at_12.21.49_am.png
summer-of-making emoji
🔥 So you’ve got a super streak... now what? How about displaying your streak on your personal website! I’ve created a small widget that you can put on your website with just two lines of code!
https://cloud-508tuod6c.vercel.app/0ezgif-4-db75c6f40bcd.gif
Dough making science experiment
https://cloud-5k7bp3ezh.vercel.app/020200426_175828.jpg
And that wraps up Day 1 of WSCamp Online! Was stream manager for the day which was stressful but we got it done! also ended the day adjudicating a debate which i had never done before
https://cloud-i4bidtkpf.vercel.app/0screen_shot_2020-06-20_at_6.09.59_pm.png
summer-of-making emoji
hosted a kahoot for summer of making!!!
https://cloud-9tm7qvc80.vercel.app/0screen_shot_2020-06-20_at_8.25.55_am.png
summer-of-making emoji
Designing stream graphics for the OnePwaa WSCamp that's tomorrow
https://cloud-l9hcukn6d.vercel.app/07.png https://cloud-l9hcukn6d.vercel.app/11.png https://cloud-l9hcukn6d.vercel.app/25.png
I survived Grade 9!!!!!!
https://cloud-plv1mrtzd.vercel.app/0img_20200619_145242.jpg
summer-of-making emoji
its time to settle the tabs vs spaces debate using all the data you give us when you request hardware
https://cloud-8sjnw0z6u.vercel.app/0screen_shot_2020-06-19_at_4.37.45_am.png
summer-of-making emoji
8 hours and one goal: make a video introducing summer of making. with icloud deleting all the original files from melody’s account it was a challenge. and here’s the final result:
Who's been keeping up with their streaks?
https://cloud-i7ufshqm1.vercel.app/0img_20200618_100436.jpg
working on adding some scrapbook posts on the website
https://cloud-fgj2x5xje.vercel.app/0screen_shot_2020-06-17_at_2.26.17_pm.png
Playing with my circuit python express, little thing that turns red when it gets loud
finished off my dumb api i made for my hack club so we can display stuff on ur static site without leaking everything
https://cloud-c0rb9d043.vercel.app/0screen_shot_2020-06-16_at_11.04.44_am.png
making css stuff (also this css gets rid of my 23samuel.p username which is quite cool
the end of school is driving me insane, so boredom has created:
https://cloud-5t6dip5je.vercel.app/0untitled.png
more stuff
https://cloud-2cvclrjnt.vercel.app/0designsedigndesignidkhowtodesignstuff.png
designing a thing
https://cloud-1u8iznz6a.vercel.app/0screen_shot_2020-06-15_at_9.31.25_am.png