ShawnMalluwa-U04BBP8H9FA

ShawnMalluwa-U04BBP8H9FA

0-day streak
I am design haptic for my forehead -> PC 😃
https://scrapbook-into-the-redwoods.s3.amazonaws.com/63452c48-07f2-4d90-9272-9ba4d86373eb-image.png
eyes_shaking emoji
pcb emoji
wom emoji
day 10. #10-days-in-public
https://scrapbook-into-the-redwoods.s3.amazonaws.com/2fabcaa0-d84a-429d-8474-f4c05f8290dc-ec186faf-5b1d-4051-a0f8-67a30cc3d2ae.jpg
wom emoji
#10-days-in-public day 9 I cooked a really swag fit for #wonderland
https://scrapbook-into-the-redwoods.s3.amazonaws.com/6d3f32b2-12c5-47ad-9c0b-f1d7ba331d28-img_20240223_145123.jpg
scrappy emoji
day 8 of #10-days-in-public!
10daysinpublic emoji
I MAKE RECTANGLE MOVE THROUGH THE NETWORK
internetexplorer emoji
tw_bangbang emoji
HUGE FOR TROUT POPULATION also i clone drive so i can have bigger ssd at work yayayaya
https://scrapbook-into-the-redwoods.s3.amazonaws.com/fef337c6-459b-4e44-b19e-b72b83fb9c88-image.png
godot emoji
10daysinpublic emoji
day 7 I MADE GLASS MATERIAL ON MY DRESSER
https://scrapbook-into-the-redwoods.s3.amazonaws.com/96ccdafa-d5bd-4fb9-8831-9e675fa43644-image.png
give it up for day 6!!! @jeijii-U04GRS3T9J8 was struggling to understand my text description of a scene (shot 4 on this storyboard hes working on) i had in mind, highlighting a fault in the fact that my words are not always very good at describing visuals. so to solve this i threw together a scene in blender and animated a bit by hand to make this reference animation for a jet flying by and causing windows to shatter. bc i couldnt get the fisheye to behave the way i wanted it to, i animated the entire scene upside down :P ignore how bad the sound design is i just re-used sounds from a previous animation
https://scrapbook-into-the-redwoods.s3.amazonaws.com/ab2fc951-d9fb-48cc-a60b-bb3f632095b4-image.pnghttps://scrapbook-into-the-redwoods.s3.amazonaws.com/9e851583-55d8-486d-b8ec-42b4e63f00a5-image.png
my inventory system is inventorying so hard rn (day 5)
10daysinpublic emoji
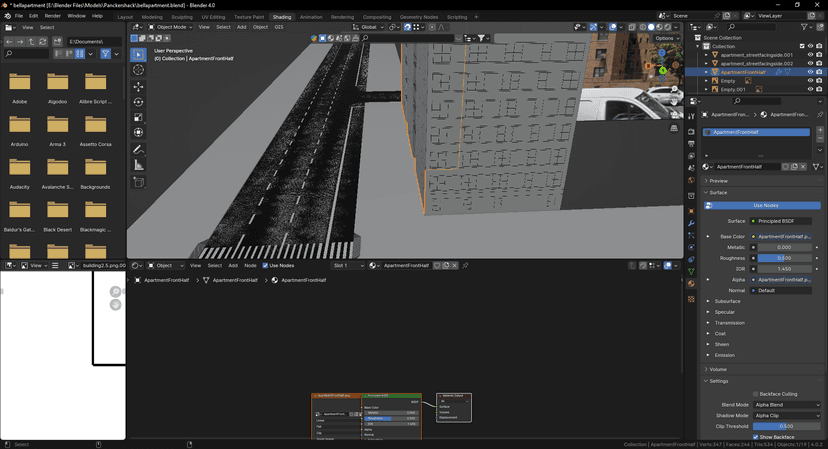
day 4 of #10-days-in-public didn't think id get this far anyways i made cookies and then I worked on this dumbass building (i am so OVER this scene)
https://scrapbook-into-the-redwoods.s3.amazonaws.com/f816402f-d185-49c7-b490-48178c43e984-image.pnghttps://scrapbook-into-the-redwoods.s3.amazonaws.com/6906e876-a2e9-45c4-86ce-f57c0af118b8-img20240218163926_720.jpg
day 3 of #10-days-in-public IM DYING BUT IGNORING THAT I DID ROAD AND ALSOOOOOO DID MY SCREW BOX HELP ME I STRUGGLE WITH COMMITMENT WHEN THERE IS NOBODY ELSE INVOLVED
https://scrapbook-into-the-redwoods.s3.amazonaws.com/d644f87a-114a-4736-8d7e-6aa4c51c0b8a-image.pnghttps://scrapbook-into-the-redwoods.s3.amazonaws.com/66fd3d65-a231-444f-931a-831314fadc87-image.png
10daysinpublic emoji
blender emoji
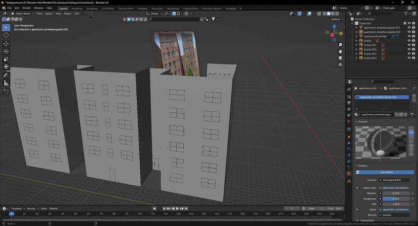
Day 2 of #10-days-in-public im changing again but for reals this time. started stitching together textures for an apartment building / condominium
https://scrapbook-into-the-redwoods.s3.amazonaws.com/7ad9fe86-7c2e-42e8-b846-557835a285e3-image.png
blender emoji
10daysinpublic emoji
Day 1 of #10-days-in-public! i said i was gonna work on a game but I'm ngl I'm probably gonna work more printing this test part for my screw dispenser project. i really just want to create something reliable and quick to use for packing kits without hand picking up and counting screws
https://scrapbook-into-the-redwoods.s3.amazonaws.com/d1d77127-1ade-4f0b-82b9-d6f79a3c4952-image.png
got moving items between the players inventory and an arbitrary container working in Godot!
godot emoji
realized i dont really learn following tutorials, and so i've decided to try and make my own bespoke inventory system in godot. so far, ive learned a bit about resources, and store my items using a custom itemdata resource, which are then stored into inventory resources. provided an inventory resource, my gui can render the inventory resource by creating a slot for every item. gonna try and get this more usable
https://scrapbook-into-the-redwoods.s3.amazonaws.com/5d6b43ec-1b21-4098-b51b-4af4039fdf29-image.png
mainsail is just so neat now that my printers running klipper, trying to get it running a little nicer. gonna try and clean and tune the wheels on the gantry next, and then hoping to print a new printer head from PETG so that i can install a CR touch as my next upgrade.
https://scrapbook-into-the-redwoods.s3.amazonaws.com/8ffd2716-9969-41cb-b860-300300d53e2c-image.png
spent a little time modeling tdy, gonna try and do texturing tomorrow
https://scrapbook-into-the-redwoods.s3.amazonaws.com/35faf3a9-8446-4b9a-a84d-f2e7a7af6e42-image.png
wom emoji
chai emoji
matthew-eating-chair emoji
blender emoji
was off of slack for today because my brain is in shambles , but other than that I played some Arma and flashed klipper
https://scrapbook-into-the-redwoods.s3.amazonaws.com/0feb2b30-14ec-46b3-8406-39eb2f9e61bb-img_20240106_232022.jpg
WE'VE NEVER BEEN MORE BARACK MINECRAFTIANS i got thatch grass-tinting working properly on all sides! thatch blocks are now naturally the color of the grass in their environment when fresh, which will hopefully make them a lot more immersive and feel integrated into the minecraft ecosystem. Next is tweaking their aging to not be so quick. I think I may be mess with custom sounds next! if you're interested at all in following the project, ill be spamming about it way more in #sheepytown
https://scrapbook-into-the-redwoods.s3.amazonaws.com/c9fb338f-a4c8-40c0-90e9-e2f7e0017194-image.pnghttps://scrapbook-into-the-redwoods.s3.amazonaws.com/1237486e-7b85-47c8-b9b8-0a14790ec073-image.png
BIG UPDATES LOGANG oksobasically I've got my thatch block actually aging with random ticks + its directional! only really got to add like... 6 more things to this block before its done 1. green version should be the same color as the biome grass 2. should probably take a little bit longer to rot (and rot very fast in contact with water!) 3. have an effect on mobspawning (mobs should not be able to spawn on healthy thatch 4. (idea) have silverfish have a chance to pop out of rotten thatch 5. more refined loottable (it literally just drops 1 stick rn lol) 6. custom sounds?
https://scrapbook-into-the-redwoods.s3.amazonaws.com/674aa064-36e7-4ac8-8de1-fc02f649edec-image.png
wom emoji
partyparrot emoji
added a recipe for my thatch block!
https://scrapbook-into-the-redwoods.s3.amazonaws.com/62f5ed65-e668-49a0-a566-72bee9c1b6de-image.png
added my first ever block to my minecraft mod! its meant to have a top texture + a side texture and be directional, but i haven't gotten that far yet. This "Thatch" block will eventually hopefully be a block that ages like copper, rotting over time and needing to be replaced. However, it's cheap to make en masse in the early game, and mobs won't spawn on it when it's healthy!
https://scrapbook-into-the-redwoods.s3.amazonaws.com/9886aafc-aeaa-41d0-8d82-0affaf1f33c7-image.png
I BUILT SPADE (well a fork of spade) W/ @DevIos & @polypixeldev in #sdsprig! I forgot to take a picture so instead here's a picture of the #human-sized-microwave-oven
https://scrapbook-into-the-redwoods.s3.amazonaws.com/fd2fe7f5-9638-49ec-9abc-aef42d55c484-img20231219175623.jpg
micronesiaparrot emoji
microwave emoji
sprig-dino emoji
started playing around with minecraft modding! here is: sharp rock
https://scrapbook-into-the-redwoods.s3.amazonaws.com/44cea941-0f9f-4f95-ad46-5797e3640039-image.png
minecraft emoji
LOOK AT HIM!!!!!!!!!
https://scrapbook-into-the-redwoods.s3.amazonaws.com/1f2b37be-77d8-42a3-b2f8-631c28d43186-image.png
not much to show for my work tonight, other than this sample render with the kotatsu placed in. need to work on the wall lighting and the shading of the table, then get to work on modeling a TV
https://scrapbook-into-the-redwoods.s3.amazonaws.com/4672646c-dac3-42f1-878d-d462870bfae5-image.png
Modeled a quick kotatsu today for a background I'm working on #100-days first time working on creative work in like 2 weeks lol
https://scrapbook-into-the-redwoods.s3.amazonaws.com/1af431ac-d934-49cb-aa09-c9177125ea32-image.png
eyes_shaking emoji
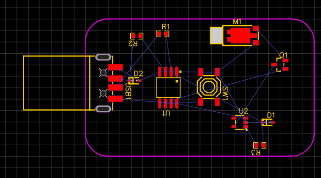
procrastinating my sociology paper so hard that i finished my redesign of the blot pcb mount instead
https://scrapbook-into-the-redwoods.s3.amazonaws.com/f9d3a5a9-be0d-47d9-a85b-b4fb29dcb7b5-image.png
eyes_shaking emoji
hardware emoji
and so my descent into the nightmarish pit of academia begins. picked out my two research papers to analyze for my sociology paper, gonna try and go through and write down importantest information. hopefully I can get some actual writing done before bedtimes. my paper is also highly relevant to my main shortfilm project for #100-days! GO PICASSO 🎨
https://scrapbook-into-the-redwoods.s3.amazonaws.com/169bd9b7-410d-4495-a014-80376063166c-image.pnghttps://scrapbook-into-the-redwoods.s3.amazonaws.com/e7c83249-1451-4e16-8c65-39c08a516b34-image.png
threw together this PCB for my stylophone project! wanted to get a solid version of the adjustable wave-making-circuit-thing printed. if this works (which it hopefully should aha) i will get the full stylophone printed
https://scrapbook-into-the-redwoods.s3.amazonaws.com/e79d4d9d-05ce-4048-a266-e0696f88f8ea-image.png
pcb emoji
onboard emoji
taking the onboard pill once more, doing a second iteration of a PCB i did before even working at HQ. had some holes the wrong size on my first design. I should probably do a pull request
https://scrapbook-into-the-redwoods.s3.amazonaws.com/b86303e5-341a-4440-8c1f-eaf5255d7bb8-image.png
tuning live paint filter in blender to be closer to what i want- now that I better understand the parameters, ive been able to preserve sharp edges and smaller details, while also removing a lot of noise caused by randomization of the brush color value. I don't think this is it just yet though- the light still looks pretty 3d rendered. This will come down to just placing lights better, and improving the shaders I'm using (maybe i should try to introduce blended banding/posterization?) regardless, this scene is still extremely barren. messing with textures is fun, but I need to improve the scene more. need to watch some the first episode of Mobile Suit Gundam and take notes, plus figure out more sources of reference for this particular problem. maybe some 80s SoL? Urusei Yatsura and Sailor Moon may both be valuable in this case. and Bubblegum Crisis! (been needing an excuse to watch that) #100-days oh yeah this is for my animated short project lol
https://scrapbook-into-the-redwoods.s3.amazonaws.com/a8b1be20-64c7-4ba1-89b5-c7a539be4a72-image.png
whats up my sprigsters sprig case frontplate coming soon™️
https://scrapbook-into-the-redwoods.s3.amazonaws.com/f6180fb0-fc8f-4f20-98ec-cc7527ad46d3-image.png
modeled a couch for my comic books cover!
https://scrapbook-into-the-redwoods.s3.amazonaws.com/d97b544e-2282-4b6b-98f7-ca9f5fd45ce0-image.pnghttps://scrapbook-into-the-redwoods.s3.amazonaws.com/33682a80-1a02-45a6-a132-0a5a9ca98e42-image.png
partiestparrot emoji
tuning ironing on the bambu printer + improving tolerances on the sprig case!
https://scrapbook-into-the-redwoods.s3.amazonaws.com/ff578ed1-8153-40e5-9e73-dcb9be6e42fe-image.png
built my second iteration of my camera shutter today. Still got issues: bleed between the panes, and the cams not holding the panes in place very well. Trying a new design with tighter tolerances to mitigate this, as well as an additional set of nuts to have better control over the screws. I also added some extra material to the lower panes to see if that mitigates the bleed at all. After this, I might shelve this version and try to use what I learned to develop a 5pane design instead of 8 panes. shouldnt be too hard(?)
https://scrapbook-into-the-redwoods.s3.amazonaws.com/a472b8f6-ab1d-4612-8d17-f3cdf7950707-image.pnghttps://scrapbook-into-the-redwoods.s3.amazonaws.com/ed3d5e7c-5bca-436c-807a-4fef9f2112bf-image.png
experimented with building an iris shutter mechanism today. it's actually sort of working! printing iteration 3 rn. goal is to have a servo operated shutter for my camera project
https://scrapbook-into-the-redwoods.s3.amazonaws.com/9406c427-1fd2-4f3d-9c28-01e1a9fc78da-img_20231104_230650.jpg
sprig case is coming along!
https://scrapbook-into-the-redwoods.s3.amazonaws.com/efcdd6b6-cb99-4814-990a-2f4ef99bc1ec-img_20231102_165023.jpghttps://scrapbook-into-the-redwoods.s3.amazonaws.com/2e67d301-78e6-454e-aa08-0279d9c6f263-img_20231102_165038.jpghttps://scrapbook-into-the-redwoods.s3.amazonaws.com/c40413ab-f8f9-4e78-90ec-09e80c47ad67-img_20231102_165047.jpg
whats up my hack homies its time to hit you with sheepy ship #GMM0VHBBM|, my 3rd code project ever and my ship from #harvest! stormygrubbybackups.shawnmalluwawa1.repl.co I would say more but i think in this case, the less said the better. check it out, and have your life changed.
https://scrapbook-into-the-redwoods.s3.amazonaws.com/35dfae68-8400-4696-a079-862fa1dd953e-image.png
working on my game before #harvest!! separated map generation from updating the display, and now i can pass in "modes", which can pull from different maps like the political map or the resource map. Once I get those generating properly (trivial?) I can display different maps, which ill connect up to the buttons I threw on top! then ill need to work on the structure of the player system, and allow the map to support an unlimited number of players. then ill need logging in to work, which should be trivial in the local version of this game, and then I will either start moving my code over to node.js or continue developing here (because node is scary)
https://scrapbook-into-the-redwoods.s3.amazonaws.com/ed54ac32-e73a-4c92-978c-a4986f452198-image.pnghttps://scrapbook-into-the-redwoods.s3.amazonaws.com/4d7678ae-c277-487a-9bac-0a2b7193a932-image.png
got the check command working tonight. was literally one line but feel a lot more confident in grabbing data from chart in js. I think i want to revisit the way i render the map and possibly move the screen rendering clientside, with only the generation itself being on the server and then the data of the map being served to the player. i say client-side and server-side but this is all local i just have 2 js files im too lazy to integrate into node rn
https://scrapbook-into-the-redwoods.s3.amazonaws.com/9db2a572-7ab0-4fa7-a371-036321d31bec-image.png
busy with schoolwork today, so i only managed to squeeze in a little time to finish remastering a background from an older chapter of my comic book (+ learn how to use librecad to help out zoya!). BACK TO THE SOCIOLOGY MINES I GO
https://scrapbook-into-the-redwoods.s3.amazonaws.com/81fa1685-c1d0-4eb0-be9a-44556da8f4ec-image.png
modified the perlin noise library I'm using to allow me to pass in a seed (more specifically, an array of floats) meaning maps are now deterministic, and it will be possible to seed the seed of the map in the future! it also means I understand how the library works a little better. I also separated out the number parsing and organized/commented the interpretation function a little better, so that adding more commands in the future will be possible. gonna try and get the check command working tonight!
https://scrapbook-into-the-redwoods.s3.amazonaws.com/383a8508-2396-4333-b00d-0f9b7ff873cc-image.pnghttps://scrapbook-into-the-redwoods.s3.amazonaws.com/a1748f06-d6ce-427d-9dc1-5f5c98379a01-image.png
Progress on my game: Got the pseudo-log-thingy actually outputting results of command interpretation, so i no longer need to use inspect element console. split input into a separate consoleprint function for this purpose. now, time to add an actual command: a basic command which grabs info from a coordinate point, and prints that info to the log. This will be the basis for most commands. then i can work on adding claiming
https://scrapbook-into-the-redwoods.s3.amazonaws.com/f7d226ff-c224-497c-80da-f23fc0a9320c-image.png
worked on sprig case design today! got a front plate fitted today. gonna try to focus more on some custom backplates for a promise i made to a hackclubber a week or so back- then get back to the full case design, still deliberating the best way to cover the pico though. also worked a little on a tcg idea i had, gonna try and run more playtests this week before doing any big iterations. gonna work on my web game a bit before bed- expect another scrapbook post before I head to bed. GO TEAM PICASSO 🎨
https://scrapbook-into-the-redwoods.s3.amazonaws.com/3d936d79-c8bd-49d3-a6d2-80088f4cb9a9-image_720.png
zach (started writing ruleset for a hack club tcg)
https://scrapbook-into-the-redwoods.s3.amazonaws.com/b2f29106-0a91-4fe8-b2bc-fa99ce30fb1f-image.png
today's scrapbook post is a little bit abstract as i don't have anything to "visibly" show (i cant just leak movie scripts lmao) but Ive come to a sort of impasse in the writing process. Our plot involves multiple conflicts, from existential to personal, and explores the consequences of idolization, climate change, and the worship of technology. these three themes clash with one another of course, since a film only has so much screen-time, but then begs the question of what is most important to speak about. When I wrote the initial plot for this movie, climate change stood at the forefront of my mind, with idolization 2nd and tech worship 3rd. That was almost two years ago. the existential horror of climate change still scares me, but no longer plagues my everyday thought in the way the other topics too. as a result, I have provided band-aid solutions to the storyline as my view on life has changed. This has created the problem where I find myself solving problems that I did not realize existed with the plot, only for new problems to rear their head. it's sort of a wack-a-mole game with plotholes. NOT FUN. I have gotten to the point where we had to ask ourselves, what even is this movie? what are we trying to say, and what do we think will come of the world? after endless deliberation, that question remains unanswered, , , which i guess i shouldnt be suprised by lmao. its an issue to solve- but after some thinking. I would rather tell a story that has a cohesive opinion than one strapped together over the years.
https://scrapbook-into-the-redwoods.s3.amazonaws.com/96422cb9-cb6f-4826-9b97-5bf8234ebdad-untitled.jpg
🎨 got the interpreter to detect actual words now. its not regex or anything (though i think i'd like to figure that out) and requires very rigid inputs, but i can pass in numbers. super basic but didnt have too much time today. I think im gonna try and implement a working command tonight, and then next time i can work on running interpreter on the server script (which i assume will be really easy in my replit thingy). once I get that done, I think i wanna go back to working on frontend stuff, specifically adding map view modes! eventually ill need to move to developing locally, since i need to look into getting the server to save data somewhere
https://scrapbook-into-the-redwoods.s3.amazonaws.com/5f4406ca-12bf-4e11-ac72-ba305e825411-image.png
🎨 started working on a command interpreter for my game. right now its literally just a switch case, but i got it iterating through everything correctly (i think). gonna work on getting it to interpret actual complex commands next, and then probably see if i can get the interpreter working in the server script. my end goal is to have it so that players push commands to the interpreter and they are all run in order at the end of the game cycle (when the next turn starts). extremely archaic methinks but i am a noob
https://scrapbook-into-the-redwoods.s3.amazonaws.com/dc3e5bf9-3a39-4b49-854c-fa01ef4ca0fd-image.png
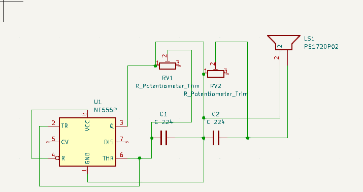
actually started working on my stylophone today, so first house to get points is abt to be picasso 💯 got the basic diagram up, emailed about getting proper footprints for my potentiometers but otherwise im probably gonna order the pcbs this week!
https://scrapbook-into-the-redwoods.s3.amazonaws.com/735aa89d-ff6a-46e6-b274-6bec2aa251b8-image.png
learned how to recolor text in a pro grammatically created table based on the value inside the table! now I can more easily differentiate between different tile values + maybe try and tune map generation
https://scrapbook-into-the-redwoods.s3.amazonaws.com/22bb2534-0d66-4bde-8ab5-151b4f6088ba-image.png
https://scrapbook-into-the-redwoods.s3.amazonaws.com/21fd4e2a-fdb5-42be-8991-c08a682c62a1-image.png
i scanned a pizza
https://scrapbook-into-the-redwoods.s3.amazonaws.com/4da2f0de-3f27-4744-bd58-e83015ad9594-image.png
designed this bezel to go over the sprig's screen and protect it from separating from the backlight :)
https://scrapbook-into-the-redwoods.s3.amazonaws.com/a65c3843-a183-486a-b1a4-1046a2434dd9-img_20230925_124928.jpghttps://scrapbook-into-the-redwoods.s3.amazonaws.com/2ca93571-2609-4650-b053-122b4108e027-img_20230925_124918.jpg
sprig-dino emoji
spent a bunch of today remastering/remaking a bunch of backgrounds from chapter 2 of my webcomic. a short story: we made chapter 2 in 2020, having shifted from paint tool sai to medibang, and were very much still figuring out what the fuck we were doing. I was still dumb and barely understood print media, but this was around the time i decided I needed to get it. Halftoning was a concept we explored in chapter 1, but didn't use super extensively past two pages because we decided to do chapter 1 in full color (among a lot of other issues with the original chapter 1, but thats a story for another time). This time, I wanted to get it right. I tried a couple different processes, mainly on creating halftoned shaders in blender. the problem, however, was that I just wasn't good at using the EEVEE renderer, and halftone shaders don't work in cycles. I then looked for a post production solution, and found an amazing paint.NET plugin which served wonderfully. There was one issue though: backgrounds were resized. I rendered every background at a standard resolution of 3840x2160, and @jeijii-U04GRS3T9J8 would resize/crop these to fit the panels. when a halftoned monochrome image gets resized, and you use bilinear scaling, it gets really ugly. we didn't realize how bad it was until we switched to clip studio paint for chapter 3 and used it's built in halftoning feature. chapter 2 was left neglected, as we pressed forward with the rest of volume 1. UNTIL NOW! As we get ready for a print release of volume 1, we're going back and fixing/tweaking every chapter. this includes redoing chapter 1 in it's entirety, and remastering much of chapter 2!
https://scrapbook-into-the-redwoods.s3.amazonaws.com/8a6aa7b7-9bf5-4d6a-91aa-718b2b3bb70f-image.png
here is my shopping list! it's just 7 projects so far, with some having already started and some not even past the conceptual phase. all things I'm super excited about exploring!
https://scrapbook-into-the-redwoods.s3.amazonaws.com/167894af-3624-49df-8a14-ce3d8d93c014-img_20230922_124355.jpg
I took on a project this weekend: finish all the prototyping and design for a project in 2 days. while I still have to finish the PCB design, here's a Xiao + OLED running on a single AAA battery (which isn't dangerous? I think hahaaaa)
https://scrapbook-into-the-redwoods.s3.amazonaws.com/8882d280-6d45-475d-b9e9-965157b70ea6-img20230917121251.jpghttps://scrapbook-into-the-redwoods.s3.amazonaws.com/93af2712-e4d2-4368-ae44-52c1328d9a66-img20230917122101.jpg
pcb emoji
thinking emoji
summer-of-making emoji
got arduinoIDE running on chromebook!
https://scrapbook-into-the-redwoods.s3.amazonaws.com/52b80a06-6674-4df0-aaf2-dd6580c4e441-image.png
I feel like a wizard
experimenting with post processing for a painterly effect on my blender render
https://scrapbook-into-the-redwoods.s3.amazonaws.com/d1865047-5ea4-4b84-8c25-531e9b4335b5-image.png
got pickups working. they're minecraft style rn where you walk into them to pick them up (as per le tutorial) but I'm gonna change it later to press E to pickup bc doing that in morrowind is satisfying
godot emoji
minecraft emoji
testing new haxidraw parts
https://scrapbook-into-the-redwoods.s3.amazonaws.com/f48c8294-3156-451c-b6df-8a95c2baff0b-image.png
summer-of-making emoji
making inventory system while I wait for a meeting
https://scrapbook-into-the-redwoods.s3.amazonaws.com/6607f93e-f2c1-4ece-833c-c222a0914407-image.png
godot emoji
ran into a roadblock on haxidraw and the team was out at outernet, so i decided to try my hand at game development again. started getting an enemy setup and some basic movement working. I have a game idea I want to pursue, but I definitely need to learn a lot more before I can dive full into it.
did nothing other than foot yesterday so ima post that
https://scrapbook-into-the-redwoods.s3.amazonaws.com/acf0c67d-ddc1-4693-9ebe-69832da708d2-image.png
https://scrapbook-into-the-redwoods.s3.amazonaws.com/43142c79-eb03-4c4d-909c-dc622f20701c-img_20230718_164559.jpg
summer-of-making emoji
new streak now that im back in the states: spent an hour on this PCB design for #onboard. next, I'll be working on making some models for the #haxidraw-development in onshape
https://scrapbook-into-the-redwoods.s3.amazonaws.com/1339d08a-8709-453e-8736-1b016657211a-image.png
graduating lol
https://scrapbook-into-the-redwoods.s3.amazonaws.com/a52f2316-0071-4ea0-b02e-76c6a68320d0-246ce5eb-4b3e-45cc-aad7-5a61076e0ec5.jpghttps://scrapbook-into-the-redwoods.s3.amazonaws.com/7206483b-bc05-43b7-b091-81db754300e4-img_20230609_113951.jpg
messed around a bit with my rendering code, but didn't make too much progress. all i really did today was get frozen yogurt and play poker. time for the last week of highschool
https://scrapbook-into-the-redwoods.s3.amazonaws.com/bc805b1d-8f4b-4dc4-bdaf-cacd553086d6-image.png
goose-honk-technologist emoji
added sprite rendering to my rendering engine
https://scrapbook-into-the-redwoods.s3.amazonaws.com/cee68349-05d1-4356-b422-cde9362593a6-image.png
spring-of-making emoji
sprig-dino emoji
created a global coordinate system which holds coordinates across all 80 tiles. I also created a function which can convert any particular coordinate to it's related tile. I now need to convert global coordinates to local coordinates, and I should be able to render anything anywhere quite easily.
https://scrapbook-into-the-redwoods.s3.amazonaws.com/ebaf5b2a-c4c5-4267-9f83-331fc7a563eb-image.png
sprig-dino emoji
wip haxidraw - will update my build thread soon
https://scrapbook-into-the-redwoods.s3.amazonaws.com/45e5ade1-44a9-4fb3-b094-b4ae5db9b285-img20230516233450.jpg
spring-of-making emoji
using chatGPT, i was able to ask for opinions on the efficiency of my code. I figured out that doing setMap 9999 times is actually bad (who would have thought) and how I could use the .map to dynamically create the legend, allowing me to not write 9 million lines for my end goal of 80 tiles. now it's much more expandable, and runs at a fairly good speed on the sprig! my next move will be to actually increase the resolution, and benchmark how long it'd take to render an image on the entire screen.
https://scrapbook-into-the-redwoods.s3.amazonaws.com/0660f376-46ec-41ab-aecb-48641c4b1ba0-image.png
sprig-dino emoji
worked on a custom rendering engine in sprig. wasn't able to get it to run, probably because my map had 160x128 tiles. I'll definitely need to look into editing the pixels of tiles rather than individual tiles themselves, as I had originally planned. will try some of the array ideas Polar gave me tomorrow. Ideally, I can get something rendering on my sprig. got a meeting tomorrow, some internship work, and my haxidraw build to juggle though
https://scrapbook-into-the-redwoods.s3.amazonaws.com/35c4fb35-ad10-480c-b3c6-fcb518f48586-image.png
scrappy-retry emoji
helped around in sprig, cleaned my room, worked on debugging my modlist
https://scrapbook-into-the-redwoods.s3.amazonaws.com/f6690aa5-6000-43e4-ad41-eb18b2cb9c75-image.png
dino-debugging emoji
sprig-dino emoji
finished my conservation project! will ship later today (gotta present it now :p)
https://scrapbook-into-the-redwoods.s3.amazonaws.com/ce0e557b-ff4b-4404-9c27-83081603c815-image-1.png
starting to build my haxidraw! ill start a thread of my progress in #development-of-things-and-stuff :)
https://scrapbook-into-the-redwoods.s3.amazonaws.com/9c2591b5-b2a2-4150-b603-7cdb1ebc770c-image.png
ultrafastparrot emoji
done with working on my flight stick for now, it's pretty much working. will test again once o rings arrive. my hook collars are pretty unstable, which sucks but I'm not really sure how to improve them. maybe I can forgo them entirely once my o rings arrive, or maybe I'll add a second screw. rest of the week will be conservation project
https://scrapbook-into-the-redwoods.s3.amazonaws.com/c21664b3-b781-47cf-9245-2ed27b600307-img_20230508_162530.jpg
took an hour today to implement some ideas for my flight stick, taking a break from printing MPCNC parts for today (also because I need to do a print for my engineering class tonight) will have to spend the rest of my work time today on my conservation project.
https://scrapbook-into-the-redwoods.s3.amazonaws.com/a1fa3a98-8b6a-4cd9-ab54-2ffd1359843a-image.png
spring-of-making emoji
back to printing mpcnc parts
https://scrapbook-into-the-redwoods.s3.amazonaws.com/f03db4a8-b62e-4d69-8750-4c5e69eac34e-img_20230506_114905.jpg
spring-of-making emoji
practiced presenting my final project of my environmental internship
https://scrapbook-into-the-redwoods.s3.amazonaws.com/ae55566b-c262-4e5c-9f17-190ae322c910-image.png
worked on editing the renders for my DC sea level rise visualization project. the practice presentation is on thursday and i am NOT ready lmao
https://scrapbook-into-the-redwoods.s3.amazonaws.com/81074cc0-208a-4e99-ba6e-a192cc7f9922-image.png
experimented with springs for an hr today , otherwise just worked on some internship work
https://scrapbook-into-the-redwoods.s3.amazonaws.com/f5a9b00e-7e81-4036-bd86-611aea47e259-img_20230501_225313.jpg
spring-of-making emoji
my flight stick now hosts 2 functioning axis, a more compact size, and reinforced cams. onto implementing real springs
https://scrapbook-into-the-redwoods.s3.amazonaws.com/cb0f21cc-417d-4f24-941b-f3e85cbed4d4-img_20230430_171233.jpg
decreased the overall size of my flight stick, reinforced the cams, added hooks to my new base to try out changing where the rubber bands attach (which is what called for the reinforcement of the cams, to reduce bending) also changed the y axis attachment which holds the y axis cam and bearing to make it stronger, though I may revert because I was fixing the wrong component (the real issue was cam flex, not the y axis cam-holder-attachment-thingy's strength)
https://scrapbook-into-the-redwoods.s3.amazonaws.com/7958570a-e3b8-4657-a6eb-a183e20076b7-image.png
scrappy-retry emoji
bands of my y axis are colliding with the y axis block, so I gotta reposition them. otherwise, just got to do some tolerance tweaking
https://scrapbook-into-the-redwoods.s3.amazonaws.com/d71fa318-0c3e-4a17-9920-31a7cb1d23f5-img_20230427_185609.jpghttps://scrapbook-into-the-redwoods.s3.amazonaws.com/e84d244e-af37-4dd0-b1cd-081abdbaf7fb-img_20230427_185559.jpg
spring-of-making emoji
took a break from some internship work today to work on my flight stick design. It's a monstrosity but a monstrosity that (hopefully!) works. printing the parts for the Y axis now that I've successfully made the X-axis
https://scrapbook-into-the-redwoods.s3.amazonaws.com/442d0e5e-f7e0-4c37-95ba-9b7fd2452199-image.png
spring-of-making emoji
trying to clean up my room so im not living in a trashcan. designing a desk organizer for my PC desk
https://scrapbook-into-the-redwoods.s3.amazonaws.com/1b6d2e01-4d15-47b5-8303-ac1f21e970a4-image.png
spring-of-making emoji
had to switch from circuit python to micropython, but finally managed to get my OLED to display!
https://scrapbook-into-the-redwoods.s3.amazonaws.com/3b501b7b-4d67-4a09-9a5f-d224d2f1ef8c-img20230414144319.jpg
my scuffed setup for testing i2c OLED screen. it's horrible I know but it's definitely physically sound (I think) but can't seem to get it to detect properly
https://scrapbook-into-the-redwoods.s3.amazonaws.com/bcef5679-960a-4f14-9c7b-cfb637677dd7-img_20230412_231657.jpg
spring-of-making emoji
not much today aside from work on some blender art
https://scrapbook-into-the-redwoods.s3.amazonaws.com/0cf10e7e-7c38-4ba2-bd6b-296759388b0c-image.png
blender emoji
printing more parts for my mpcnc
https://scrapbook-into-the-redwoods.s3.amazonaws.com/336f60ce-3437-470e-856b-9657bbfa7148-img_20230408_210157.jpg
spring-of-making emoji
3d-printer emoji
design progress: fixed most of the issues, reinforced the spring mount, and made a wheel using my wheel assembly jig. I'm gonna try making a wheel with a bigger contact surface so that the plane so that the plane is more controllable, and I may add a reinforcement bar to the gear leg, as well as tighten it's tolerances on the spring mount.
https://scrapbook-into-the-redwoods.s3.amazonaws.com/2aa13737-7ea5-4634-85dd-dc722d505025-img20230407175356.jpghttps://scrapbook-into-the-redwoods.s3.amazonaws.com/b3601920-2be2-4ebe-b0fb-c228eaf59b8e-img20230407175343.jpg
starting my streak again... today I worked on new landing gear for my rc plane. my last one had issues with snapping and requiring the entire piece to be replaced. this design uses replaceable components, and also features suspension by way of mechanical pencil spring. I still need to design a new method of attaching the wheel, likely with a custom tension screw collar.
https://scrapbook-into-the-redwoods.s3.amazonaws.com/ccc12397-dca6-4046-a59a-88e95d86d985-img_20230406_161802.jpghttps://scrapbook-into-the-redwoods.s3.amazonaws.com/174796ef-316f-4898-b585-36d57bdcc593-img_20230406_161824.jpg
couldnt get much work done as my 3D printer broke. worked on a case for my pico though
https://cloud-48qgkmek9-hack-club-bot.vercel.app/0image.png
wom emoji
3d-printer emoji
(picture from #development-of-things-and-stuff) made some more progress on my pen holder design, its very sloppy but I rushed since I forgot to take my medication this morning and slept until 5pm : (
https://cloud-mpa3ls92m-hack-club-bot.vercel.app/0image.png
built a table
https://cloud-dr7w8baen-hack-club-bot.vercel.app/0img20230304174725.jpg
wom emoji
table emoji
printing my second iteration of the pen vise after the faliure of my last one. ill be posting more updates in #development-of-things-and-stuff!
https://cloud-h7kuodt3b-hack-club-bot.vercel.app/0image.png
worked on my flight stick today, noticed a big problem with my gimbal design so im gonna have to make some changes later, taking a break to work on the pen holder put out a bounty for though
https://cloud-asw8882hc-hack-club-bot.vercel.app/0image.png
wom emoji
experimenting with 3d printed bearings and graphite lubricant
https://cloud-ovhd41br4-hack-club-bot.vercel.app/0img_20230302_231958.jpg
wom emoji
instead of doing my English work, I finished a digital painting. we also got @CleiftonMertus-U04H1CUR81X's PC booting, but I forgot to take a picture... foam board arrived at dollar tree today, so I hope to go pick it up and get started on the case asap.
https://cloud-m295b7ogh-hack-club-bot.vercel.app/0sheep_2.jpg
foot of macropad printed. accidentally soldered header onto the display backwards, so I'll have to redo it tomorrow. printing out new keycaps for all the buttons, another knob, and a new 5 way switch dpad. I also updated the foot design to be stronger, and created a jig for cutting the bamboo pins I'm using to connect the parts of the pad together. still need to print the pads base.
https://cloud-d2xdlmihj-hack-club-bot.vercel.app/0img_20230228_234522.jpghttps://cloud-jlwr66tf6-hack-club-bot.vercel.app/0image-15.png
wom emoji
not much today either, just finished drafting wire diagram for my macropad
https://cloud-funr1nvvl-hack-club-bot.vercel.app/0image.png
no progress on macropad today- printing top half of the chassis for my ergo mouse I'm designing in engineering with @jeijii-U04GRS3T9J8
https://cloud-6rrgsrx7g-hack-club-bot.vercel.app/0f11090bd-bb33-4a57-9d12-fe5a09fd2036.jpg
wom emoji
main plate printed, need to print the other 2 pieces (probably tomorrow) and also start wiring
https://cloud-lwzev80rn-hack-club-bot.vercel.app/0image.png
wom emoji
finished first model of my chassis. split into 3 parts, I intend to CNC the wooden sections once i finish my MPCNC
https://cloud-7d79la8cn-hack-club-bot.vercel.app/0image.png
wom emoji
tw_thumbsup emoji
prototype for my macropad, will finish cad and print tomorrow. will also try and work on my reciever to sim program so that I can use my rc plane radio with PhoenixRC to practice flying. if it's nice out, I'll clean the garage. I'll soon print components for the PC case, and then once I've finished printing components for me and @jeijii-U04GRS3T9J8's macropads I'll get back to printing mpcnc components.
https://cloud-hjvtyyetl-hack-club-bot.vercel.app/0img_20230225_004837.jpg
day 6 of #hardware-party, spent some time drafting the wiring for my macropad, printed some hotswap sockets, and messed around with connecting my rc plane reciever to my pico (unrelated to my project I just got extremely sidetracked) tomorrow I'll be cleaning out my garage to make space for the CNC machine, which I'll print the next few batches of components for over the weekdays as I still have to print quite a few things for the macropads. very likely won't finish the CNC by the end of the 10 day period, but hope to have made significant progress as for the PC, I've got a significant amount of design work done, but I may redesign the bottom platform to be more secure. we may not get to build the PC itself until after the period as cleiftons availability got annihilated by his parents 😭
https://cloud-be5o5clsf-hack-club-bot.vercel.app/0image-16.pnghttps://cloud-88kecyek7-hack-club-bot.vercel.app/0rn_image_picker_lib_temp_7b23697b-222e-4ef9-913c-fe93722edce6.jpghttps://cloud-7147hv1rq-hack-club-bot.vercel.app/0image-18.png
whw feb.18 - printed some low res keycaps for testing, finished 6 rows of my breadboard, and threw together a vice to solder headers to my pico
https://cloud-infkfwnk9-hack-club-bot.vercel.app/0a2a8e44c-2660-4af4-bdb6-cc29386427cb.jpghttps://cloud-877x6xkx8-hack-club-bot.vercel.app/0a63cf906-84bb-49e8-bd40-7d87e834be94.jpghttps://cloud-2rcd1fxev-hack-club-bot.vercel.app/0084bfc34-c85a-4f9e-85b6-31ab19dba12d.jpghttps://cloud-n7ybe4vtu-hack-club-bot.vercel.app/0img20230219033834.jpg
wom emoji
winter-hardware-wonderland emoji
hardware emoji
hey all! I accidently left obs on for 96 hours and so trying to edit the footage crashes my PC. instead, enjoy this photo of all our items! (not including: metal pipes, wood, pro micro, soldering iron, ball bearings, and another spool of filament)
https://cloud-lkqmmmhmy-hack-club-bot.vercel.app/0img_20230215_214922.jpg
wom emoji
skull-ios emoji
winter-hardware-wonderland emoji
hardware emoji
kirby-yay emoji
with winter wonderland soon approaching, I've begun printing components for the CNC machine! in other news, I've progressed in terms of research for #sheepy-racing-league and have mostly done some basic html for debugging my diplomacy game. I'm just going to be working on animation tonight, may do some more thorough research into electronic design for the car and remote tomorrow.
https://cloud-6j4ab822x-hack-club-bot.vercel.app/0a2b14567-37e7-473b-a75f-224bc28c7e5e.jpg
made some cookies and grew a Sprig!
https://cloud-lvjwasz6e-hack-club-bot.vercel.app/0aafba52c-7180-4676-9710-26f8df08eb5e.jpghttps://cloud-i465qg06l-hack-club-bot.vercel.app/0img20221225172030.jpg
sprig-dino emoji
wom emoji
blobnomcookie emoji
took a break from sprigging today, decided to print out a tree topper
https://cloud-9vn1hvxc7-hack-club-bot.vercel.app/053b39380-fdd9-490b-8af1-a0bb8b02d88a.jpg
wom emoji
3d-printer emoji
worked on adding hyphenation, ran into a ton of issues and decided to stop for the day
https://cloud-l7yyzkgwb-hack-club-bot.vercel.app/0image.png
wom emoji
Began working on a big word splitting system for my sprig text formatting engine, in order to split big words at the end of lines in two. I also did some fixes to space formatting. While I am able to detect and isolate big words, I am struggling to figure out how to splice a -\n into them.
https://cloud-h5gkj4j1f-hack-club-bot.vercel.app/0screenshot_2022-12-22_10.00.44_pm.png
wom emoji
sprig-dino emoji
fixed the undefined error in my text wrapping engine, basic functionality is almost done. I just have to add word detection, word length detection, and page splitting
https://cloud-qvr4wdafi-hack-club-bot.vercel.app/0screenshot_2022-12-21_8.08.21_am.png
sprig-dino emoji
started on getting NP++ working with python. my goal is to be able to convert images into strings which my sprig rendering engine could then interpret.
https://cloud-jb2n7w17k-hack-club-bot.vercel.app/0image.png
sprig-dino emoji
python emoji
Started experimenting with making my own rendering engine for improving my text adventure engine. My goal is to be able to convert images into a string which can be interpreted onto the 10x8 sprites. I also want to be able to draw lines & curves, and move custom-defined sprites. probably wont make much progress as I want to make an improved text printing "engine" first, since that was the most annoying thing to do manually in crimbletips
https://cloud-8s9e30rtq-hack-club-bot.vercel.app/0image.png
sprig-dino emoji
Finally finished my first sprig game! (I hope I did the pull request right...)
https://cloud-lg3cdryns-hack-club-bot.vercel.app/0image.png
started a new painting, but I felt too weak after the sketch. being sick sucks
https://cloud-199iy8lc2-hack-club-bot.vercel.app/0image-2.png
didnt get much done today either, aside from working on the victory text and an unrelated short story.
https://cloud-30nurgon6-hack-club-bot.vercel.app/0image.png
painted today too 🙂
https://cloud-ofkncmsg7-hack-club-bot.vercel.app/0image.png
didn't have time to work on my game today, but I did start learning to oil paint! emphasis on start...
https://cloud-btf8wf22x-hack-club-bot.vercel.app/0image.png
finished all the "search" text for my adventure game! just have to add item-use text and fix a few things up and it'll be complete
https://cloud-p9xi85ffj-hack-club-bot.vercel.app/0image.png
got sprig running locally (with a lot of help from kognise) and have started working on adding a whitenoise waveform, also started process of converting the 16x16 sections of a blender render into strings which I can put into sprig thanks to The456gamer's plugin
https://cloud-dampa10rt-hack-club-bot.vercel.app/0image.pnghttps://cloud-mfqdkrswa-hack-club-bot.vercel.app/0image.png
blender emoji
sprig-dino emoji
ultrafastparrot emoji
compiling aseprite!
https://cloud-8ix2yuaig-hack-club-bot.vercel.app/0image.png
added more flavor text. my scrapbook posts are basically me doing the same thing every day 😭
https://cloud-lyazrquug-hack-club-bot.vercel.app/0image.png
I feel bad uploading screenshots of basically the same UI each day but this version of my engine has no other scenes... I was out most of the day so apart from helping someone else debug, I just added more search flavor text.
https://cloud-in9y2tz2c-hack-club-bot.vercel.app/0image.png
sprig-dino emoji
I worked on my game, got some more flavor text in (not on laptop so i dont have screenshot) also working on compiling Aseprite so that i can try using the aseprite -> sprig plugin The456gamer made
https://cloud-fw6ifj60m-hack-club-bot.vercel.app/0image.png
experimented with turning blender renders into sprig-compatible ones! Used scenes I'd already made, I could probably get better results by composing scenes with sprig's colors in mind. I will likely try that soon
https://cloud-8zhdoj1si-hack-club-bot.vercel.app/0image.pnghttps://cloud-d4fukabn6-hack-club-bot.vercel.app/0image.png
blender emoji
sprig-dino emoji
Nothing new, just been plugging in dialogue into spots. this process would be a lot quicker if I made a system to automatically add \n's into passages, but I'll tackle that after my first release. Started tackling the search function, getting near the end 🙂
https://cloud-3ll55u93c-hack-club-bot.vercel.app/0image.png
sprig-dino emoji
Finished a super simple inventory and flag system for my text adventure. almost done filling out the observation text!
https://cloud-5j2qtg43t-hack-club-bot.vercel.app/0image.png
Was not able to get much done today, since I was either asleep or in school all day lol... I finished filling in all the main body text, will try to finish the inventory system tomorrow.
https://cloud-kb3jyqsw2-hack-club-bot.vercel.app/0image.png
Second day working on my Sprig text adventure. Got most of the main body text implemented. Just need to fill out the rest of the text, and add item usage flags to certain areas. (The pink numbers are debug, the UI wont be that cluttered :)
https://cloud-huj0dekqc-hack-club-bot.vercel.app/0image.png