Sean

Sean

0-day streak
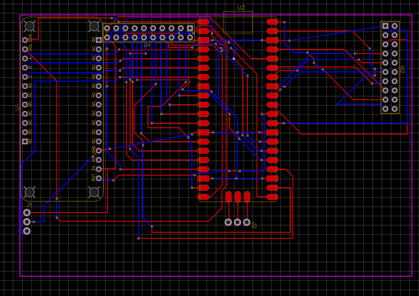
So, I want to mod my Original Xbox with as much of my own stuff as possible, Today I built a ethernet to wifi bridge in Kicad, It still needs some slight tweaks (ensuring that they are all correctly sized) but it's practically finished codeberg.org/devramsean0/OriginalXbox-Wifi-Bridge
https://scrapbook-into-the-redwoods.s3.amazonaws.com/3bbe9f99-4164-45fd-b93c-dc13648da565-image.pnghttps://scrapbook-into-the-redwoods.s3.amazonaws.com/6453d5d4-748d-4b18-8a9f-48c5e4170a0f-image.png
summer-of-making emoji
pcb emoji
https://scrapbook-into-the-redwoods.s3.amazonaws.com/10e4818a-6d7d-468c-8463-b22e3937a0fc-image-12.png
summer-of-making emoji
github emoji
scrappy-retry emoji
https://scrapbook-into-the-redwoods.s3.amazonaws.com/19e97a4b-2b9c-44cb-9079-d47cf07f8060-img_20240621_184257.jpg
goose-honk-technologist emoji
summer-of-making emoji
github emoji
I kind-of finished the Auth flow for my Image Synchronization project!
https://scrapbook-into-the-redwoods.s3.amazonaws.com/8bfc0f25-c473-45aa-9776-226c89591539-image.pnghttps://scrapbook-into-the-redwoods.s3.amazonaws.com/01a189e7-9f94-4ee7-8897-8f878a351cf6-image.png
spring-of-making emoji
Day ? of #15-days-in-public Not sure if it even counts anymore tbt, Anyway I squashed a few bugs today
https://scrapbook-into-the-redwoods.s3.amazonaws.com/3b5760a3-b630-431d-b854-fc52d7319130-image.pnghttps://scrapbook-into-the-redwoods.s3.amazonaws.com/7042d797-ab03-419f-b75c-060f612f9f6b-image.png
spring-of-making emoji
Day something of #15-days-in-public, Today I worked on a project component for my site (See current progress) Was out most of the day though bc fathers day
https://scrapbook-into-the-redwoods.s3.amazonaws.com/2928cc58-c6fa-48c1-b9ea-2229745ebe1f-image.png
spring-of-making emoji
Day something of #15-days-in-public. Today I didn't do a whole lot of work, as I focussed on my mental health and some odd jobs (Cleaning my desk, getting some school-nixos deployment stuff done) but I did add a dark mode and changed some fonts around
https://scrapbook-into-the-redwoods.s3.amazonaws.com/96572e48-f6b4-4c9b-a8ea-83ff2b2b87ed-image.pnghttps://scrapbook-into-the-redwoods.s3.amazonaws.com/da559e91-9ea4-4f6c-8dcb-d1a25f562128-image.png
https://scrapbook-into-the-redwoods.s3.amazonaws.com/7f977a63-7863-4660-b92c-5bd4ccd9960a-image.png
spring-of-making emoji
vercel emoji
github emoji
Day 3 (I think?) of #15-days-in-public, Today I added a newsletter integration to my site! It's powered by loop's free tier (with tracking disabled). Git commit The Live site
https://scrapbook-into-the-redwoods.s3.us-east-1.amazonaws.com/8f47fbba-eba2-4aa1-91c2-e336f42fc725-8a797a84-c302-487d-9aa3-b37a2d230494.png
spring-of-making emoji
github emoji
vercel emoji
thinking emoji
https://scrapbook-into-the-redwoods.s3.us-east-1.amazonaws.com/587a18c7-cd2f-4834-8d43-fea61e294fdb-2e66c212-cdfa-4f66-8fa5-accdd46fc63f.png
spring-of-making emoji
github emoji
goose-honk-technologist emoji
vercel emoji
https://scrapbook-into-the-redwoods.s3.amazonaws.com/06ce0a06-14f0-4e02-942b-cfe23460bd17-image-10.png
spring-of-making emoji
goose-honk-technologist emoji
github emoji
https://scrapbook-into-the-redwoods.s3.amazonaws.com/926db205-2d13-4c14-ac5b-de1ea6b7ab53-screenshot_20240607_231933_samsung_internet.jpg
goose-honk-technologist emoji
spring-of-making emoji
goose-honk-technologist emoji
github emoji
I just got my little custom web framework serving basic html! It's going to eventually be a little MVC framework for node.js It can't serve static pages rn and the page rendering could do a bit of work (I also want to eventually bootstrap my own web server as it's currently relying on express) This took far too long
https://scrapbook-into-the-redwoods.s3.amazonaws.com/72c1a493-fdde-412b-a886-ac73b72dceff-image.png
spring-of-making emoji
I got my cisco stuff working! It can now issue IP addresses over dhcp to all my clients!
https://scrapbook-into-the-redwoods.s3.amazonaws.com/63b987af-cf60-4864-9a77-593eda5cbe58-image.pnghttps://scrapbook-into-the-redwoods.s3.amazonaws.com/3a613981-9b6e-49bb-8c9e-a2ed40e6a263-image.pnghttps://scrapbook-into-the-redwoods.s3.amazonaws.com/41ef29d0-b413-4eac-9ec8-98ccb5b60e42-image.png
spring-of-making emoji
Day 10 of #10-days-in-public I didn't get as much done as I would have liked to (screw life tbh) I was in Manchester all day tho Look at this old goods warehouse
https://scrapbook-into-the-redwoods.s3.amazonaws.com/5153f4fc-b4f9-489a-b1ac-7104ebb1e80f-20240224_130704.jpg
10daysinpublic emoji
Day 9 of #10-days-in-public, Today I partook in FNM (Friday Night Magic)
https://scrapbook-into-the-redwoods.s3.amazonaws.com/af270c26-0da7-4744-ad81-ca5b4e8f5874-20240223_201404.jpg
10daysinpublic emoji
Day 8 of #10-days-in-public Today I did some work on a new hcb page! And then got a headache :(
https://scrapbook-into-the-redwoods.s3.amazonaws.com/9bc32418-907a-4773-8588-69b0d10e0f5c-image-6.png
10daysinpublic emoji
Day 7 of #10-days-in-public Today I finished migration of one of my tauri V1 apps to V2, hopefully I will get a chance to try the mobile build tmrw!
https://scrapbook-into-the-redwoods.s3.amazonaws.com/812efe6b-549e-4d69-8d22-18e326a92082-image.png
10daysinpublic emoji
Day 6 of #10-days-in-public Today I decided to take a break from the irritating problem of syncing images and instead started solving another annoying issue. That being that this project has like 6 different langs and running linters for all of them is annoying. So I'm working on a CLI that will run them for me
https://scrapbook-into-the-redwoods.s3.amazonaws.com/7d53a4cf-e810-4d20-99b7-32625f040ca3-image.png
10daysinpublic emoji
Day 5 of #10-days-in-public, I'm still trying to port my desktop app to tauri V2 for that juicy mobile support. Still not having much luck but it's a different error this time so yay?
https://scrapbook-into-the-redwoods.s3.amazonaws.com/08f5a744-300b-44a9-a185-12513360e6c4-image.png
10daysinpublic emoji
Day 4 of #10-days-in-public, today K somewhat successfully worked on droppingvreact native and moving to ios/android with my existing tauri stuff. I ended up asking for support because of migration weirdness I also went mountain biking, but I don't have any photos of that
https://scrapbook-into-the-redwoods.s3.amazonaws.com/00852b36-60c4-4cbc-81dc-22289a23e5b2-sc.jpeg
10daysinpublic emoji
Day 3 of #10-days-in-public! I broke the HCB settings page for events today...
https://scrapbook-into-the-redwoods.s3.amazonaws.com/c6e6dc04-3f35-43b2-8389-a5d22e6235c0-image.png
Day 2 of #10-days-in-public, I did some thinking about how I want to actually do the syncing. I also did some general repo maintenance. I spent a most of time playing MTG.
https://scrapbook-into-the-redwoods.s3.amazonaws.com/aaae22b6-9977-4faf-b3e0-2fe6f90f87ff-20240216_203726.jpg
10daysinpublic emoji
Day 1 of #10-days-in-public Today I designed a new page for my image synchronization stuff in Figma and discovered that my Oauth stuff is incredibly broken somehow. Apart from that I also diagnosed my mums broken laptop and discovered that only the screen seems to be broken and it talks to a monitor fine
https://scrapbook-into-the-redwoods.s3.amazonaws.com/53df2d84-1c0a-4d9c-9643-942d27fd7932-desktop_collection_creation_page.png
I made a design actually reality today! (there is a lot of extra space where other functions that aren't implemented will be)
https://scrapbook-into-the-redwoods.s3.amazonaws.com/7104e259-1450-4125-abc4-f4b72975be50-image.png
On Friday, the Scoreboard that me and a friend built for my School's sports day had it's first trial by fire day. It went mostly well (We had a few minor issues but that was inevitable) I had assumed it would work decently well as it had proven itself to be stable in production on Railway. I would like to thanks @northeastprince for their help with general code clean-up and removing that pesky Redis configuration. I would recommend anyone try to reuse this (there's a bunch of very specific to our school stuff contained within the code) I also wouldn't bother try logging in. Unless you have a login on our school Microsoft entra tenancy. It won't let you in but if you really want to look at it, you can see the code here and the production env here Internally, this is a Ruby on Rails application with a Postgres DB
https://scrapbook-into-the-redwoods.s3.amazonaws.com/c8687f6e-6eaf-403f-9590-5083140563a0-image.png
goose-honk-technologist emoji
Accepted a 6th form offer!
https://scrapbook-into-the-redwoods.s3.amazonaws.com/cf15e9cd-f9b1-4ed5-954b-c9e28fc876ff-screenshot_20231223_171109_samsung_internet.jpg
This felt good lol (I purged a bunch of old git repositories) I managed to shrink from 129 repos to 34 repositories! It might of somewhat affected my contributions graph, but that doesn't really bother me too much Go Gord!
https://scrapbook-into-the-redwoods.s3.amazonaws.com/c87c0e36-5a76-4907-8893-b1d0bad7c3d4-image.pnghttps://scrapbook-into-the-redwoods.s3.amazonaws.com/bcaf9099-74eb-4525-8387-a738f8cee4a8-image.png
sprig-dino emoji
Let's get that scrapbook train rolling again (I got side-tracked by SO MANY THINGS) Today I'm working out how to use to-do lists for daily planning. and then I'll be working out what I'm going to do for Secret Santa, Go Gord!
https://scrapbook-into-the-redwoods.s3.amazonaws.com/adb1ed22-9a3a-4330-a596-7eb633ee17b1-image.png
sprig-dino emoji
I got grafana setup, now I just need to decide on what im going to log. I'll probably end up building a few IOT devices. Go Gord!!!
https://scrapbook-into-the-redwoods.s3.amazonaws.com/bcb9872b-9eda-4616-a8ba-035b7ca63ea1-screenshot_20231118_235401_samsung_internet.jpg
sprig-dino emoji
worked on a site that I forgot to take a photo of, but here's a photo I took today. Go gord!!!
https://scrapbook-into-the-redwoods.s3.amazonaws.com/b96e5c9a-c1d5-4e3f-8020-7d41c7037882-20231115_165715.jpg
sprig-dino emoji
Still having "issues" with my network config on guest VM's. tbh I don't really get it lol and nothing online helps solve this. Go Gord!
https://scrapbook-into-the-redwoods.s3.amazonaws.com/dc22119c-bfd7-4f7e-819e-835bfe7adecc-image.png
go emoji
sprig-dino emoji
Back to dedicated server land! I decided to go for a AX41-NVME (I didn't want to pay a setup fee) I'm gonna load it with a mail server + stuff like a satisfactory server, and a few other self hosted bits and bobs. Go Gord!!
https://scrapbook-into-the-redwoods.s3.amazonaws.com/94267dbb-d9f9-4b21-bb66-55b8aac41fe2-image.png
sprig-dino emoji
Today I made the unified auth system I'm working on load providers from a providers.json file that's generated on build from a directory (It also copies the providers to the public dir, so I know that the API routes will be able to access them. Go gord!
https://scrapbook-into-the-redwoods.s3.amazonaws.com/7a5c6fc4-3e68-4d40-bbc7-3eea72061a04-image.png
sprig-dino emoji
Telsa coils!
https://scrapbook-into-the-redwoods.s3.amazonaws.com/75befa55-1545-4d39-9b3e-4fe75de15f7d-20231104_131015.jpg
double the flipper, double the fun. I own both because I'm working on some software that needs me to be able to test both send and receive which is easier when you don't have to reimplement anything yourself. As far as names, the white one is called Vapei, and the transparent one is called Himack4. Go Gord!
https://scrapbook-into-the-redwoods.s3.amazonaws.com/91f732ec-ed4d-40f6-a88d-f63bc2f3f7fc-20231031_213755.jpg
Made some more progress on my Flipper Zero Communication app. This includes a new frequency selector + a public message board My next step is to do a minor refactor internally (move all my Enums to a separate file) and then implement settings and country based frequencies #100-days Go Gord!!!
https://scrapbook-into-the-redwoods.s3.amazonaws.com/9eb1e0c5-1eca-4274-bbb8-583a31f8cdc0-image.png
I'm working on my cross flipper communication thing. Today I got it compiling with a UI attached and started planning out the SubGHz initial UI. I think I need to change the knob component to a text box though, You can follow my (probably bad code, it's my first time writing C) here: github.com/devramsean0/Cross-Flipper-Communication ALL ICONS ARE TEMPORARY
I ordered a flipper zero, and it arrived today. So I'm now writing an application in C (with basically no documentation) in order to create some Shortcuts for my tv remote. Once I finish this, I'm gonna make something that allows me to transfer files over IR
https://scrapbook-into-the-redwoods.s3.amazonaws.com/7061dcf8-37d4-4ac6-996f-246bd328b6b6-image.png
I gave up with my figma file for my docs rewrite, and have now decided to go to what I call "Iterative Build and Design" (basically, building and designing at the same time). I shopped around for cool looking UI libraries and eventually settled on shadcn/ui I then proceeded to implement part of my navigation bar. Go Gord!
gord emoji
https://scrapbook-into-the-redwoods.s3.amazonaws.com/dd5ef75a-37a9-42b3-8191-765a2773953c-image.png
figma emoji
cooll-thumbs emoji
sprig-dino emoji
A wait lamp arrived for my traffic light. It's completely unwired though. (I'm currently thinking neopixels + a serial link back to the main MC)
https://scrapbook-into-the-redwoods.s3.amazonaws.com/8da0099f-e5f4-4a47-bd1e-5ea47e8fb9c1-20231015_173238.jpg
I don't know what made my brain decide to start working on a Rockstar (codewithrockstar.com) to JS transpiler... Anyway, here's me fixing satriani to run under TS
https://scrapbook-into-the-redwoods.s3.amazonaws.com/f9ea49e8-7ea1-42f4-8876-83161243ce87-image.png
my new PCB's arrived However, I burnt a trace on the back and so I need to order some more pin headers and use my 2nd assembled boa
https://scrapbook-into-the-redwoods.s3.amazonaws.com/0d493000-a055-4d16-8c75-bd2e3f1781dc-20231014_143601.jpg
School has been hectic recently, Anyway I finally got time to work on a long overdue project (Moving my docs from sean.cyou/docs to their own subdomain) Here are some rough Figma designs 🙂
https://scrapbook-into-the-redwoods.s3.amazonaws.com/d5c1e8a2-67c2-4c05-94c8-5cdaf467c5c4-main_docs_view.pnghttps://scrapbook-into-the-redwoods.s3.amazonaws.com/22cee762-4bcf-4415-bbe3-e25c9f6057a2-class_view.png
figma emoji
Started the long and laborious process of starting to use a Password Manager 🙂
https://scrapbook-into-the-redwoods.s3.amazonaws.com/b22da08f-2d7d-4e6a-84d5-730700bd314d-image.png
Combining both #100-days and #onboard together for todays update on my Traffic Light I've ordered the controller board from JLCPCB
https://scrapbook-into-the-redwoods.s3.amazonaws.com/0811e762-64de-403c-8782-b297965b8b00-image.png
pcb emoji
Stupid Cambridge nationals coursework planning 😞 I found a new way to do flowcharts tho, that's kinda cool
https://scrapbook-into-the-redwoods.s3.amazonaws.com/cf7259a2-2e71-493d-99c4-08a4755d40fb-image.png
I'm trying to build a crawler to try and gage how deep the links that wikipedia makes go (RN I'm not storing how it got there, only what it got to give me some general stats). I experience some fun errors sometimes
https://scrapbook-into-the-redwoods.s3.amazonaws.com/3bbece2c-7d6d-4c14-b6cf-9673f2f409d7-image.png
New Onboard pr submitted for my traffic light project #100-days
https://scrapbook-into-the-redwoods.s3.amazonaws.com/333a427c-348f-4765-acd9-5c062fa51174-image.png
pr emoji
I think working on my traffic light (#seans-traffic-light-project) was part of my 100 days goals (I can't read my handwriting so it is now lol). Anyway. Here's the final design for the main part of the Sequencer / Controller (The distribution / somewhat control board) #100-days
https://scrapbook-into-the-redwoods.s3.amazonaws.com/34486e23-c08d-44d0-9ff8-018f41c95e5f-image.png
pcb emoji
thinking emoji
The traffic light I just bought
https://scrapbook-into-the-redwoods.s3.amazonaws.com/075a861e-2f78-4e9c-b1e2-d14f12f8213e-screenshot_20230921_213205_ebay.jpg
Day 4, 5, 6 of croatia (I might have overdone the photos lol)
https://scrapbook-into-the-redwoods.s3.amazonaws.com/052a3131-814f-4aec-b7f7-5c155258bf83-20230806_133139.jpghttps://scrapbook-into-the-redwoods.s3.amazonaws.com/743aeffa-6143-4bae-a65e-52ea68840dd8-20230806_132945.jpghttps://scrapbook-into-the-redwoods.s3.amazonaws.com/c1fec249-1c60-4f4f-bf73-dcc8ca699dec-20230806_121706.jpghttps://scrapbook-into-the-redwoods.s3.amazonaws.com/cc501608-f88d-4016-a7aa-87651c41f5ce-20230806_120813.jpghttps://scrapbook-into-the-redwoods.s3.amazonaws.com/a2dd8f3d-8725-4c42-ba18-6f924c1e9acd-20230806_121815.jpghttps://scrapbook-into-the-redwoods.s3.amazonaws.com/db38a66f-821c-447b-ae1d-9182c63a6111-20230806_124416.jpghttps://scrapbook-into-the-redwoods.s3.amazonaws.com/a0f5cdec-e47a-4e5b-bb18-a74db0a42635-20230806_132745.jpghttps://scrapbook-into-the-redwoods.s3.amazonaws.com/42cc9c5e-312f-493e-b318-ed89556e64d3-20230806_120039.jpghttps://scrapbook-into-the-redwoods.s3.amazonaws.com/61aaea01-ae2c-4c81-b668-70011f043d9f-20230806_114155.jpghttps://scrapbook-into-the-redwoods.s3.amazonaws.com/aa8634e4-4f9d-4e47-b56c-f5bcd715829e-20230806_131312.jpg
summer-of-making emoji
scrappy-retry emoji
Day 2 & 3 of croatia
https://scrapbook-into-the-redwoods.s3.amazonaws.com/44e7b1b6-2dfc-4646-81d6-35afd33f4bce-20230805_135541.jpghttps://scrapbook-into-the-redwoods.s3.amazonaws.com/11d1ebe4-0176-442e-b936-e3e019d2d1f0-20230805_135146.jpghttps://scrapbook-into-the-redwoods.s3.amazonaws.com/8ff2c205-1709-47bb-9278-d4b3da44c890-20230804_155920.jpghttps://scrapbook-into-the-redwoods.s3.amazonaws.com/6345ff1e-1d6a-460a-a1f9-e575b944cf30-20230805_132626.jpg
summer-of-making emoji
I arrived in croatia yesterday for a holiday. Day 1s photos
https://scrapbook-into-the-redwoods.s3.amazonaws.com/c6be703e-d557-4eb8-99f4-2829cc0a8c02-20230803_181036.jpghttps://scrapbook-into-the-redwoods.s3.amazonaws.com/c3941960-ce90-4f1f-a28d-fa7387483807-20230803_183107.jpghttps://scrapbook-into-the-redwoods.s3.amazonaws.com/073fe50f-7966-4dcd-a546-69fe8031288c-20230803_145325.jpghttps://scrapbook-into-the-redwoods.s3.amazonaws.com/62f28398-a327-4abc-9997-ece6be7046a4-20230803_181232.jpghttps://scrapbook-into-the-redwoods.s3.amazonaws.com/c12270e5-6246-461a-afd8-da3195975840-20230803_204307.jpg
Bought a dice set!
https://scrapbook-into-the-redwoods.s3.amazonaws.com/5b73c3b4-0e2c-4c46-9b6f-27d37d58c5b3-screenshot_20230802_173924_gmail.jpg
I released this yesterday. www.youtube.com/watch?v=AlwD7sDhxTs, today I had my first IRL DND session, and my 2nd ever. and am currently trying to get / build die molds that I can 3D print and reuse. I don't want to use silicone because they are single use and I want to do 2 sets meaning double the work. But looking at where my research is going. it's probably inevitable. I possibly may have gained an old 3D printer (if I can get it home), i've attached a photo of it in it's current home
https://scrapbook-into-the-redwoods.s3.amazonaws.com/4153835f-c1b5-4901-ba5a-cfef6118f2f6-signal-2023-07-26-17-24-18-106.jpg
Still got a few more years on this Gource to go (I'm timing it for tmrw so I can record it and have an approximate timing)
https://scrapbook-into-the-redwoods.s3.amazonaws.com/c53d94f3-e211-4266-8fd3-221e184561e4-image.png
summer-of-making emoji
It's been a while since this last happened
partyparrot emoji
https://scrapbook-into-the-redwoods.s3.amazonaws.com/9e1855d5-762f-4254-be61-35c00cb51a79-image.png
ultrafastparrot emoji
https://scrapbook-into-the-redwoods.s3.amazonaws.com/98ed0aa6-eaba-47ea-a0f2-376bef8a284b-image.png
🙂 Dev env's go brr
https://scrapbook-into-the-redwoods.s3.amazonaws.com/4520d420-864c-42f9-81ae-251d5eda2d8d-image.png
Nothing is ever easy 😞
https://scrapbook-into-the-redwoods.s3.amazonaws.com/e8fbdd9d-baa8-46ed-8e40-b384923fd345-image.png
This message contains interactive elements.
https://scrapbook-into-the-redwoods.s3.amazonaws.com/f5533949-e8c4-4853-b9ec-1119a7c3207a-img_0560.jpg
summer-of-making emoji
ultrafastparrot emoji
I found an opportunity to take a photo on a no photo campus at Rolls Royce derby
https://scrapbook-into-the-redwoods.s3.amazonaws.com/5dc8636f-40dc-4a00-877b-3b43fcffc7fe-20230704_1416350.jpg
That moment when you start adding a new feature to your site (rendering autogenerated documentation for my npm packages) and later that day your build routes layout looks like this and you aren't even done
https://scrapbook-into-the-redwoods.s3.amazonaws.com/9d35e07e-2afe-465c-9c81-0183aa463232-image.png
scrappy-retry emoji
Wrote my first unit tests today!
https://scrapbook-into-the-redwoods.s3.amazonaws.com/8934c06e-ad31-4edb-ae88-0cb6ec20092a-image.png
My bill for onboard lol (it's almost $200)
https://scrapbook-into-the-redwoods.s3.amazonaws.com/2725d71c-2c38-48e7-a511-c87db086993a-image.png
Sort of setup a new fish tank (it's a very small one for my desk) i've got to wait for the filter system to take hold before i can put fish in it
https://scrapbook-into-the-redwoods.s3.amazonaws.com/4a0df6f3-5073-46e3-96a8-31a2a48159e6-20230617_202859.jpg
Woo!
https://scrapbook-into-the-redwoods.s3.amazonaws.com/cd05c226-ca23-4632-97a8-83c274c9e04d-image.png
Woo!
https://scrapbook-into-the-redwoods.s3.amazonaws.com/a070e2b9-9ff5-4463-a249-31f2b0de1d46-image.png
Woo!
https://scrapbook-into-the-redwoods.s3.amazonaws.com/9a361cfe-3292-43bb-becf-cc51ee48a1f8-image.png
It's the small things in life
https://scrapbook-into-the-redwoods.s3.amazonaws.com/0515b191-7a2e-4077-83b2-903e1b3d8607-image.png
Did a 26 mile cycle ride from home to a campsite. Now enjoying a drink
https://scrapbook-into-the-redwoods.s3.amazonaws.com/3fc2590d-d103-4495-9745-34e7166bdde0-img_20230602_190831.jpg
Learning rails!
https://scrapbook-into-the-redwoods.s3.amazonaws.com/4528c00e-4e76-4b3c-9783-2d6a676216a6-image.png
rails2 emoji
New Ship coming soonish
https://scrapbook-into-the-redwoods.s3.amazonaws.com/689f15d1-5fd7-4170-8ed8-615b4388acc9-image.png
An led strip that lights up at both ends!
So I bought an AX51-NVME dedicated server from hetzner, and then installed gitlab on it (accidently EE but ya know) with a reverse proxy
https://scrapbook-into-the-redwoods.s3.amazonaws.com/7431af03-7955-4906-9a9f-40434a2363c8-image.pnghttps://scrapbook-into-the-redwoods.s3.amazonaws.com/e8f707fd-bb61-49f1-8c1d-4ab5c49ca58c-image.png
Sliced my thumb when getting a print off a bed
https://scrapbook-into-the-redwoods.s3.amazonaws.com/c4d69a67-c9fa-431c-adbf-2dd257c089c2-20230521_212721.jpg
ouch emoji
Print 1 of the 2 hexagon shelves i'm printing
https://scrapbook-into-the-redwoods.s3.amazonaws.com/be11e9ca-5f77-4692-b277-c06b6779cb60-20230520_090925.jpg
😞
https://scrapbook-into-the-redwoods.s3.amazonaws.com/fae7fb6e-d0a8-4ab4-9851-7624f96fd320-image.png
spring-of-making emoji
Probably my last call as part of HCB ops (Hopefully not though)
https://scrapbook-into-the-redwoods.s3.amazonaws.com/5ebf7118-1340-49d6-b7be-0ca55dd4ebd8-image.png
spring-of-making emoji
hackclub emoji
I love nice looking logging
https://scrapbook-into-the-redwoods.s3.amazonaws.com/3441fff3-046b-4204-b925-06501061ba90-image.png
I let EasyEDA's autorouter do it's thing and cut the PCB design time from 2-4ish hours to like 10mins
https://scrapbook-into-the-redwoods.s3.amazonaws.com/12c9b89e-9456-44b3-80d2-d161f6b5e3a8-image.png
ultrafastparrot emoji
pcb emoji
Hidden London picadilly circus
https://scrapbook-into-the-redwoods.s3.amazonaws.com/9d979581-05e3-493b-a5f1-12242e3d7a19-20230507_145555.jpghttps://scrapbook-into-the-redwoods.s3.amazonaws.com/cd53c3f3-1748-4e28-91c6-4bc0599639f9-20230507_152001.jpghttps://scrapbook-into-the-redwoods.s3.amazonaws.com/83ee61d6-5f88-4b15-bc79-d4f3b2afd6fd-20230507_151907.jpghttps://scrapbook-into-the-redwoods.s3.amazonaws.com/afeeaa17-488e-4c54-9228-87cbe114a6a3-20230507_151116.jpghttps://scrapbook-into-the-redwoods.s3.amazonaws.com/daf1a26f-5ce9-42e8-8339-4ecda4809a88-20230507_153150.jpghttps://scrapbook-into-the-redwoods.s3.amazonaws.com/7de89662-a0d2-4601-a8a6-c606173ebdd2-20230507_151328.jpghttps://scrapbook-into-the-redwoods.s3.amazonaws.com/840ea01a-11c9-4a23-850e-9db9c8770115-20230507_151032.jpg
spring-of-making emoji
the minimum is 5 and sure!
https://scrapbook-into-the-redwoods.s3.amazonaws.com/6fc4f3d5-a1cc-412d-9387-6fedf4f6a8f3-image.pnghttps://scrapbook-into-the-redwoods.s3.amazonaws.com/908b4d85-d268-4ebd-86a7-fb9e80bf6e32-image.png
New watch moment
https://scrapbook-into-the-redwoods.s3.amazonaws.com/098dfd40-f4f5-43ca-9933-5c5a2b4d3937-20230427_204534.jpg
I picked up a like grid thing that you can snap together with poles to other of the grids. So I'm printing this tomorrow lol
https://scrapbook-into-the-redwoods.s3.amazonaws.com/d2898e58-5e38-4547-a02a-5e44cc82b4e8-image.png
spring-of-making emoji
3d-printer emoji
Had a parents evening, and realized I wired up a rp2040 wrong. Have an image of the lanyard 3 generations ago
https://scrapbook-into-the-redwoods.s3.amazonaws.com/54419fff-913f-4bbd-a9ee-149cbaafbb24-image.png
spring-of-making emoji
This is gonna be fun
https://scrapbook-into-the-redwoods.s3.amazonaws.com/850cebce-6584-4d47-b2c5-da022db51523-image.png
spring-of-making emoji
pcb emoji
I've been asked to join a campaign, I should probably work out how lol
https://scrapbook-into-the-redwoods.s3.amazonaws.com/4cb32d0a-abac-42a5-bd65-5136cde4e165-image.png
London marathon
https://scrapbook-into-the-redwoods.s3.amazonaws.com/8039453e-ae11-41c2-b72a-8f9bcad1ab82-img_20230423_143532.jpg
Thats a ton of changes
https://scrapbook-into-the-redwoods.s3.amazonaws.com/b73e29ea-4871-4569-b25e-fa876e39b44a-image.png
Stopped using a pico for my lanyard and started designing the rp2040 directly onto the board!
https://scrapbook-into-the-redwoods.s3.amazonaws.com/f501b02e-109e-45e4-9b75-126e06e37bf5-image.png
hack-the-thames emoji
spring-of-making emoji
I ordered the wrong bearings... so I just adjusted the 3D model to correct for it (because its cheaper to protype it then buy new bearings)
3d-printer emoji
OOO, Octoprint!!!!
https://scrapbook-into-the-redwoods.s3.amazonaws.com/69f2eadc-cabf-4b51-900e-1b2f6801d2c3-image.png
spring-of-making emoji
octoprint emoji
Organization!
https://scrapbook-into-the-redwoods.s3.amazonaws.com/8190b6ba-3e57-47bd-b632-34052a4876e6-screenshot_20230417_212259_samsung_internet.jpg
Did some more PCB design (it's a lanyard!)
https://scrapbook-into-the-redwoods.s3.amazonaws.com/2dbbfe79-b0c9-4c16-827a-3591132e9c4f-image.png
spring-of-making emoji
hack-the-thames emoji
Average semi complex schematic
https://scrapbook-into-the-redwoods.s3.amazonaws.com/2e20cf12-bd50-4973-9ad3-356c22d12c60-image.png
My Github skyline for 2022, tmrw ima print one in my new fillament
https://scrapbook-into-the-redwoods.s3.amazonaws.com/30672418-fc57-463a-a5cd-da1e80784977-20230414_204805.jpg
github emoji
👀
https://scrapbook-into-the-redwoods.s3.amazonaws.com/0cfa072c-2c27-449b-9397-f3b4d4850cb6-image.png
Got some really nice art for an upcoming project
https://scrapbook-into-the-redwoods.s3.amazonaws.com/99d97a36-27c4-4d7e-9372-72cb00a7bdfd-original.png
A 3D printer has been spotted 👀
https://scrapbook-into-the-redwoods.s3.amazonaws.com/fceb8d38-9b75-4cbd-a494-1b773cbbd111-20230411_083243.jpg
3d-printer emoji
My DIY clock has stopped working 😞 have a random picture
https://scrapbook-into-the-redwoods.s3.amazonaws.com/c6fcbd00-da55-42e0-b99f-48e1a5f45853-photo3-edited.jpg
Peak district!
https://scrapbook-into-the-redwoods.s3.amazonaws.com/6fbe8946-cd3c-4e77-9a8a-ddad8da3e835-20230409_145533.jpg
Sheffield!
https://scrapbook-into-the-redwoods.s3.amazonaws.com/913275b9-fe00-412e-998e-c1a112371d27-20230408_143114.jpg
spring-of-making emoji
Installed a small network switch
https://scrapbook-into-the-redwoods.s3.amazonaws.com/4454749a-67e2-4330-932c-8496ee566504-20230407_082144.jpg
spring-of-making emoji
Organized my spotify playlists
https://scrapbook-into-the-redwoods.s3.amazonaws.com/76f1cd22-328b-4601-a69d-d804a5474c3c-image.png
spotify emoji
Tracked amazon packages...
https://scrapbook-into-the-redwoods.s3.amazonaws.com/0fa4941b-022b-4fa0-b030-5decfdf4857e-image.png
aws emoji
Clock circuit!!! (Powered by the 555 timer IC) been struggling with this hardware most of the day) ignore the audio
hardware emoji
Its here!
https://scrapbook-into-the-redwoods.s3.amazonaws.com/5855cf61-6ad9-4fe2-bd46-98d33139d331-20230403_125751.jpg
spring-of-making emoji
New website header!
https://scrapbook-into-the-redwoods.s3.amazonaws.com/a96cadf6-69f4-407f-ac33-fd0a6272df5f-image.png
https://scrapbook-into-the-redwoods.s3.amazonaws.com/a8efd19c-33e1-4ca0-a137-04eefce642f8-image.png
I built a new sort of page for my site. www.sean.cyou/diy8Bit (it's very not graphical, intentionally it doesn't even have a grid
https://scrapbook-into-the-redwoods.s3.amazonaws.com/004ac701-381d-4dbf-933e-f5e66cd493b0-image.png
Aaagh kmn
https://scrapbook-into-the-redwoods.s3.amazonaws.com/6d8a06cf-8c53-45f6-b1c2-fb91ba4f81ce-screenshot_20230331_221815_messages.jpg
Listening into zach's AMA
https://scrapbook-into-the-redwoods.s3.amazonaws.com/97343650-0b55-4dd8-a426-d1fff042577d-screenshot_20230331_163533_call.jpg
zach emoji
melting_face emoji
Fishies
https://scrapbook-into-the-redwoods.s3.amazonaws.com/cd0e2f82-a3e1-48bc-8224-614229e2968c-img_20230330_220311.jpg
Got a functioning railway deploy!
https://scrapbook-into-the-redwoods.s3.amazonaws.com/fb5eb345-4eca-43a5-aef2-6be8f13021f3-screenshot_20230329_220032_samsung_internet.jpg
spring-of-making emoji
Welp, it's ordered
https://scrapbook-into-the-redwoods.s3.amazonaws.com/bef307f2-0cbc-4320-8786-806feddb3d20-image.png
Wheres my tram gone???
Answer to my previously posed question: All of them
https://scrapbook-into-the-redwoods.s3.amazonaws.com/0d991ec4-4e8e-4a76-87d6-9fc6baff896b-image.pnghttps://scrapbook-into-the-redwoods.s3.amazonaws.com/58606658-938b-4f9e-875b-ec2e56a97091-image.png
Abusing via's rn (I'm playing how many traces can I fit compactly on 2 layers game)
https://scrapbook-into-the-redwoods.s3.amazonaws.com/0817c09a-5e04-4b90-a8ca-8806afd05058-image.png
scrappy-retry emoji
Early stages of a schematic
https://scrapbook-into-the-redwoods.s3.amazonaws.com/2a90ce7d-c487-4af8-9fa3-b7617abfddb0-image.png
spring-of-making emoji
pcb emoji
My sticker mule order arrived!
https://scrapbook-into-the-redwoods.s3.amazonaws.com/0a543754-de98-491b-8474-82b1f6c8ff68-20230325_120000.jpg
😢
https://scrapbook-into-the-redwoods.s3.amazonaws.com/298526d7-591f-4930-8057-ec5659fd4ab3-image.png
Learning how to make a 6502 based computer
https://scrapbook-into-the-redwoods.s3.amazonaws.com/df107cd8-81f3-48cf-b145-c745d15ae611-image.png
spring-of-making emoji
Setup my hc email signature
https://scrapbook-into-the-redwoods.s3.amazonaws.com/9e54186d-91e3-4206-ae09-e0191462984b-image.png
spring-of-making emoji
Still working on my starboard
https://scrapbook-into-the-redwoods.s3.amazonaws.com/5356424f-02ee-4bfc-bd14-36384c19de68-image.png
Discovered a weird bug with discord, but yk
https://scrapbook-into-the-redwoods.s3.amazonaws.com/609cff18-303c-47f4-bbd7-2f497581f7bf-image.png
wom emoji
sprig-dino emoji
discord emoji
It works! (Nothing like finishing your present the day of lol)
Rewriting my starboard bot for discord
https://scrapbook-into-the-redwoods.s3.amazonaws.com/b1a46b72-2dfa-4038-aeb5-3cb32ca08763-image.png
discord emoji
Learning more ruby!
https://cloud-gvneq0cw1-hack-club-bot.vercel.app/0image.png
wom emoji
Started installing arch on my desktop
https://cloud-ft7cqzzvh-hack-club-bot.vercel.app/0img_20230316_104324.jpg
wom emoji
arch emoji
https://cloud-a5hq3jsw1-hack-club-bot.vercel.app/0image.png
github emoji
winter-hardware-wonderland emoji
wom emoji
Made progress on my mothers day present. Also burned myself with 450 degrees celcius tho
https://cloud-mi9wp3qa5-hack-club-bot.vercel.app/020230315_083808.jpg
A tree fell down
https://cloud-8zbe70lct-hack-club-bot.vercel.app/020230314_183631.jpg
wom emoji
Made progress on a mothers day present
https://cloud-awdxq6k8j-hack-club-bot.vercel.app/0img_20230313_173201.jpg
wom emoji
Worked out what I want on my arch install when I get a framework? Wadya think?
https://cloud-9m0idq6nk-hack-club-bot.vercel.app/0image.png
wom emoji
arch emoji
Fixed some submodules
https://cloud-jr6yi0prw-hack-club-bot.vercel.app/0image.png
wom emoji
Just put in my first Sticker Mule order
https://cloud-ckwkyaltk-hack-club-bot.vercel.app/0image.png
wom emoji
stickers emoji
Learning Ruby!
https://cloud-24na0s10q-hack-club-bot.vercel.app/0image.png
wom emoji
ruby emoji
Snowww! Schools still open tho
https://cloud-cqt5g163l-hack-club-bot.vercel.app/020230309_083729.jpg
Snow!
https://cloud-gil33cini-hack-club-bot.vercel.app/020230308_145920.jpg
Contemplated life, and my commute to school. No image 4 today :(
https://cloud-4gouw3x2c-hack-club-bot.vercel.app/0img_20230307_222106.jpg
wom emoji
Taught mum and my sister how to play mc
https://cloud-khr4z8iql-hack-club-bot.vercel.app/0img_20230306_191820.jpg
wom emoji
minecraft emoji
Updating a several years out of date rpi lite install
https://cloud-1laokp88a-hack-club-bot.vercel.app/020230305_105256.jpg
wom emoji
👀
https://cloud-c9x56ripr-hack-club-bot.vercel.app/0image.png
wom emoji
Started building a set of Ikea draws for my new desk
https://cloud-fmeo5fsxf-hack-club-bot.vercel.app/020230225_162529.jpg
wom emoji
ikea emoji
Added my about section
https://cloud-nb5yhj5v9-hack-club-bot.vercel.app/0image.png
wom emoji
Rewriting my portfolio again
https://cloud-8cr6j10hr-hack-club-bot.vercel.app/0image.png
The last photo i have before it all slowly broke
https://cloud-dfvo2ppx1-hack-club-bot.vercel.app/020230215_140954.jpg
wom emoji
winter-hardware-wonderland emoji
Did school instead hww, and going to a "party" tonight lol
https://cloud-h1yq7a5k9-hack-club-bot.vercel.app/020230223_165308.jpg
wom emoji
winter-hardware-wonderland emoji
air_quotes emoji
winter-hardware-wonderland emoji
whw day 9 I did quite literally nothing on my project today. But I did hijack typescript to work with satriani (the rockstar JS compiler)
https://cloud-haltsf6jr-hack-club-bot.vercel.app/0image.png
wom emoji
hardware emoji
winter-hardware-wonderland emoji
winter-hardware-wonderland emoji
whw day 8 Managed to fit my PCB onto 2 layers #hardware-party. Also had a call with mel
https://cloud-bvdd6wki7-hack-club-bot.vercel.app/0image.png
hardware emoji
wom emoji
winter-hardware-wonderland emoji
Simplified the PCB version (which is a cut down version) of my HWW project for Day 7 #hardware-party
https://cloud-ithhr1369-hack-club-bot.vercel.app/0image.pnghttps://cloud-plju8i3xo-hack-club-bot.vercel.app/0image.png
WHW day 6, Got a JLCPCB quote for the commercial version of the project that I designed Yesterday
https://cloud-nyn0ahrx8-hack-club-bot.vercel.app/0image.png
wom emoji
winter-hardware-wonderland emoji
tw_snowman emoji
Day 5 of Hardware Winter Wonderland, Got bored with troubleshooting, so I did some schematic design and then PCB design for a commercially suitable version
https://cloud-hpmvszimt-hack-club-bot.vercel.app/0image.pnghttps://cloud-irrpagy2k-hack-club-bot.vercel.app/0image.png
wom emoji
som-5 emoji
winter-hardware-wonderland emoji
winter-hardware-wonderland emoji
Day 4 of Hardware Winter Wonderland? I attached my temperature sensors to screw block terminals so I can more easily secure them. I also emailed pimoroni support about the display that stopped working randomly. and I started working on the receiving end of the UART between my pico's
https://cloud-pyaopq53p-hack-club-bot.vercel.app/0image.png
winter-hardware-wonderland emoji
Day 3 Had a somewhat unsucessfull day. Something happened overnight and now the pico driving my display only talks to my computer when the display isn't powered. it was working fine last night, I did get a new desk tho #hardware-party
https://cloud-13edshbyg-hack-club-bot.vercel.app/020230216_130813.jpg
winter-hardware-wonderland emoji
Day 2 Part A: Progressed on my journey to make a smart and reliable electronic thermostat for my fish tank • Wired up my second temperature sensor • Found out onewire devices can only send to one pico at a time • Messed around with my display • Had both sensors inside my tank and got accurate readings • My measuring pico's are sending their data to the display pico
https://cloud-qnkg4cc1o-hack-club-bot.vercel.app/01.pnghttps://cloud-lnnftdaqe-hack-club-bot.vercel.app/02.jpeghttps://cloud-50vf7ij7c-hack-club-bot.vercel.app/03.png
hardware emoji
wom emoji
winter-hardware-wonderland emoji
Temperature printout for Hardware Winter Wonderland #hardware-party
https://cloud-87zkd9u2t-hack-club-bot.vercel.app/0image.png
wom emoji
winter-hardware-wonderland emoji
Winter Hardware Wonderland day 1 part A: • Lost 2 microcontrollers • Found out my usb hub doesnt do serial well • Struggled with my display, but got the sample code working #hardware-party
https://cloud-22238864e-hack-club-bot.vercel.app/020230214_115109.jpghttps://cloud-ih3pwl1y0-hack-club-bot.vercel.app/0img_20230214_115335.jpg
wom emoji
winter-hardware-wonderland emoji
hardware emoji
goose-honk-technologist emoji
Finished the page to manage bots on my stats platform
https://cloud-e2spgedfs-hack-club-bot.vercel.app/0image.png
wom emoji
Did some work on my Discord Bot stats platform
https://cloud-c0zafadg1-hack-club-bot.vercel.app/0image.png
Feeling kinda ill, and moved my setup upstairs temporarily. have a picture of a cat who I spent most my life with before he died
https://cloud-5q6mrynrl-hack-club-bot.vercel.app/08.jpg
wom emoji
Grinded some SOT
https://cloud-edweeczqa-hack-club-bot.vercel.app/020230211_175300.jpg
wom emoji
I really hope this goes well
https://cloud-38ygrdd3x-hack-club-bot.vercel.app/0image.png
wom emoji
partyparrot emoji
Logged into my new HSBC bank account, and realized I could have picked up my parcel today...
https://cloud-9zwk8paj4-hack-club-bot.vercel.app/0image.png
wom emoji
Did school, went shopping for a skirt. Twas unsucessful. Now waiting for 20mins
https://cloud-3oyq1jmdn-hack-club-bot.vercel.app/0img_20230208_185535.jpg
wom emoji
Agh
https://cloud-r69ygp5ut-hack-club-bot.vercel.app/0image.png
wom emoji
skull-ios emoji
Why is pterodactyl so damn broken
https://cloud-ith0ri2zy-hack-club-bot.vercel.app/0image.png
wom emoji
Started migrating server hosts again
https://cloud-jln3s737n-hack-club-bot.vercel.app/0screenshot_20230205_212136_samsung_internet.jpg
wom emoji
just a small bit of mining
https://cloud-g4wabs0h4-hack-club-bot.vercel.app/0image.png
minecraft emoji
Donated the first £10 to my non-profit
https://cloud-kj720tmli-hack-club-bot.vercel.app/0image.png
wom emoji
My sister made me this
https://cloud-dfo7wkktl-hack-club-bot.vercel.app/0img_20230202_211411.jpg
wom emoji
Bought a new domain using the hcb perk, also spotted a fibre install up the road, its hopefully coming to my house. have a picture of blahaj swimming around
https://cloud-ni6l632uk-hack-club-bot.vercel.app/020221014_155143.jpg
https://cloud-52nkcgcxa-hack-club-bot.vercel.app/0image.png
wom emoji
Made some progress on my <http://onhcb.info|onhcb.info> project
https://cloud-cdm1g1sco-hack-club-bot.vercel.app/0image.png
wom emoji
My se save corrupted, lost all the progress i made on it. Have a picture of windows shutting down
https://cloud-h0qyly0p0-hack-club-bot.vercel.app/020230129_211224.jpg
wom emoji
peefest emoji
Went to see Blood Brothers, and cried in confusion trying to use bank api's. Had a debate w mum on why she should sign a contract for bank. And put up this cool looking picture
https://cloud-i6f1tjchn-hack-club-bot.vercel.app/020220830_215259.jpg
Did some work experience forms, hopefully going to do it at Rolls Royce Have a picture of my cat
https://cloud-bwy3syg0c-hack-club-bot.vercel.app/0photo3-edited.jpg
Did some api typing... damn school days take it out of me
https://cloud-b1mra22ra-hack-club-bot.vercel.app/0image.png
Modifying strudel...
https://cloud-p6xq9xjj3-hack-club-bot.vercel.app/0image.png
wom emoji
Working on something cool and unofficial for bank 🙂
https://cloud-czjpw83mb-hack-club-bot.vercel.app/0image.png
cooll-dino emoji
bank-hackclub emoji
wom emoji
partyparrot emoji
cowboy-eyes emoji
The pcb's for controling the relay hardware arrived today
https://cloud-ofa8v7sbu-hack-club-bot.vercel.app/0img_20230124_184031.jpg
Had a great call with bankops talking about winter hardware wonderland...
https://cloud-ck0a5awad-hack-club-bot.vercel.app/0image.png
hardware emoji
wom emoji
winter-hardware-wonderland emoji
Played space engineers, literally all day
https://cloud-1u3fml7uc-hack-club-bot.vercel.app/0image.png
wom emoji
https://cloud-ekr4wqqo4-hack-club-bot.vercel.app/0image.png
Got my scale slightly wrong
https://cloud-cjo60yyvw-hack-club-bot.vercel.app/020230120_121832.jpg
wom emoji
did some winter PR's, Bought a new game and just watched netflix lol, have a picture of wilow
https://cloud-p4ce81h4w-hack-club-bot.vercel.app/020220909_063849.jpg
Writing a battleships clone for sprig
https://cloud-p7vwjsv3g-hack-club-bot.vercel.app/0image.png
wom emoji
sprig-dino emoji
Stickers!
https://cloud-byk4zbbb7-hack-club-bot.vercel.app/0img_20230118_184248.jpg
wom emoji
yay emoji
stickers emoji
Started migrating my dns to use octoDNS
https://cloud-k3xddvrhs-hack-club-bot.vercel.app/0screenshot_20230117_202846_github.jpg
wom emoji
Played some bloons
https://cloud-dmeredfxh-hack-club-bot.vercel.app/0screenshot_20230116_185037_bloons_td_6.jpg
wom emoji
Started working on my new personal site, built using Solid Start and a somewhat modified hackclub theme
https://cloud-6j61zwqwz-hack-club-bot.vercel.app/0image.png
Sent of a PCB to simpify the relay control board for winter
https://cloud-hg30odhet-hack-club-bot.vercel.app/0image.png
wom emoji
Just finished soldering my sprig buttons
https://cloud-bb7hzmvwa-hack-club-bot.vercel.app/0img_20230114_092016.jpg
wom emoji
hardware emoji
sprig-dino emoji
Started reverse engineering sprig's schematic (I'm hoping to build a sprig compatible home console)
https://cloud-8gnl30f3d-hack-club-bot.vercel.app/0image.png
sprig-dino emoji
wom emoji
Built a key checker for sprig (allows you to test your buttons)
big-red-button emoji
sprig-dino emoji
wom emoji
My sprig arrived!
https://cloud-m8gtr4kdg-hack-club-bot.vercel.app/020230111_184354.jpghttps://cloud-442xgra66-hack-club-bot.vercel.app/020230111_202924.jpg
Will be so suprised if i get my sprig (my new evri driver is apparently really bad)
https://cloud-p70hf9qr8-hack-club-bot.vercel.app/0screenshot_20230110_211123_chrome.jpg
sprig-dino emoji
wom emoji
My sprig has cleared customs
https://cloud-84qolhubm-hack-club-bot.vercel.app/051610144-d9be-4c58-ba50-de1814981861.jpeg
yay emoji
sprig-dino emoji
wom emoji
Donated to some open source
https://cloud-bq1kowlcm-hack-club-bot.vercel.app/0image.png
wom emoji
Did some postman requests today
https://cloud-kia5netpu-hack-club-bot.vercel.app/0image.png
wom emoji
postman emoji
Dissasembled a laptop today to determine root cause of death, cause still unknown
https://cloud-ql5rmz4vr-hack-club-bot.vercel.app/020230106_123609.jpg
wom emoji
Some more parts arrived!
https://cloud-g7rbmcj9v-hack-club-bot.vercel.app/020230105_180230.jpg
Some of my parts arrived, i ordered the wrong headers tho :(
https://cloud-ejfq11smt-hack-club-bot.vercel.app/0img_20230104_185913.jpg
Started on an express webserver for a project
https://cloud-prid14l76-hack-club-bot.vercel.app/0image.pnghttps://cloud-hs9xpyhce-hack-club-bot.vercel.app/0image.png
wom emoji
Realised I forgot about a kinda cool project. going to revisit this soon and get atleast some api's supported
https://cloud-7xx1t9a86-hack-club-bot.vercel.app/0image.png
wom emoji
Made progress on my #sprig game
https://cloud-q54ew3r62-hack-club-bot.vercel.app/0image.png
Went to the theatre for a panto, and realised quite how expensive aquarium heaters are
https://cloud-9guj02rui-hack-club-bot.vercel.app/0image.png
wom emoji
Ordered my parts for Winter Hardware Wonderland last night, and then realised that I'm missing some on the order 😞
https://cloud-q1jj42a95-hack-club-bot.vercel.app/0image.png
wom emoji