Scott170

Scott170

0-day streak
I made a PCB ornament! The LEDs change colors
blobhypedance emoji
https://scrapbook-into-the-redwoods.s3.us-east-1.amazonaws.com/1b14ea46-fbe5-4fdd-bac1-422373374a44-img_20251202_164444.jpghttps://scrapbook-into-the-redwoods.s3.us-east-1.amazonaws.com/bc00f1cc-ef6e-411e-a3f4-4069c15319be-20251202_164238.jpg
Gait positioning testing
Gait positioning testing
in preparation for my pcb from #onboard coming and my extra parts I decided to implement the gait I created in desmos with a singular working servo (that I have). Honestly looking super forward to getting all my parts and starting a 2nd iteration of CAD! www.desmos.com/calculator/nrva5sx33w
https://scrapbook-into-the-redwoods.s3.amazonaws.com/a9fcf13e-6f22-48f1-b8d7-fcf54f999ef7-image.png
Ig day 11 of #10-days-in-public? Tryna keep my streak alive. I tried to implement inverse kinematics which I will apply on my bot later? We will see. Still pretty cool though www.desmos.com/calculator/vcgwh55rz9 It's a bit wack lol
https://scrapbook-into-the-redwoods.s3.amazonaws.com/36711e98-4b3b-49b0-947e-32fc8333bc21-image.png
day 10 of #10-days-in-public!!! woo hoo last day! Although it is the last day I will still try to post every day/every other day! Today I put in my order for my pcb which will be coming soon! Also placing some orders for other parts and starting on 3D modeling the legs and body v2!
https://scrapbook-into-the-redwoods.s3.amazonaws.com/1f5e17d3-c942-4b10-8f16-60d9bd4649c0-image.pnghttps://scrapbook-into-the-redwoods.s3.amazonaws.com/128c5945-aa0c-4a63-a07b-48386c7e59be-image.png
Day 9 of #10-days-in-public Today I put in my order for my PCB! I am going to put in my orders for hardware too. I have been putting a lot of club stuff on the backburner, so I worked on my club's site today!
https://scrapbook-into-the-redwoods.s3.amazonaws.com/8c53cdb2-135b-4528-b175-9ea2d93ca115-image.pnghttps://scrapbook-into-the-redwoods.s3.amazonaws.com/804ea184-388e-4458-967a-6fc16d297523-image.png
10daysinpublic emoji
Day 8 (whoops) of #10-days-in-public I reorganized the repo for my OnBoard grant, currently waiting for the grant to be accepted. I am not able to do much because of school but the last 3 day are about to be really eventful!
https://scrapbook-into-the-redwoods.s3.amazonaws.com/546114f6-fac1-49ba-94cc-0c08cf7cf2b1-image.png
10daysinpublic emoji
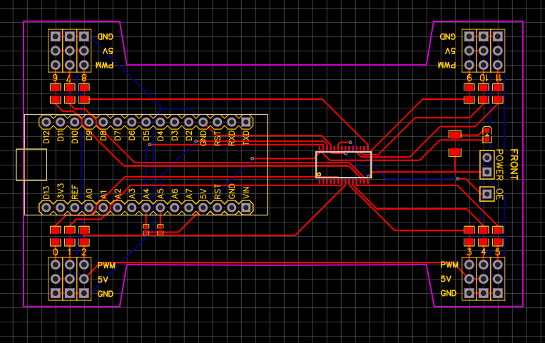
Day 7 of #10-days-in-public I went over my entire pcb build and put in a request for onboard! I gotta make some changes tho but I will order tmrw if I have time Final Board Design:
https://scrapbook-into-the-redwoods.s3.amazonaws.com/c6fe327e-e25b-4f76-ad98-4025c6ba755d-image.png
10daysinpublic emoji
day 6 of #10-days-in-public! Gotta redo my pcb since the arduino module I used did not have the correct pinouts
tw_melting_face emoji
Afterwards I am gonna order my pcb!
https://scrapbook-into-the-redwoods.s3.amazonaws.com/044f3463-9cfb-4894-bc40-ddec90e0238d-image.png
10daysinpublic emoji
2nd of the day - added reverse voltage protection!
10daysinpublic emoji
https://scrapbook-into-the-redwoods.s3.amazonaws.com/fee43a46-f8ab-493c-bc11-dd14f177f1b7-image.png
day 5 of #10-days-in-public! I got more done today, had to do it earlier so I could fit in my hw at the end of the day (kinda unhealthy ik) I got V1 of my board done! I will look at it some more and then maybe order it soon!
https://scrapbook-into-the-redwoods.s3.amazonaws.com/ecc42759-294e-4e64-a835-d382cd1623e4-image.pnghttps://scrapbook-into-the-redwoods.s3.amazonaws.com/773a646b-25b8-42d6-8cdd-76931d02e747-image.png
day 4 of #10-days-in-public not much today, slow progress due to not knowing what I should do next. I wired some stuff up
https://scrapbook-into-the-redwoods.s3.amazonaws.com/4f6871b3-1f69-4ceb-a652-6ab963199968-image.png
10daysinpublic emoji
Day 3 of #10-days-in-public I fully decided I will use an arduino nano after researching in the hopes of it being lightweight enough for servos to hold up. I started on the pcb design and it will most likely end up looking like this:
https://scrapbook-into-the-redwoods.s3.amazonaws.com/bd5c4d17-fa43-46e9-adc4-92a5f2d93aaf-image.png
wom emoji
pcb emoji
10daysinpublic emoji
hardware emoji
Day 2 of #C045S4393CY| Just getting a quick post, might update with more later. I started researching what components I might need for my pcb, and made an initial layout for it. I want to design this pcb to be small and modular for a microcontroller (not sure what I will use yet). The layout of the pcb is probably going to change.
https://scrapbook-into-the-redwoods.s3.amazonaws.com/591b3bb3-59c8-4800-89e9-d36c59010610-image.png
Day 1 of #10-days-in-public! I arrived home late due to track, but got to work on learning pcb design! I followed the hackercard from #onboard and it was really helpful it getting me used to the software! I will be experimenting more, but here is my finished schematic for day 1 I think i put in a wrong component so ill fix that lol
https://scrapbook-into-the-redwoods.s3.amazonaws.com/aa31ab87-7dd0-45ea-b5b7-a53bec445ac5-image.pnghttps://scrapbook-into-the-redwoods.s3.amazonaws.com/1421a9f3-2916-4eed-8332-8b67c73c2165-image.pnghttps://scrapbook-into-the-redwoods.s3.amazonaws.com/7c2a7bae-7102-492e-9056-c2fcbf07a0e1-image.png
Scrapbooking the eats after summit, we went to Taishoken which is a Ramen place. 9/10 solid Ramen & thanks to summit team!
https://scrapbook-into-the-redwoods.s3.amazonaws.com/e44b9341-d92f-48fb-8993-cb6c7fdebe63-20240211_150757.jpghttps://scrapbook-into-the-redwoods.s3.amazonaws.com/1e099bfd-4909-4897-ae62-f464a0bbaed6-20240211_151809.jpg
wom emoji
leaders-summit emoji
https://scrapbook-into-the-redwoods.s3.amazonaws.com/2c703291-7a69-490f-88ec-37212b4ea508-image.pnghttps://scrapbook-into-the-redwoods.s3.amazonaws.com/aac979a7-dd21-4a88-9b45-5bda522a2e7c-image.png
Still not done with my WHW robot (technically). I have finished building my robot but it is not exactly the best design, so I have been thinking about upgrading from micro servos to servos. (It will result in the robot being bigger but also able to handle more of a load)
https://cloud-o98o8nvb9-hack-club-bot.vercel.app/0image.pnghttps://cloud-qbfftn7jk-hack-club-bot.vercel.app/0image.png
WHW day 4, 5, and 6 =================== I've been doing the same thing these past few days, just debugging and figuring out why my arduino isn't doing what my code tells it to do, pretty frustrating. I also found some design flaws so I decided to go back to modeling the new robot, which will be done hopefully 2 days from now and printed out.
https://cloud-efupd765i-hack-club-bot.vercel.app/0image.png
winter-hardware-wonderland emoji
wom emoji
WHW day 3 =================== Progress again! Not as much but still pretty signifigant 🙂 I was able to get my wiring done and dusted! (However it is just for development purposes for now as it is really cluttery). In the process I was able to create a huge wire monster lol! Started on the programming, but have been running into porting issues to my uno so currently trying to fix that 😅
https://cloud-k2edwcd26-hack-club-bot.vercel.app/0image.png
winter-hardware-wonderland emoji
wom emoji
Big Milestone! Day 2 of my WHW project ================================ Really productive day today! I was able to get my torso design done and printed (7 whole hours!) and printing the rest of the legs. Hit a big milestone and got the main structure of the robot done 😄 a few hicups along the way (a few micro servos broke) but I got it done!
https://cloud-3ijoz6w4o-hack-club-bot.vercel.app/0image.png
First Scrapbook post for my WHW project! My project is a quadruped robot so I have been modeling a leg, and I have finally settled on a design! Hope I get enough done to share my finished product with you guys 🙂 To Do still: Wiring 1. settle on how I will power my robot 2. (maybe) switch from a breadboard to a stripboard Programming - leg movement
https://cloud-lu7crpyqy-hack-club-bot.vercel.app/0image.png